电脑桌面
添加小米粒文库到电脑桌面
安装后可以在桌面快捷访问

水利工程施工形成性考核测答案VIP免费

水利工程施工形成性考核测答案_第1页
1/17
水利工程施工形成性考核测答案_第2页
2/17
水利工程施工形成性考核测答案_第3页
3/17
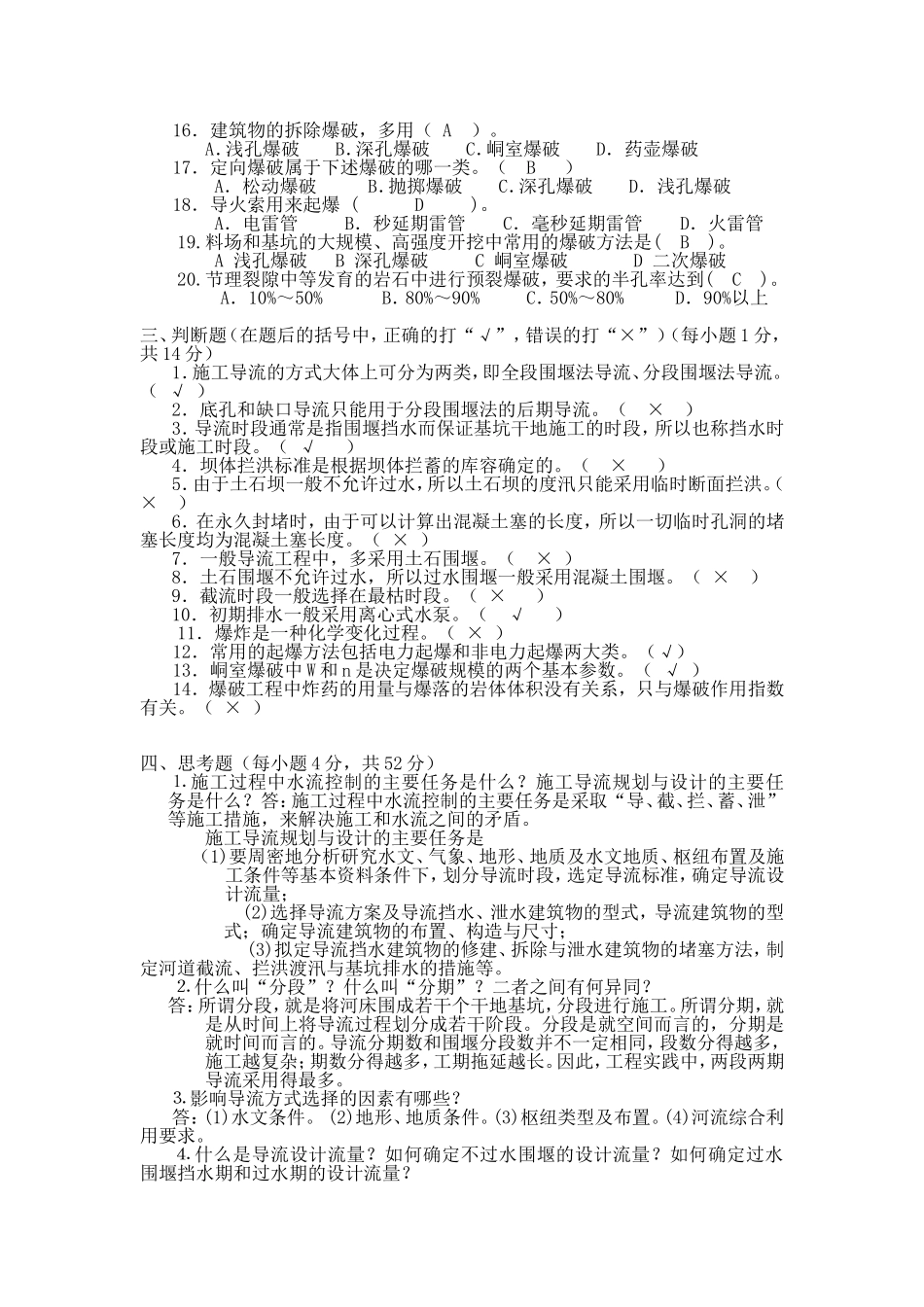
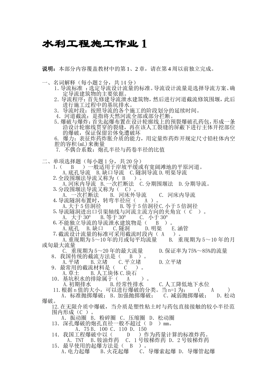
水利工程施工作业1说明:本部分内容覆盖教材中的第1、2章,请在第4周以前独立完成。一、名词解释(每小题2分,共14分)1.导流标准:选定导流设计流量的标准。导流设计流量是选择导流方案、确定导流建筑物的主要依据。2.导流程序:首先修建导流泄水建筑物,然后进行河道截流修筑围堰,此后进行施工过程中的基坑排水。3.导流时段:按照导流的各个施工的阶段划分的延续时间。4.河道截流:是指将天然河流全部或部分拦断。5.爆破与爆炸:首先起爆布置在设计轮廓线上的预裂爆破孔药包,形成一条沿设计轮廓线贯穿的裂缝,再在该人工裂缝的屏蔽下进行主体开挖部位的爆破,保证保留岩体免遭破坏6.爆力:表征炸药炸胀介质的能力,用定量炸药炸开规定尺寸铅柱体内空腔的容积(mL)来衡量7.不偶合系数:炮孔半径与药卷半径的比值二、单项选择题(每小题1分,共20分)⒈(B)一般适用于岸坡平缓或有宽阔滩地的平原河道。A.底孔导流B.缺口导流C.隧洞导流D.明渠导流⒉全段围堰法导流又称为(B)。A.河床内导流B.一次拦断法C.分期围堰法D.分期导流。⒊分段围堰法导流又称为(C)。A.一次拦断法B.河床外导流C.河床内导流⒋导流隧洞布置时,转弯半径应(A)。A.大于5倍洞径B.等于5倍洞径C.小于5倍洞径⒌导流隧洞进出口引渠轴线与河流主流方向的夹角宜(C)。A.大于300B.等于300C.小于300⒍不能独立导流的导流泄水建筑物是(B)。A.底孔B.缺口C.隧洞D.明渠E.涵管⒎截流设计流量的标准可采用截流时段内(A)。A.重现期为5~10年的月或旬平均流量B.重现期为5~10年的月或旬最大流量C.重现期为5~20年的最大流量D.保证率为75%~85%的流量8.我国传统的截流方法是(B)。A.平堵B.立堵C.平立堵D.立平堵9.最常用的截流材料是(C)。A.草土B.人工块体C.块石10.基坑积水的排除属于(A)。A.初期排水B.经常性排水C.人工降低地下水位11.根据n值的大小,可以进行爆破的分类。当n=1为:(A)A.标准抛掷爆破;B.加强抛掷爆破;C.减弱抛掷爆破;D.松动爆破。12.在无限介质中爆破,当介质是塑性粘土时与药包直接接触的较小半径范围内形成(C)。A.振动圈B.粉碎圈C.压缩圈D.松动圈13.深孔爆破的炮孔直径一般不超过(D)mm。A.75B.100C.110D.15014.我国工程爆破中以(D)作为药量计算的标准炸药。A.TNTB.铵油炸药C.1号铵梯炸药D.2号铵梯炸药15.最早使用的起爆方法是(B)。A.电力起爆B.火花起爆C.导爆索起爆D.导爆管起爆16.建筑物的拆除爆破,多用(A)。A.浅孔爆破B.深孔爆破C.峒室爆破D.药壶爆破17.定向爆破属于下述爆破的哪一类。(B)A.松动爆破B.抛掷爆破C.深孔爆破D.浅孔爆破18.导火索用来起爆(D)。A.电雷管B.秒延期雷管C.毫秒延期雷管D.火雷管19.料场和基坑的大规模、高强度开挖中常用的爆破方法是(B)。A浅孔爆破B深孔爆破C峒室爆破D二次爆破20.节理裂隙中等发育的岩石中进行预裂爆破,要求的半孔率达到(C)。A.10%~50%B.80%~90%C.50%~80%D.90%以上三、判断题(在题后的括号中,正确的打“√”,错误的打“×”)(每小题1分,共14分)1.施工导流的方式大体上可分为两类,即全段围堰法导流、分段围堰法导流。(√)2.底孔和缺口导流只能用于分段围堰法的后期导流。(×)3.导流时段通常是指围堰挡水而保证基坑干地施工的时段,所以也称挡水时段或施工时段。(√)4.坝体拦洪标准是根据坝体拦蓄的库容确定的。(×)5.由于土石坝一般不允许过水,所以土石坝的度汛只能采用临时断面拦洪。(×)6.在永久封堵时,由于可以计算出混凝土塞的长度,所以一切临时孔洞的堵塞长度均为混凝土塞长度。(×)7.一般导流工程中,多采用土石围堰。(×)8.土石围堰不允许过水,所以过水围堰一般采用混凝土围堰。(×)9.截流时段一般选择在最枯时段。(×)10.初期排水一般采用离心式水泵。(√)11.爆炸是一种化学变化过程。(×)12.常用的起爆方法包括电力起爆和非电力起爆两大类。(√)13.峒室爆破中W和n是决定爆破规模的两个基本参数。(√)14.爆破工程中炸药的用量与爆落的岩体体积没有关系,只与爆破作用指数有关。(×)四、思考题(每小题4分,共52分...

1、当您付费下载文档后,您只拥有了使用权限,并不意味着购买了版权,文档只能用于自身使用,不得用于其他商业用途(如 [转卖]进行直接盈利或[编辑后售卖]进行间接盈利)。
2、本站所有内容均由合作方或网友上传,本站不对文档的完整性、权威性及其观点立场正确性做任何保证或承诺!文档内容仅供研究参考,付费前请自行鉴别。
3、如文档内容存在违规,或者侵犯商业秘密、侵犯著作权等,请点击“违规举报”。

碎片内容

水利工程施工形成性考核测答案

您可能关注的文档

确认删除?
VIP
微信客服
  • 扫码咨询
会员Q群
  • 会员专属群点击这里加入QQ群
客服邮箱
回到顶部