电脑桌面
添加小米粒文库到电脑桌面
安装后可以在桌面快捷访问

天棚工程定额套用及列项VIP免费

天棚工程定额套用及列项_第1页
1/6
天棚工程定额套用及列项_第2页
2/6
天棚工程定额套用及列项_第3页
3/6
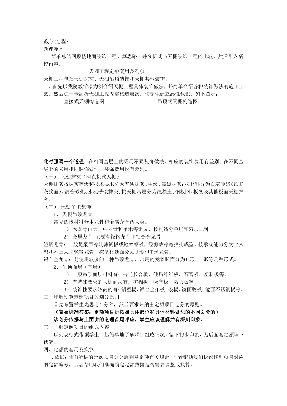
2009/2010学年第一学期所属院部:课程名称:授课教师:教研组长:教案序号授课班级42授课时间课题:天棚工程定额套用及列项课型:面授教学目的要求:1、知识目标:理解天棚工程定额项目的划分原则2、能力目标:通过学习定额的规定能进行定额的套用及换算结合实际工程案例完成天棚工程的列项工作教学重点、难点:1、定额的套用及换算2、结合实际工程案例如何准确列项采用教具、挂图:复习、提问:1、天棚工程常见的装饰做法有哪些类型?2、一般直接式天棚和吊顶天棚装饰施工工艺有什么区别?课堂小结:首先结合实际分析一般工程天棚装饰的常见做法,为新课内容做好铺垫;通过分析,总结出定额中项目的划分原则,并强调该原则也是实际工程列项的依据,套定额的准则。通过案例具体介绍如何准确套定额并进行有关换算。在此基础上结合实际工程分析如何准确列项。作业:课后分析:42.天棚工程定额套用及列项教学过程:新课导入简单总结回顾楼地面装饰工程计算思路,并分析其与天棚装饰工程的比较。然后引入新授内容。天棚工程定额套用及列项天棚工程包括天棚抹灰、天棚吊顶装饰和天棚其他装饰。一、首先以我院教学楼为例介绍天棚工程具体装饰做法,并简单介绍各种装饰做法的施工工艺。然后进一步剖析天棚工程内部构造层次,使学生建立感性认识。如下图示:直接式天棚构造图吊顶式天棚构造图此时强调一个道理:在相同基层上的采用不同装饰做法,相应的装饰费用有差别;在不同基层上的采用相同装饰做法,装饰费用也有差别。(一)天棚抹灰(即直接式天棚)天棚抹灰按抹灰等级和技术要求分为普通抹灰、中级、高级抹灰;按材料分为石灰砂浆(纸筋灰浆面)、混合砂浆、水泥砂浆抹灰;按天棚基层分为混凝土、钢板网、板条及其他板面天棚抹灰。(二)天棚吊顶装饰1、天棚吊顶龙骨常见的按材料分木龙骨和金属龙骨两大类。1)木龙骨由大、中龙骨和吊木等组成,按构造分单层和双层二种。2)金属龙骨主要有轻钢龙骨和铝合金龙骨轻钢龙骨:一般是采用冷轧薄钢板或镀锌钢板,经剪裁冷弯捆扎成型。按承载能力分为上人型和不上人型轻钢龙骨,按型材断面分为U形和T形龙骨。铝合金龙骨:是使用较多的一种吊顶龙骨,常用的龙骨断面分为U形、T形等几种形式。2、吊顶面层(基层)1)一般吊顶面层材料有:普通胶合板、硬质纤维板、石膏板、塑料板等。2)有特殊要求的天棚面层有:矿棉板、吸音板、防火板等。3)装饰性要求较高的有:铝塑板、铝合金扣板、条板、镜面胶板、镜面不锈钢板等。二、理解预算定额项目的划分原则首先布置学生先思考2分种,然后要求归纳出定额项目划分的原则。(宣布标准答案:定额项目是按照具体部位和具体材料做法的不同划分的)该划分依据与上面讲的道理首尾呼应,学生应该理解并有深刻印象。三、了解定额项目的组成内容以列表行式带领学生一起简单地了解项目组成情况。留下初步印象,为后面套定额埋下伏笔。四、定额的套用及换算1、依据:前面所讲的定额项目划分原则及定额有关规定。前者帮助我们快速找到项目对应的定额编号,后者帮助我们准确确定定额数据是否需要调整或换算。2、举例说明例1:某工程现浇板天棚抹灰:1:1:6混合砂浆底,1:1:4混合砂浆面。12-3P=746元/100㎡例2:某工程现浇板天棚抹灰:1:1:6混合砂浆底,纸筋灰面。12-7HP=748+(134.99-161.56)*1.24=715.05元/100㎡例3:某工程设计采用U38轻钢龙骨不上人型吊顶,覆面龙骨中心线间距300*300MM,为跌级式天棚,石膏板饰面。12-43轻钢龙骨P=3484元/100㎡12-79石膏板饰面P=1674元/100㎡注意区分天棚跌级式、阶梯式和平面式三种类型。强调:该项工作是建立在准确理解定额规定和实际工程要求的基础上才能较好地完成。五、结合实际工程案例如何准确列项——进一步深入1、列项目的:为了套用相应的定额项目,在计量后以它为参考,最后进行计价。2、列项原则:同定额项目划分原则。3、举例说明:从某设计图纸设计说明中了解关于天棚装饰做法:混合砂浆抹面(现浇/预制),抹灰面刷仿瓷涂料二遍。解释1:天棚中的梁的抹灰没有特别注明做法,也没有单独抹灰装饰时,即默认为同天棚同一做法同步施工,也不必单独列项。解释2:...

1、当您付费下载文档后,您只拥有了使用权限,并不意味着购买了版权,文档只能用于自身使用,不得用于其他商业用途(如 [转卖]进行直接盈利或[编辑后售卖]进行间接盈利)。
2、本站所有内容均由合作方或网友上传,本站不对文档的完整性、权威性及其观点立场正确性做任何保证或承诺!文档内容仅供研究参考,付费前请自行鉴别。
3、如文档内容存在违规,或者侵犯商业秘密、侵犯著作权等,请点击“违规举报”。

碎片内容

天棚工程定额套用及列项

您可能关注的文档

确认删除?
VIP
微信客服
  • 扫码咨询
会员Q群
  • 会员专属群点击这里加入QQ群
客服邮箱
回到顶部