电脑桌面
添加小米粒文库到电脑桌面
安装后可以在桌面快捷访问

湖南2014新定额VIP免费

湖南2014新定额_第1页
1/5
湖南2014新定额_第2页
2/5
湖南2014新定额_第3页
3/5
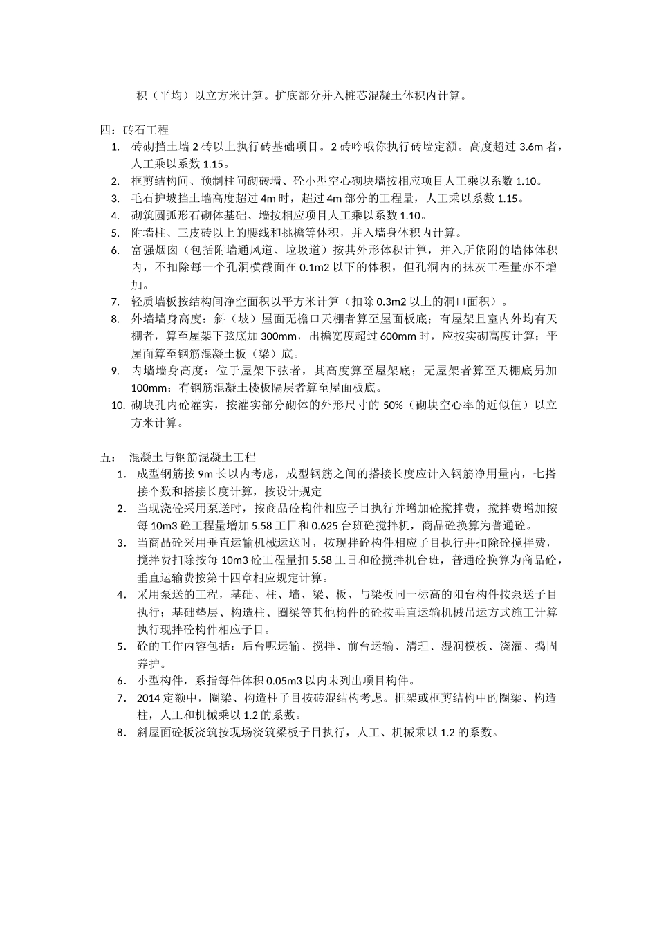
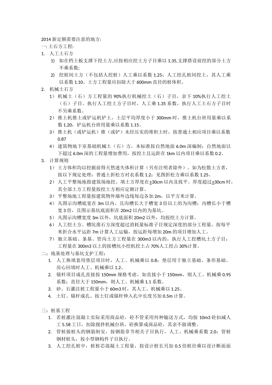
2014新定额需要注意的地方:一:土石方工程:1.人工土石方1)如在档土板支撑下挖土方,应按相应挖土方子目乘以1.35,支撑搭设前挖的部分土方不乘系数;2)挖桩间土方(不包括人挖桩)人工乘以系数1.25;人工挖孔桩间挖土,其人工乘以系数1.10。土方工程量应扣除大于600mm直径的桩体积。2.机械土石方1)机械土(石)方工程量的90%执行机械挖土(石)子目,余下10%执行人工挖土(石)子目。执行人工挖土方子目时,人工乘1.35系数,执行人工土石方子目时不另乘系数。2)推土机推土或铲运机铲土,土层平均厚度小于300mm时,推土机台班用量乘以系数1.20,铲运机台班用量乘以系数1.15。3)推土机(或铲运机)推(或铲)未经压实的堆积土时,按普通土相应项目乘以系数0.874)建筑物地下室基础机械土(石)方,本标准按自然地面6.0m深编制;自然地面以下超过6.0m深的工程量增加费用,按挖土且运距在1km以内项目乘以系数0.2。3.计算规则1)土方体积均以挖掘前得天然迷失体积计算(另有注明者除外)。如为松散土方者,按以下规定处理:普通土折松方衬衣系数1.2;见图折松方乘以系数1.25。2)人工平整场地指建筑场地挖、填土方厚度在+30cm以内及找平。厚度超过+30cm时,其全部土方工程量按挖土方相应定额计算。3)平整场地工程量按建筑物外墙外边线每边各加2m,以平方米计算。4)凡图示沟槽底宽在3m以内,且沟槽长大于槽宽3倍以上的为沟槽;沟槽长小于槽宽3倍,且图示基坑底面积在20m2以内的为基坑。5)凡图示沟槽宽度3m以外,坑底面积20m2以外,均按挖土方计算。6)人工挖土方、槽坑凿石方深度超过消耗量标准子目规定深度的部分工程量,按每平米折合水平运距7m计算人工运输,按运距每增加20m的项目增加人工。7)独立基础、条基、管沟土方工程量在300m3以内的,执行人工挖槽坑土方子目;工程量在300m3以上的按槽坑小挖机挖土占70%人工挖占30%计算。二:地基处理与基坑支护工程:1.人工换填套用垫层项目时,人工、机械乘以0.8;垫层用于独立基础、条形基础、房心回填时人工、机械乘以1.2。2.锚杆项目成孔直接按150mm规格考虑,如直接小于150mm,则人工、机械乘0.95系数;直径大于150mm,则人工、机械乘1.1系数。3.砂、石灌注桩工程量小于60m3时,其人工、机械乘以1.25。4.土钉、锚杆成孔、按土钉或锚杆伸入孔中长度另加0.5m计算。三:桩基工程1.若桩灌注混凝土实际采用商品砼,砼不管采用何种输送方式,均按10m3砼扣减人工5.58工日,扣除搅拌机械台班,砼换算成商品砼,其余不做调整。2.管桩做桩头的钢筋制安,按钢筋章节相关子目执行,人工、机械乘系数2.0;管桩钢材桩头,按小型钢构件子目执行。3.人工挖孔桩中,桩桩芯混凝土工程量,按设计桩长另加0.5倍桩径乘以设计断面面积(平均)以立方米计算。扩底部分并入桩芯混凝土体积内计算。四:砖石工程1.砖砌挡土墙2砖以上执行砖基础项目。2砖吟哦你执行砖墙定额。高度超过3.6m者,人工乘以系数1.15。2.框剪结构间、预制柱间砌砖墙、砼小型空心砌块墙按相应项目人工乘以系数1.10。3.毛石护坡挡土墙高度超过4m时,超过4m部分的工程量,人工乘以系数1.15。4.砌筑圆弧形石砌体基础、墙按相应项目人工乘以系数1.10。5.附墙柱、三皮砖以上的腰线和挑檐等体积,并入墙身体积内计算。6.富强烟囱(包括附墙通风道、垃圾道)按其外形体积计算,并入所依附的墙体体积内,不扣除每一个孔洞横截面在0.1m2以下的体积,但孔洞内的抹灰工程量亦不增加。7.轻质墙板按结构间净空面积以平方米计算(扣除0.3m2以上的洞口面积)。8.外墙墙身高度:斜(坡)屋面无檐口天棚者算至屋面板底;有屋架且室内外均有天棚者,算至屋架下弦底加300mm,出檐宽度超过600mm时,应按实砌高度计算;平屋面算至钢筋混凝土板(梁)底。9.内墙墙身高度:位于屋架下弦者,其高度算至屋架底;无屋架者算至天棚底另加100mm;有钢筋混凝土楼板隔层者算至屋面板底。10.砌块孔内砼灌实,按灌实部分砌体的外形尺寸的50%(砌块空心率的近似值)以立方米计算。五:混凝土与钢筋混凝土工程1.成型钢筋按9m长以内考虑,成型钢筋之间的搭接长度应计入钢筋净用量内,七搭接个数和搭接长度计算,按设计规定2....

1、当您付费下载文档后,您只拥有了使用权限,并不意味着购买了版权,文档只能用于自身使用,不得用于其他商业用途(如 [转卖]进行直接盈利或[编辑后售卖]进行间接盈利)。
2、本站所有内容均由合作方或网友上传,本站不对文档的完整性、权威性及其观点立场正确性做任何保证或承诺!文档内容仅供研究参考,付费前请自行鉴别。
3、如文档内容存在违规,或者侵犯商业秘密、侵犯著作权等,请点击“违规举报”。

碎片内容

湖南2014新定额

您可能关注的文档

书海行舟+ 关注
实名认证
内容提供者

热爱教学事业,对互联网知识分享很感兴趣

确认删除?
VIP
微信客服
  • 扫码咨询
会员Q群
  • 会员专属群点击这里加入QQ群
客服邮箱
回到顶部