电脑桌面
添加小米粒文库到电脑桌面
安装后可以在桌面快捷访问

第八章 老供热站VIP免费

第八章 老供热站_第1页
1/11
第八章 老供热站_第2页
2/11
第八章 老供热站_第3页
3/11
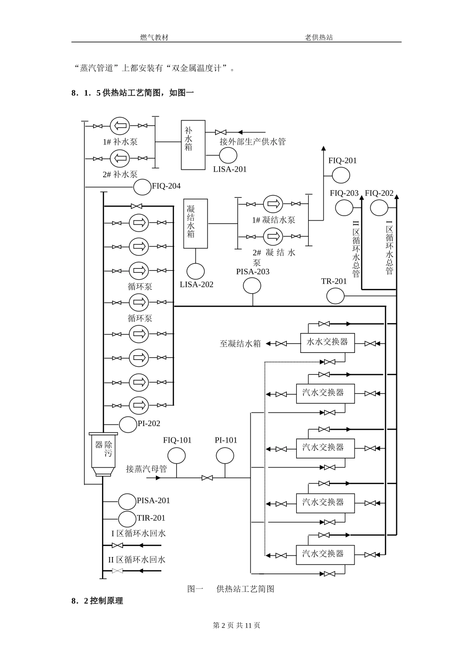
燃气教材老供热站第8章老供热站8.1工艺简述8.1.1供热站的主要作用供热站的主要作用是为厂区提供冬季供暖。他是利用“热交换器”把蒸汽管网中蒸汽的热能转换到供暖用的热水中,再经循环泵输送到采暖管网中。“热交换器”中的凝结水供汽机使用。8.1.2供热站的构成来自蒸汽管网的蒸汽进入供热站后,便进入“汽水热交换器”;同时来自生产供水系统的生产水经过“补水箱”,也进入“汽水热交换器”,完成热交换后的热水便进入采暖管网进行供暖。供暖系统的运行要靠“循环水泵”的运转才能完成,“循环水泵”将采暖管网中的回水打入“热交换器”再次进行热交换,然后又将热水送入采暖管网进行供暖,如此循环形成供暖系统。当采暖管网中的水量减少时,要靠“补水泵”进行补水,补水管接在采暖回水管上。“汽水热交换器”中的凝结水汇集到“水水热交换器”中,然后进入“凝结水箱”,再由“凝结水泵”打到汽机,供汽机使用。供热站的主要检测对象有蒸汽流量,供水温度、压力、流量,回水温度、压力,补水箱、凝结水箱水位等。8.1.2.1供热站主要由五台“热交换器”,八台“循环水泵”,两台“补水泵”及“补水箱”,两台“凝结水泵”及“凝结水箱”构成。8.1.2.2在回水口设有“除污器”,用于过滤回水中的污物。8.1.2.3补水箱、凝结水箱装有液位检测。8.1.2.4补水泵、凝结水泵出口有流量检测,用于计量两种水的用量。流量的检测使用的是孔板,变送器安装在“热交换器间”内。8.1.2.5供水压力、温度、流量的取压点位置在供水管上,变送器安装在“热交换器间”内。供水流量的检测使用孔板。8.1.2.6回水压力、温度测点位置在回水管道上,变送器安装在“水泵间”。8.1.2.7蒸汽流量的检测是通过孔板,安装位置在室外蒸汽管道平台上,变送器安装在“热交换器间”内。8.1.3供热站的报警与联锁8.1.3.1供热站的“补水箱”液位检测带有上限、下限报警,并与电力联锁。8.1.3.2供热站的“凝结箱”液位检测带有上限、下限报警,并与电力联锁。8.1.3.3供热站的“回水压力”带有上限、下限报警。8.1.3.4供热站的“循环泵出口压力”下限报警,并与电力联锁。8.1.4供热站的就地显示仪表8.1.4.1在“生产水供水”入口、“补水泵”出口、“凝结水泵”出口、“循环水泵”出口、“热交换器”上、“供水管道”上、“回水总道”上、“蒸汽管道”上都安装有“就地压力表”。8.1.4.2在“热交换器”入口、“热交换器”出口、“供水总道”上、“回水管道”上、第1页共11页燃气教材老供热站“蒸汽管道”上都安装有“双金属温度计”。8.1.5供热站工艺简图,如图一8.2控制原理第2页共11页汽水交换器汽水交换器汽水交换器除污器图一供热站工艺简图水水交换器补水箱接外部生产供水管LISA-2011#补水泵2#补水泵循环泵循环泵I区循环水回水II区循环水回水接蒸汽母管至凝结水箱TIR-201PISA-201PI-202汽水交换器FIQ-204FIQ-101PI-101凝结水箱LISA-2021#凝结水泵2#凝结水泵FIQ-201PISA-203I区循环水总管II区循环水总管FIQ-202FIQ-203TR-201燃气教材老供热站8.2.1补水箱液位控制“补水箱”水位过高时,箱内的水可能要溢出,造成水的浪费;“补水箱”水位过低时,水不能被“补水泵”从“补水箱”内抽出,造成补水不及时,同时对“补水泵”也会带来一定的损害。为此液位的检测设有上限、下限报警,用以提示操作人员。液位的检测是由“液位变送器”检测,通过“数字显示报警仪”显示液位。当液位大于上限设定值或小于下限设定值时“数字显示报警仪”报警接点闭和,使“闪光信号报警器”发出灯光、声音报警。如图二8.2.2凝结水箱液位控制“凝结水箱”水位过高时,箱内的水可能要溢出,造成水的浪费;“凝结水箱”水位过低时,水不能被“凝结水泵”从“凝结水箱”内抽出,造成凝结水不能及时供出,同时对“凝结水泵”也会带来一定的损害。为此液位的检测设有上限、下限报警,用以提示操作人员。液位的检测是由“液位变送器”检测,通过“数字显示报警仪”显示液位。当液位大于上限设定值或小于下限设定值时“数字显示报警仪”报警接点闭和,使“继电器控制板”上的继电器动作,然后...

1、当您付费下载文档后,您只拥有了使用权限,并不意味着购买了版权,文档只能用于自身使用,不得用于其他商业用途(如 [转卖]进行直接盈利或[编辑后售卖]进行间接盈利)。
2、本站所有内容均由合作方或网友上传,本站不对文档的完整性、权威性及其观点立场正确性做任何保证或承诺!文档内容仅供研究参考,付费前请自行鉴别。
3、如文档内容存在违规,或者侵犯商业秘密、侵犯著作权等,请点击“违规举报”。

碎片内容

第八章 老供热站

书海行舟+ 关注
实名认证
内容提供者

热爱教学事业,对互联网知识分享很感兴趣

相关标签

确认删除?
VIP
微信客服
  • 扫码咨询
会员Q群
  • 会员专属群点击这里加入QQ群
客服邮箱
回到顶部