电脑桌面
添加小米粒文库到电脑桌面
安装后可以在桌面快捷访问

陕西造价第七章 木 作部分详解VIP免费

陕西造价第七章  木 作部分详解_第1页
1/8
陕西造价第七章  木 作部分详解_第2页
2/8
陕西造价第七章  木 作部分详解_第3页
3/8
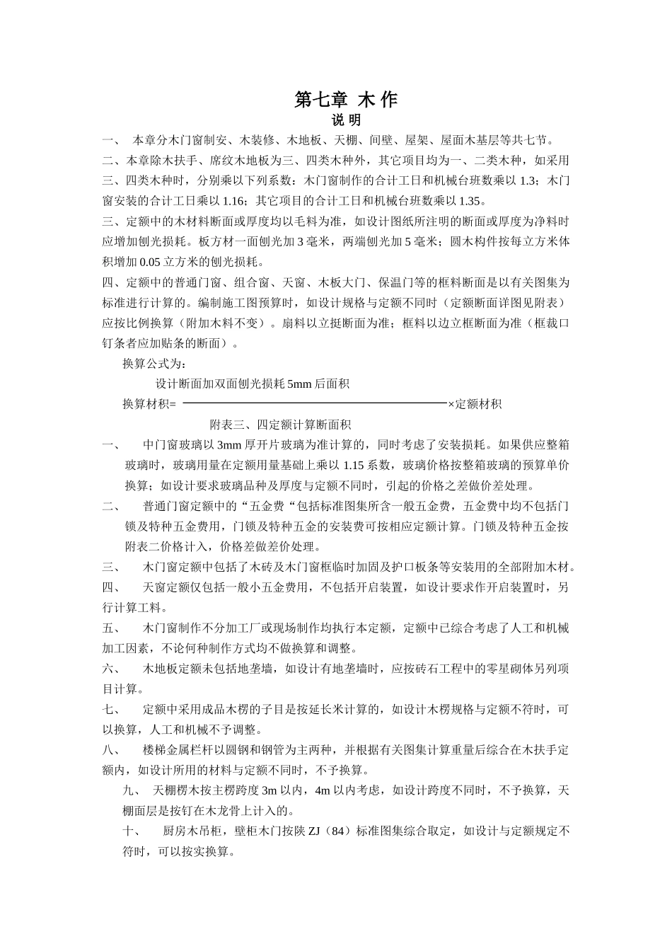
第七章木作说明一、本章分木门窗制安、木装修、木地板、天棚、间壁、屋架、屋面木基层等共七节。二、本章除木扶手、席纹木地板为三、四类木种外,其它项目均为一、二类木种,如采用三、四类木种时,分别乘以下列系数:木门窗制作的合计工日和机械台班数乘以1.3;木门窗安装的合计工日乘以1.16;其它项目的合计工日和机械台班数乘以1.35。三、定额中的木材料断面或厚度均以毛料为准,如设计图纸所注明的断面或厚度为净料时应增加刨光损耗。板方材一面刨光加3毫米,两端刨光加5毫米;圆木构件按每立方米体积增加0.05立方米的刨光损耗。四、定额中的普通门窗、组合窗、天窗、木板大门、保温门等的框料断面是以有关图集为标准进行计算的。编制施工图预算时,如设计规格与定额不同时(定额断面详图见附表)应按比例换算(附加木料不变)。扇料以立挺断面为准;框料以边立框断面为准(框裁口钉条者应加贴条的断面)。换算公式为:设计断面加双面刨光损耗5mm后面积换算材积=×定额材积附表三、四定额计算断面积一、中门窗玻璃以3mm厚开片玻璃为准计算的,同时考虑了安装损耗。如果供应整箱玻璃时,玻璃用量在定额用量基础上乘以1.15系数,玻璃价格按整箱玻璃的预算单价换算;如设计要求玻璃品种及厚度与定额不同时,引起的价格之差做价差处理。二、普通门窗定额中的“五金费“包括标准图集所含一般五金费,五金费中均不包括门锁及特种五金费用,门锁及特种五金的安装费可按相应定额计算。门锁及特种五金按附表二价格计入,价格差做差价处理。三、木门窗定额中包括了木砖及木门窗框临时加固及护口板条等安装用的全部附加木材。四、天窗定额仅包括一般小五金费用,不包括开启装置,如设计要求作开启装置时,另行计算工料。五、木门窗制作不分加工厂或现场制作均执行本定额,定额中已综合考虑了人工和机械加工因素,不论何种制作方式均不做换算和调整。六、木地板定额未包括地垄墙,如设计有地垄墙时,应按砖石工程中的零星砌体另列项目计算。七、定额中采用成品木楞的子目是按延长米计算的,如设计木楞规格与定额不符时,可以换算,人工和机械不予调整。八、楼梯金属栏杆以圆钢和钢管为主两种,并根据有关图集计算重量后综合在木扶手定额内,如设计所用的材料与定额不同时,不予换算。九、天棚楞木按主楞跨度3m以内,4m以内考虑,如设计跨度不同时,不予换算,天棚面层是按钉在木龙骨上计入的。十、厨房木吊柜,壁柜木门按陕ZJ(84)标准图集综合取定,如设计与定额规定不符时,可以按实换算。十一、砖木和金属混合隔断均综合考虑了门、隔断半砖墙或壁龛所占的比例,套用时不得换算。十二、本章中凡设计要求刷防火涂料时均套用第十章相应子目十三、木种分类如下:第一类:红松、水桐木、樟子松第二类:白松、(云杉、冷杉)杉木、杨木、柳木、椴木;第三类:椿木、楠木、黄花松、秋子木、马尾松、青松、东北榆木、柏木、樟木、苦练子、梓木、黄菠萝、柚木、秦岭松;第四类:槐木、柞木、檀木、色木、荔木、麻栗木、桦木、荷木、水曲柳。十八、胶合板门已考虑了胶合板的综合利用率,使用时不得按实调整。十九、屋面木基层中檀条上钉屋面板子目含屋面板制作单价。二十、铝合金门地弹簧、踢脚板子目,仅适用于铝合金门上单独需要安装地弹簧和踢脚板时使用。工程内容一、普通木门窗:综合了框、扇制作、安装、以及玻璃安装。二、木板大门和厂(库)房林门:综合了扇制作、安装、铺设保温材料。三、温隔音门:综合了框、扇制作、安装、铺设保温材料。一、冷藏门:综合了框、扇和筒子板的制作、安装、钉铁皮、铺保温材料。二、防火门:综合了扇制作、安装、钉石棉板、铁皮。三、X射线防护门:综合了框、扇制作、安装、衬铅板、钉铅板。四、变电所门:综合了扇制作、安装、钉铁皮、钢板网。五、钢木折叠门:综合了扇制作、安装、钉橡皮条。九、木装修及其它:综合了制作、安装、刷防腐油。十、抹灰板条墙:综合了安装木龙骨、钉木板条、抹灰钢丝网墙综合了安装木龙骨、钉钢丝网、板条等。十一、间壁墙及隔断:综合了制作、安装、刷防腐油、钉面层、木墙裙中综合了刷防腐油、钉油毡刷沥青等制作、安...

1、当您付费下载文档后,您只拥有了使用权限,并不意味着购买了版权,文档只能用于自身使用,不得用于其他商业用途(如 [转卖]进行直接盈利或[编辑后售卖]进行间接盈利)。
2、本站所有内容均由合作方或网友上传,本站不对文档的完整性、权威性及其观点立场正确性做任何保证或承诺!文档内容仅供研究参考,付费前请自行鉴别。
3、如文档内容存在违规,或者侵犯商业秘密、侵犯著作权等,请点击“违规举报”。

碎片内容

陕西造价第七章 木 作部分详解

您可能关注的文档

书海行舟+ 关注
实名认证
内容提供者

热爱教学事业,对互联网知识分享很感兴趣

确认删除?
VIP
微信客服
  • 扫码咨询
会员Q群
  • 会员专属群点击这里加入QQ群
客服邮箱
回到顶部