电脑桌面
添加小米粒文库到电脑桌面
安装后可以在桌面快捷访问

维修车间定岗定员职责素质要求及待遇VIP免费

维修车间定岗定员职责素质要求及待遇_第1页
1/10
维修车间定岗定员职责素质要求及待遇_第2页
2/10
维修车间定岗定员职责素质要求及待遇_第3页
3/10
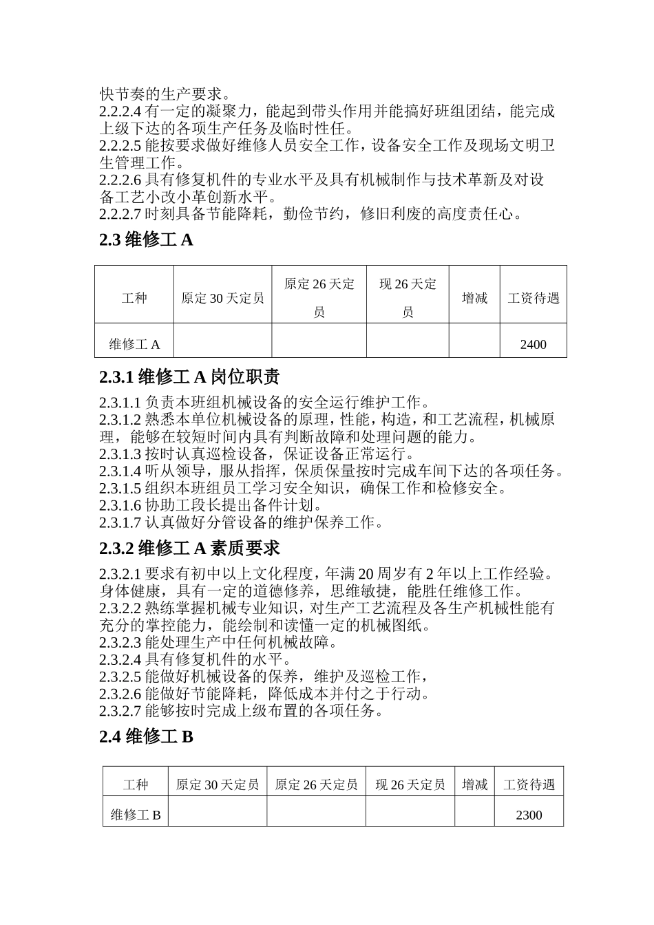
维修车间定岗定员职责素质要求及待遇一.各工岗定岗定员前后见表;序号工种原30天定员原26天定员现26天定员增减工资待遇1机械维修段长11126502机械维修组长11125003机械维修工A24004机械维修工B23005电力维修段长11126506电力维修组长11125007电力维修工A24008电力维修工B22009DCS维护11110供水组长111255011机井工A12机井工B13供电段长111250014供电组长230015变电运行工546363合计二、各工岗职责及要求。2.1维修工段长2.1.1维修工段长岗位职责2.1.1.1负责所属机械设备的安全运行维护工作。2.1.1.2熟悉所属机械设备的原理,性能,构造,和工艺流程,机械原理,能够在较短时间内具有判断故障和处理问题的能力。2.1.1.3带领班组员工认真学习维修专业知识,不断提高处理问题和解决问题的能力。2.1.1.4抓好本班组的劳动纪律,保证各项工作有序开展。2.1.1.5按时巡检设备,保证设备正常运行。2.1.1.6每月提出必须的设备检修计划。工种原定30天定员原定26天定员现26天定员增减工资待遇维修段长11126502.1.1.7听从领导,服从指挥,保质保量的完成车间下达的各项任务。2.1.1.8组织职工学习安全知识,确保工作和检修安全。2.1.2维修工段长素质要求2.1.2.1具有5年以上工作经验,25岁以上且有高中以上文化程度,身体健康,品德高尚,思维敏捷,有责任心。2.1.2.2具有一定的管理,组织及协调能力,能应变及处理生产中各种故障。2.1.2.3具有较高的机械专业理论水平,对生产工艺流程及各生产机械性能有充分的掌控能力。2.1.2.4应熟悉掌握本车间的各种设备工艺流程及其性能和用途。并能适应快节奏的生产要求。2.1.2.5有一定的凝聚力,能起到带头作用并能搞好班组团结,能完成上级下达的各项生产任务及临时性任。2.1.2.6能带领维修人员做好机械设备的保养,维护修复及改造工作。2.1.2.7能按要求做好维修人员安全工作,设备安全工作及现场文明卫生管理工作。2.1.2.8具有修复机件的专业水平及具有机械制作与技术革新及对设备工艺小改小革创新水平。2.1.2.9时刻具备节能降耗,勤俭节约,修旧利废的高度责任心。2.2维修组长2.2.1维修组长岗位职责2.2.1.1负责所属机械设备的安全运行维护工作。2.2.1.2熟悉所属机械设备的原理,性能,构造,和工艺流程,机械原理,能够在较短时间内具有判断故障和处理问题的能力。2.2.1.3抓好本班组的劳动纪律,保证各项工作有序开展。2.2.1.4按时巡检设备,保证设备正常运行。2.2.1.5听从领导,服从指挥,保质保量的完成车间下达的各项任务。2.2.1.6组织职工学习安全知识,确保工作和检修安全。2.2.2维修组长素质要求2.2.2.1具有三年以上工作经验,23岁以上有高中以上文化程度,身体健康,思维敏捷,有责任心。2.2.2.2具有一定的管理,组织及协调能力,能应变及处理生产中各种故障。2.2.2.3能熟练掌握所属各种设备工艺流程及其性能和用途。并能适应工种原定30天定员原定26天定员现26天定员增减工资待遇维修组长1112500快节奏的生产要求。2.2.2.4有一定的凝聚力,能起到带头作用并能搞好班组团结,能完成上级下达的各项生产任务及临时性任。2.2.2.5能按要求做好维修人员安全工作,设备安全工作及现场文明卫生管理工作。2.2.2.6具有修复机件的专业水平及具有机械制作与技术革新及对设备工艺小改小革创新水平。2.2.2.7时刻具备节能降耗,勤俭节约,修旧利废的高度责任心。2.3维修工A2.3.1维修工A岗位职责2.3.1.1负责本班组机械设备的安全运行维护工作。2.3.1.2熟悉本单位机械设备的原理,性能,构造,和工艺流程,机械原理,能够在较短时间内具有判断故障和处理问题的能力。2.3.1.3按时认真巡检设备,保证设备正常运行。2.3.1.4听从领导,服从指挥,保质保量按时完成车间下达的各项任务。2.3.1.5组织本班组员工学习安全知识,确保工作和检修安全。2.3.1.6协助工段长提出备件计划。2.3.1.7认真做好分管设备的维护保养工作。2.3.2维修工A素质要求2.3.2.1要求有初中以上文化程度,年满20周岁有2年以上工作经验。身体健康,具有一定的道德修养,思维敏捷,能胜任维修工作。2.3.2.2熟练掌握机械专业知识,对生产工艺流程及各生产机械性能有充分的掌控能力,能绘制和读懂一定的机...

1、当您付费下载文档后,您只拥有了使用权限,并不意味着购买了版权,文档只能用于自身使用,不得用于其他商业用途(如 [转卖]进行直接盈利或[编辑后售卖]进行间接盈利)。
2、本站所有内容均由合作方或网友上传,本站不对文档的完整性、权威性及其观点立场正确性做任何保证或承诺!文档内容仅供研究参考,付费前请自行鉴别。
3、如文档内容存在违规,或者侵犯商业秘密、侵犯著作权等,请点击“违规举报”。

碎片内容

维修车间定岗定员职责素质要求及待遇

书海行舟+ 关注
实名认证
内容提供者

热爱教学事业,对互联网知识分享很感兴趣

确认删除?
VIP
微信客服
  • 扫码咨询
会员Q群
  • 会员专属群点击这里加入QQ群
客服邮箱
回到顶部