电脑桌面
添加小米粒文库到电脑桌面
安装后可以在桌面快捷访问

高中历史 《单元6第3课 改革的后果》特色教案 新人教版选修1VIP免费

高中历史 《单元6第3课 改革的后果》特色教案 新人教版选修1_第1页
1/8
高中历史 《单元6第3课 改革的后果》特色教案 新人教版选修1_第2页
2/8
高中历史 《单元6第3课 改革的后果》特色教案 新人教版选修1_第3页
3/8
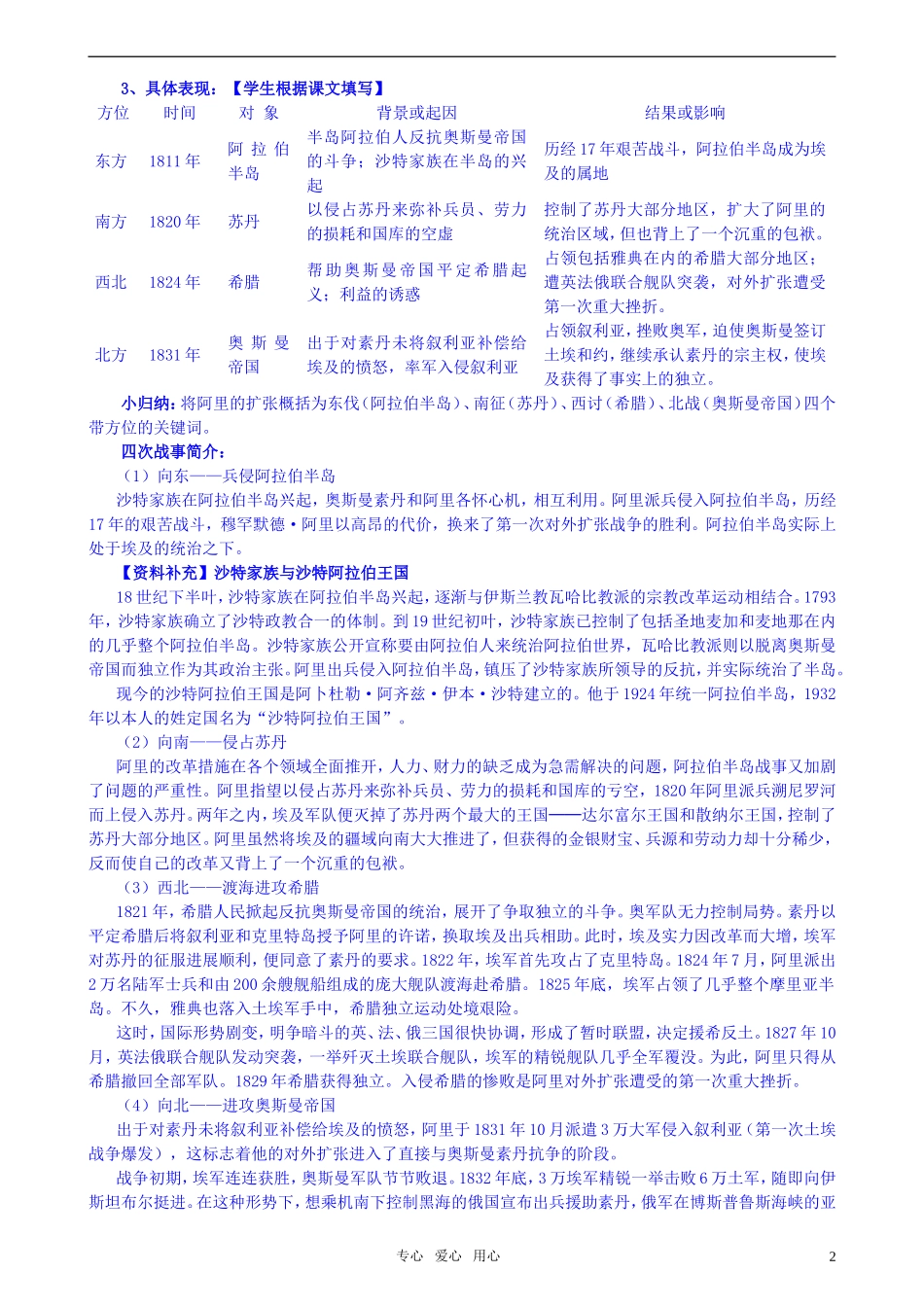
第3课改革的后果【特色教案】★教学目标:(一)知识与目标:1、穆罕默德·阿里的对外扩张:识记扩张的原因、情况和后果。2、穆罕默德·阿里的改革失败:识记导致失败的内外因素。3、改革的影响和意义:识记性质、影响和意义。4、理解改革与扩张的关系、改革失败是内外因素共同作用的结果、对埃及历史的影响。(二)情感态度与价值观:1、通过对改革的结果,体现了改革的曲折性和复杂性。2、民族独立、近代化是进步潮流的结论。通过教学激发学生形成对国家、民族的历史使命感和社会责任感。3、任何的改革不是一帆风顺的,会遇到各种各样的挑战,从而培养学生坚强的意志。4、通过对埃及反侵略史实的学习,理解殖民侵略的残暴性、殖民主义的罪恶和埃及人民反侵略斗争的正义性,培养自强不息的精神和崇高的爱国主义情感,初步树立反对霸权主义与维护世界和平的正确世界观。★教学重点与难点:重点:穆罕默德·阿里对外扩张及其改革失败的内外原因;穆罕默德·阿里改革意义的分析和理解。难点:英国等列强插手及英、法、俄等国在对待奥斯曼帝国与埃及态度上的不同表现的原因。穆罕默德·阿里统治了埃及,但埃及名义上仍是奥斯曼素丹的属地。一天,阿里对着一份奥斯曼素丹的诏书说:“我作为一个不知名的冒险家来到埃及。我一步步地向前迈进,如今,我在这里已经站稳脚跟。”接着,他敲击着诏书说:“我从来就没有什么主人!”为了实现建立强大帝国的梦想,他穷兵黩武,连年对外扩张,最终使埃及的改革毁于一旦。【探究的主要问题】穆罕默德·阿里改革的失败原因主要有哪些?为什么说穆罕默德·阿里是现代埃及的奠基人?【重要概念】穆罕默德·阿里改革〔新课导入〕采用叙述法:埃及是文明古国,当今是阿拉伯国家的领头羊,居战略地位重要的中东,地跨亚非两洲,以伊斯兰教为国教。历史上曾被众多民族和帝国统治过,中古到近代成为奥斯曼土耳其的属国,在争取国家独立、开启近代化、奠定现代埃及基础的过程中穆罕默德·阿里起了至关重要、无可替代的作用。前面两课我们学习关于阿里改革的背景与作用,第3课为改革的后果。由此导入新课。一、穆罕默德·阿里的对外扩张随着改革的推行,埃及的国力日益增强,穆罕默德·阿里对外扩张的欲望也更加强烈。从1811年开始,他进行了持续近三十年的对外扩张战争。【历史纵横】18世纪下半叶,沙特家族在阿拉伯半岛兴起,建立了政教合一的政权。19世纪初,沙特家族几乎控制了整个阿拉伯半岛,并公开宣称要由阿拉伯人来统治阿拉伯世界。奥斯曼素丹几次派兵镇压,都遭到失败,不得不要求穆罕默德·阿里派兵。穆罕默德·阿里觉得这是对外扩张机会,便派军侵入阿拉伯半岛,开始了长达17年的战争。1、时间:1811-18412、阶段与特征:(两个阶段)第一阶段是前20年(1811~1831年),阿里扛的是素丹的大旗,打击分离势力、实行对叛逆者讨伐的扩张手法。第二阶段是后10年(1831~1841年)直接挑战奥斯曼帝国,以图取而代之。专心爱心用心13、具体表现:【学生根据课文填写】方位时间对象背景或起因结果或影响东方1811年阿拉伯半岛半岛阿拉伯人反抗奥斯曼帝国的斗争;沙特家族在半岛的兴起历经17年艰苦战斗,阿拉伯半岛成为埃及的属地南方1820年苏丹以侵占苏丹来弥补兵员、劳力的损耗和国库的空虚控制了苏丹大部分地区,扩大了阿里的统治区域,但也背上了一个沉重的包袱。西北1824年希腊帮助奥斯曼帝国平定希腊起义;利益的诱惑占领包括雅典在内的希腊大部分地区;遭英法俄联合舰队突袭,对外扩张遭受第一次重大挫折。北方1831年奥斯曼帝国出于对素丹未将叙利亚补偿给埃及的愤怒,率军入侵叙利亚占领叙利亚,挫败奥军,迫使奥斯曼签订土埃和约,继续承认素丹的宗主权,使埃及获得了事实上的独立。小归纳:将阿里的扩张概括为东伐(阿拉伯半岛)、南征(苏丹)、西讨(希腊)、北战(奥斯曼帝国)四个带方位的关键词。四次战事简介:(1)向东——兵侵阿拉伯半岛沙特家族在阿拉伯半岛兴起,奥斯曼素丹和阿里各怀心机,相互利用。阿里派兵侵入阿拉伯半岛,历经17年的艰苦战斗,穆罕默德·阿里以高昂的代价,换来了第一次对外扩张战争的胜利。阿拉伯半岛实际上处于...

1、当您付费下载文档后,您只拥有了使用权限,并不意味着购买了版权,文档只能用于自身使用,不得用于其他商业用途(如 [转卖]进行直接盈利或[编辑后售卖]进行间接盈利)。
2、本站所有内容均由合作方或网友上传,本站不对文档的完整性、权威性及其观点立场正确性做任何保证或承诺!文档内容仅供研究参考,付费前请自行鉴别。
3、如文档内容存在违规,或者侵犯商业秘密、侵犯著作权等,请点击“违规举报”。

碎片内容

高中历史 《单元6第3课 改革的后果》特色教案 新人教版选修1

您可能关注的文档

确认删除?
VIP
微信客服
  • 扫码咨询
会员Q群
  • 会员专属群点击这里加入QQ群
客服邮箱
回到顶部