电脑桌面
添加小米粒文库到电脑桌面
安装后可以在桌面快捷访问

高中化学 3.2弱电解质的电离 盐类的水解学案 鲁科版选修4高二VIP免费

高中化学 3.2弱电解质的电离 盐类的水解学案 鲁科版选修4高二_第1页
1/3
高中化学 3.2弱电解质的电离 盐类的水解学案 鲁科版选修4高二_第2页
2/3
高中化学 3.2弱电解质的电离 盐类的水解学案 鲁科版选修4高二_第3页
3/3
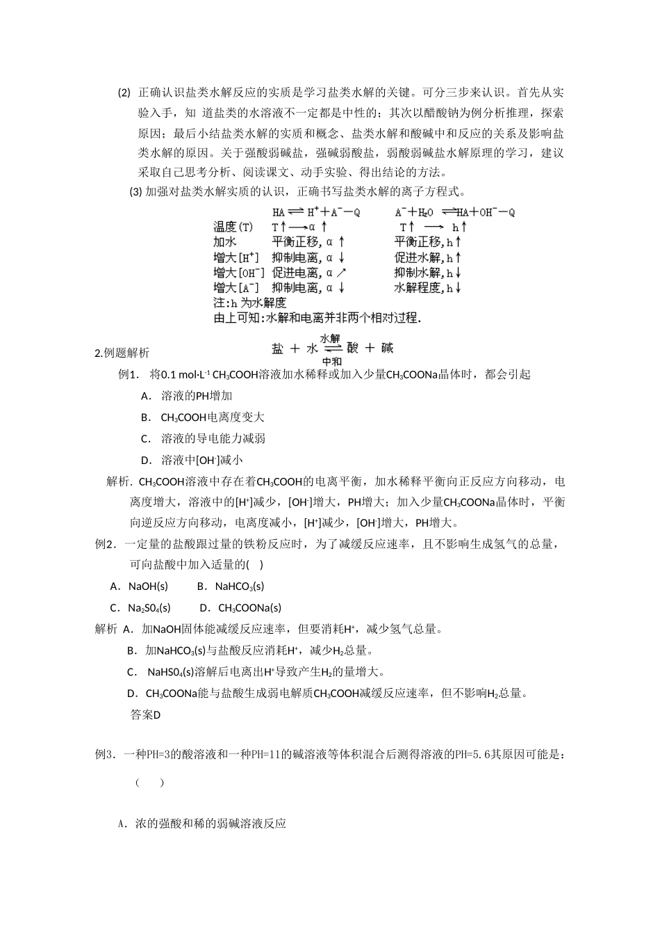
第2节弱电解质的电离盐类的水解学习目标1.知道电离平衡常数的涵义。2.能分析影响电离平衡的因素3.认识盐类水解的原理,归纳影响盐类水解程度的主要因素,能举例说明盐类水解在生产、生活中的应用。知识梳理1.醋酸、一水合氨在水中的电离方程式为__________________________________、______________________________。电离常数可分别表示为_________________________、__________________。电离常数越大、弱酸的酸性越________,弱碱的碱性越_________。2.影响电离常数的因素有哪些?分别是怎样影响的?3.__________表示弱电解质在水中的电离程度,温度相同、浓度相同时,不同弱电解质的______________是不同的。同一弱电解质在不同浓度的水溶液中,其___________也是不同的,溶液越______,电离度越大。4.醋酸钠溶液显_________性,解释原因______________________________。增加溶液中溶质的量,使盐的浓度加倍,水解平衡向_______(左、右)移动,水解程度________;将盐的浓度稀释为原来的一半,水解平衡向_______(左、右)移动,水解程度________;向溶液中滴加少量农盐酸,水解平衡向_______(左、右)移动,水解程度_______;向溶液中滴加少量浓氢氧化钠溶液,水解平衡向________(左、右)移动,水解程度________;5.盐类水解的实质____________________________,条件__________________________,特征____________________规律_________________________________________________________________,表示方法:强酸弱碱组成的盐,______(阳、阴)离子水解,一般一步水解,如氯化铝______________,强碱弱酸组成的盐,________离子水解,多元弱酸根分步水解,如碳酸钠____________________。1.如何判断盐溶液的酸碱性?2.解释泡沫灭火器的原理。(硫酸铝溶液和碳酸氢钠溶液)3.热纯碱溶液的去污能力为何比冷的强?配制硫酸铜溶液为何需要加硫酸?学习导航1.方法导引(1)建议应用化学平衡原理,来认识弱电解质的电离平衡。电离平衡是特殊的化学平衡,它具有化学平衡的特点。(2)正确认识盐类水解反应的实质是学习盐类水解的关键。可分三步来认识。首先从实验入手,知道盐类的水溶液不一定都是中性的;其次以醋酸钠为例分析推理,探索原因;最后小结盐类水解的实质和概念、盐类水解和酸碱中和反应的关系及影响盐类水解的原因。关于强酸弱碱盐,强碱弱酸盐,弱酸弱碱盐水解原理的学习,建议采取自己思考分析、阅读课文、动手实验、得出结论的方法。(3)加强对盐类水解实质的认识,正确书写盐类水解的离子方程式。2.例题解析例1.将0.1mol·L-1CH3COOH溶液加水稀释或加入少量CH3COONa晶体时,都会引起A.溶液的PH增加B.CH3COOH电离度变大C.溶液的导电能力减弱D.溶液中[OH-]减小解析.CH3COOH溶液中存在着CH3COOH的电离平衡,加水稀释平衡向正反应方向移动,电离度增大,溶液中的[H+]减少,[OH-]增大,PH增大;加入少量CH3COONa晶体时,平衡向逆反应方向移动,电离度减小,[H+]减少,[OH-]增大,PH增大。例2.一定量的盐酸跟过量的铁粉反应时,为了减缓反应速率,且不影响生成氢气的总量,可向盐酸中加入适量的()A.NaOH(s)B.NaHCO3(s)C.Na2S04(s)D.CH3COONa(s)解析A.加NaOH固体能减缓反应速率,但要消耗H+,减少氢气总量。B.加NaHCO3(s)与盐酸反应消耗H+,减少H2总量。C.NaHS04(s)溶解后电离出H+导致产生H2的量增大。D.CH3COONa能与盐酸生成弱电解质CH3COOH减缓反应速率,但不影响H2总量。答案D例3.一种PH=3的酸溶液和一种PH=11的碱溶液等体积混合后测得溶液的PH=5.6其原因可能是:()A.浓的强酸和稀的弱碱溶液反应B.浓的弱酸和稀的强碱溶液反应C.等浓度的强酸和弱碱溶液反应D.生成了一种强酸弱碱盐分析:酸和碱溶液混合后显酸性,其原因可能是:①两种溶液恰好完全反应,但参于反应的是强酸和弱碱,生成的强酸弱碱盐水解而使溶液显酸性。②酸和碱没有恰好反应,反应后酸有余,因而溶液显酸性。例4.将0.1mol下列物质置于1L水中充分搅拌后,溶液中阴离子数最多的是()A.KClB.Mg(OH)2C.Na2CO3D.MgSO4解析:此题涉及到物质溶解性、盐的水解等知识.往往对...

1、当您付费下载文档后,您只拥有了使用权限,并不意味着购买了版权,文档只能用于自身使用,不得用于其他商业用途(如 [转卖]进行直接盈利或[编辑后售卖]进行间接盈利)。
2、本站所有内容均由合作方或网友上传,本站不对文档的完整性、权威性及其观点立场正确性做任何保证或承诺!文档内容仅供研究参考,付费前请自行鉴别。
3、如文档内容存在违规,或者侵犯商业秘密、侵犯著作权等,请点击“违规举报”。

碎片内容

高中化学 3.2弱电解质的电离 盐类的水解学案 鲁科版选修4高二

您可能关注的文档

;绿洲书城+ 关注
实名认证
内容提供者

从事历史教学,热爱教育,高度负责。

确认删除?
VIP
微信客服
  • 扫码咨询
会员Q群
  • 会员专属群点击这里加入QQ群
客服邮箱
回到顶部