电脑桌面
添加小米粒文库到电脑桌面
安装后可以在桌面快捷访问

小升初数学必背定义定理公式VIP免费

小升初数学必背定义定理公式_第1页
1/11
小升初数学必背定义定理公式_第2页
2/11
小升初数学必背定义定理公式_第3页
3/11
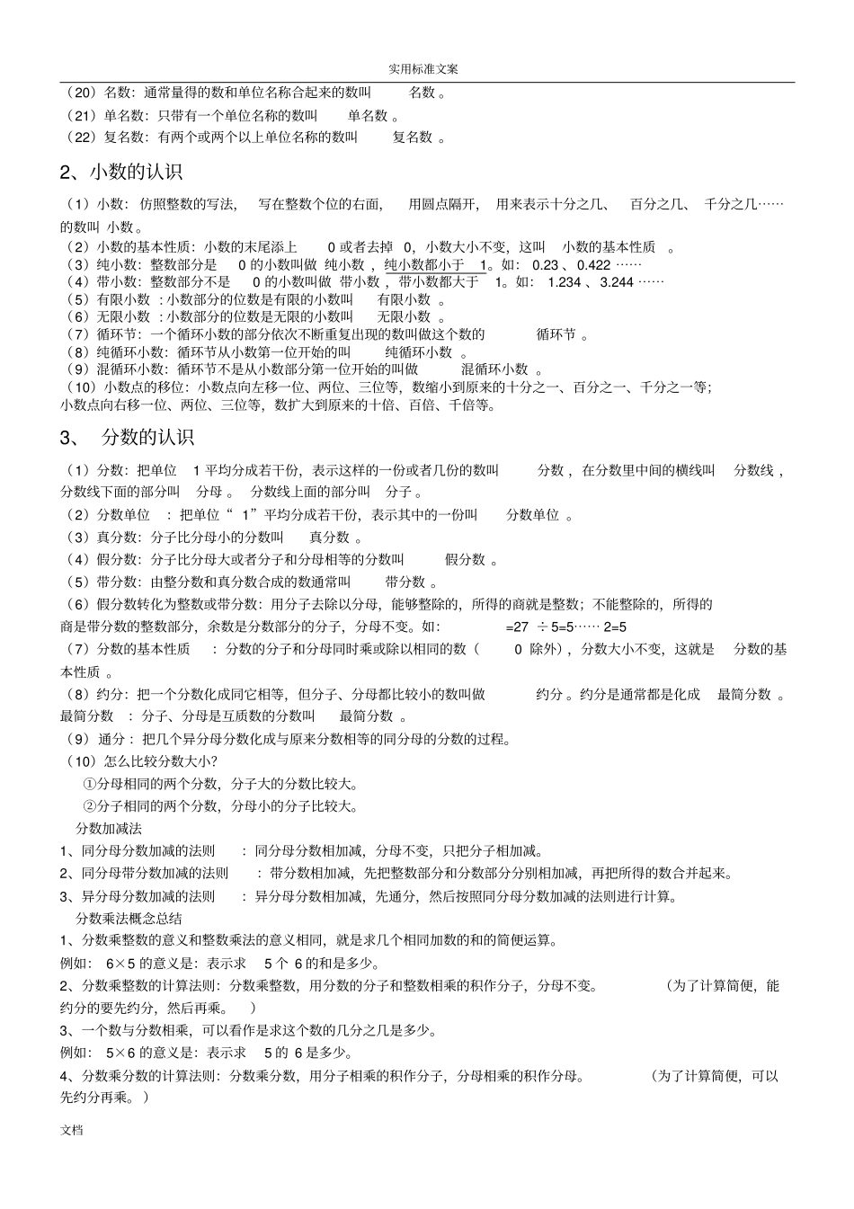
实用标准文案文档小学数学必背定义定理公式一、数的认识(1)、基数:表示事物数量的自然数叫做基数。如:2、5、4、7等(2)、序数:表示事物的排列顺序的自然数(0除外)叫做序数。如:第5个、第7组、第1名等。1、整数的认识(1)正数:大于0的数,像+12、+34、2等都是带“+”号的数叫正数。书写正数有时也可以省去“+”号。(2)负数:小于0的数,(或一种量为正数,那么与它相反的数为负数)0既不是正数也不是负数。(3)自然数:用来表示物体个数的0、1、2、3、4、5、6、7、8、9、10⋯⋯是自然数(自然数都是整数)。0也是自然数,最小的自然数是0,没有最大的自然数。自然数的个数是无限的。(4)整数:正整数、0和负整数统称整数。正整数:除0以外的自然数叫做正整数。负整数:在除0以外的自然数的前面加上“—”号所得的数,叫做负整数。(5)数位:在十进制计数法中,计数时数字所占的位置叫做数位。如:个位、十位、百位等。(6)计数单位:每一个数位上的数都有相应的计数单位。如个位的计数单位是个,十分位的计数单位是十分之一等。(7)位数:一个自然数含有数位的数量叫做位数,如12871是一个五位数(位数),它的最高位是万位(数位)。数的读法①从高位起按顺序读,千位上是几读几千,百位上是几读几百,依次类推;②中间有一个0或两个0只读一个“零”;③末位不管有几个0都不读。数的写法①从高位起,按照顺序写;②几千就在千位上写几,几百就在百位上写几,依次类推,中间或末尾哪一位上一个也没有,就在哪一位上写“0”。(8)准确数:一个数与实际量完全相符,这样的数叫做准确数。近似数:与原来实际数十分接近的数叫做近似数。四舍五入法:求一个数的近似数时,看被省略的尾数最高位上的数是几,如果是4或者比4小,就把尾数舍去,如果是5或者比5大,去掉尾数后,要在它的前一位加1。这种求近似数的方法,叫做四舍五入法。(9)倍数:如果a能被b整除(a÷b=c),a就是b和c的倍数。约数:b和c就叫a的约数(或a的因数)因数和倍数是相互依存的,不能单独存在。一个数的因数的个数是有限的,其中最小的因数是1,最大的因数是它本身。一个数的倍数的个数是无限的,其中最小的倍数是他本身,没有最大的倍数。(10)什么样的数能被2整除:个位上是0、2、4、6、8的数都能被2整除。偶数:能被2整除的数叫偶数。奇数:不能被2整除的数叫奇数。(11)什么样的数能被5整除?个位上是0或5的数能被5整除。(12)什么样的数能被3整除?一个数的各位上的和能被3整除,这个数就能被3整除。(13)质数(或素数):一个数如果只有1和它本身两个约数,这样的数叫质数。(14)合数;一个数除了1和它本身还有别的约数,这样的数叫合数。(15)质因数:每个合数都可以写成几个质数相乘的形式。其中每个质数都是这个合数的因数,叫做这个合数的质因数。(16)分解质因数:把一个合数用质因数相乘的形式表示出来叫做分解质因数。(17)公约数(公因数):几个数公有的约数叫公约数。最大公约数:其中最大的一个叫最大公约数(最大公因数)。(18)互质数:公约数只有1的两个数叫互质数。(19)公倍数:几个数公有的倍数叫这几个数的公倍数。是最小公倍数:其中最小的一个叫这几个数的最小公倍数。实用标准文案文档(20)名数:通常量得的数和单位名称合起来的数叫名数。(21)单名数:只带有一个单位名称的数叫单名数。(22)复名数:有两个或两个以上单位名称的数叫复名数。2、小数的认识(1)小数:仿照整数的写法,写在整数个位的右面,用圆点隔开,用来表示十分之几、百分之几、千分之几⋯⋯的数叫小数。(2)小数的基本性质:小数的末尾添上0或者去掉0,小数大小不变,这叫小数的基本性质。(3)纯小数:整数部分是0的小数叫做纯小数,纯小数都小于1。如:0.23、0.422⋯⋯(4)带小数:整数部分不是0的小数叫做带小数,带小数都大于1。如:1.234、3.244⋯⋯(5)有限小数:小数部分的位数是有限的小数叫有限小数。(6)无限小数:小数部分的位数是无限的小数叫无限小数。(7)循环节:一个循环小数的部分依次不断重复出现的数叫做这个数的循环节。(8)纯循环小数:循环节从小数第一...

1、当您付费下载文档后,您只拥有了使用权限,并不意味着购买了版权,文档只能用于自身使用,不得用于其他商业用途(如 [转卖]进行直接盈利或[编辑后售卖]进行间接盈利)。
2、本站所有内容均由合作方或网友上传,本站不对文档的完整性、权威性及其观点立场正确性做任何保证或承诺!文档内容仅供研究参考,付费前请自行鉴别。
3、如文档内容存在违规,或者侵犯商业秘密、侵犯著作权等,请点击“违规举报”。

碎片内容

小升初数学必背定义定理公式

文库响当当+ 关注
实名认证
内容提供者

该用户很懒,什么也没介绍

相关文档

确认删除?
VIP
微信客服
  • 扫码咨询
会员Q群
  • 会员专属群点击这里加入QQ群
客服邮箱
回到顶部