电脑桌面
添加小米粒文库到电脑桌面
安装后可以在桌面快捷访问

排水管道施工技术要求内容VIP免费

排水管道施工技术要求内容_第1页
1/16
排水管道施工技术要求内容_第2页
2/16
排水管道施工技术要求内容_第3页
3/16
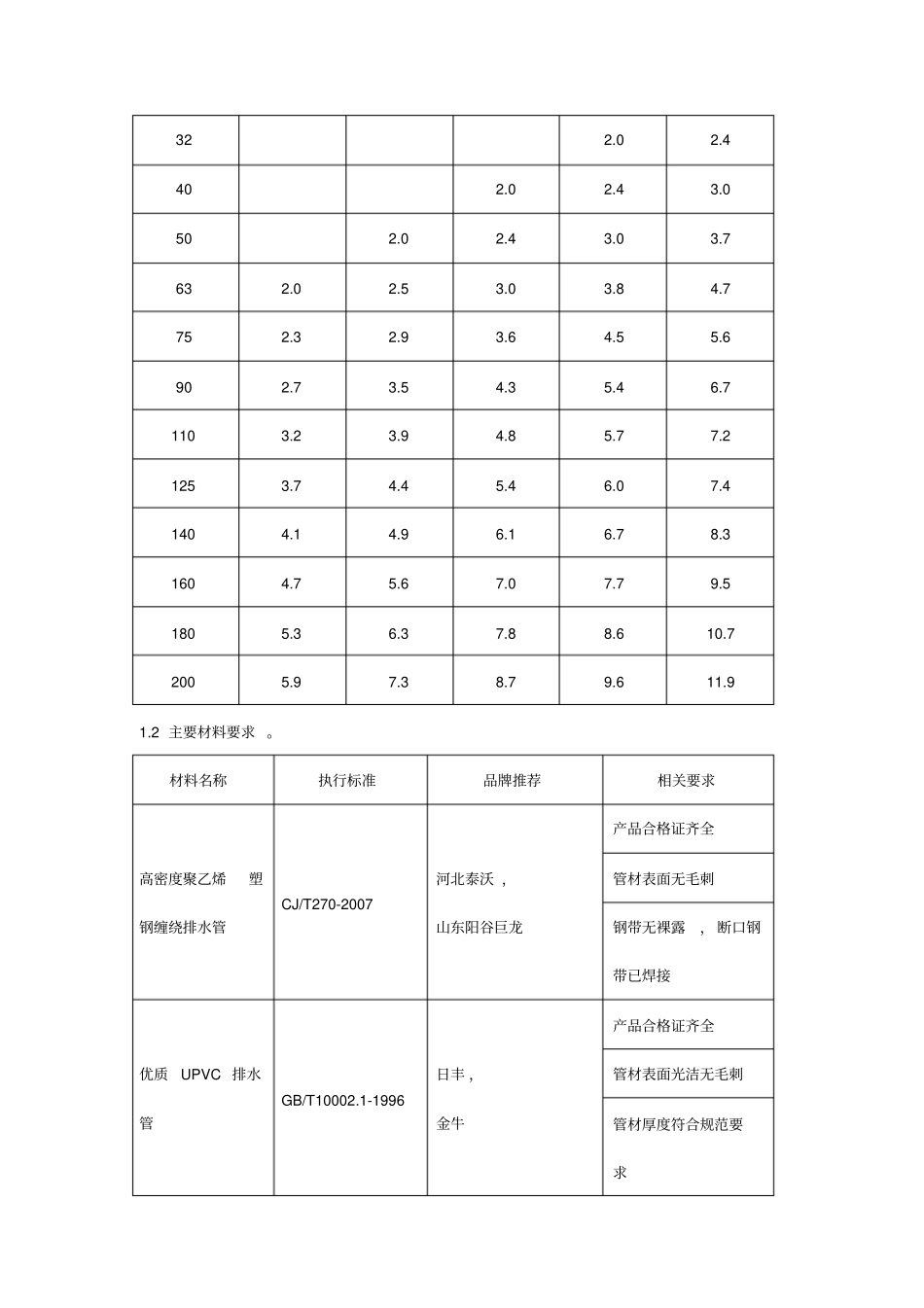
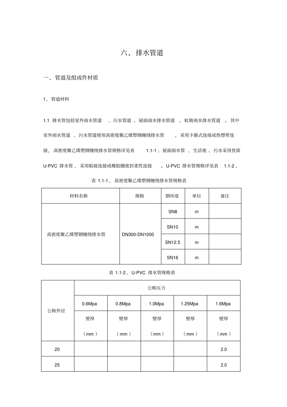
六、排水管道一、管道及组成件材质1、管道材料1.1排水管包括室外雨水管道、污水管道、屋面雨水排水管道、虹吸雨水排水管道。其中室外雨水管道、污水管道使用高密度聚乙烯塑钢缠绕排水管,采用卡箍式连接或热塑带连接,高密度聚乙烯塑钢缠绕排水管规格详见表1.1-1;屋面雨水管、生活废、污水采用优质U-PVC排水管,采用粘接连接或橡胶圈密封柔性连接。U-PVC排水管规格详见表1.1-2。表1.1-1,高密度聚乙烯塑钢缠绕排水管规格表材料名称规格钢环度单位备注高密度聚乙烯塑钢缠绕排水管DN300-DN1000SN8mSN10mSN12.5mSN16m表1.1-2,U-PVC排水管规格表公称外径公称压力0.6Mpa0.8Mpa1.0Mpa1.25Mpa1.6Mpa壁厚(mm)壁厚(mm)壁厚(mm)壁厚(mm)壁厚(mm)202.0252.0322.02.4402.02.43.0502.02.43.03.7632.02.53.03.84.7752.32.93.64.55.6902.73.54.35.46.71103.23.94.85.77.21253.74.45.46.07.41404.14.96.16.78.31604.75.67.07.79.51805.36.37.88.610.72005.97.38.79.611.91.2主要材料要求。材料名称执行标准品牌推荐相关要求高密度聚乙烯塑钢缠绕排水管CJ/T270-2007河北泰沃,山东阳谷巨龙产品合格证齐全管材表面无毛刺钢带无裸露,断口钢带已焊接优质UPVC排水管GB/T10002.1-1996日丰,金牛产品合格证齐全管材表面光洁无毛刺管材厚度符合规范要求二、管道施工的技术标准1、室外排水管施工要求1.1开槽施工。(1)沟槽槽底宽度,按管径加600mm确定。(2)沟底为软土,或沟底位于地下水位之下时,在沟底铺砾石砂卵石,厚度为150mm,再用黄砂找平,其上做120°混凝土条基。(3)沟底为土质较好且位于地下水位之上时,在沟底铺设一层砂垫层,厚度为100mm,其上做60°混凝土条基。(4)采用机械开挖管道沟槽时,应保留0.20m厚的不开挖土层,该土层用人工清槽,不得超挖,如若超挖,应进行地基处理。(5)管道基础应坐落在良好原状土层上,如为刚性接口,其地基承载力特征值fak不得低于80KPa;如为柔性接口,地基承载力特征值fak不得低于60KPa,否则应进行地基处理。(6)地基土被扰动,应采取如下处理措施:扰动150mm以内,可原状土夯实,压实系数≥0.95;扰动150mm以上,可用3:7灰土、卵石、碎石、毛石等填充夯实,压实系数≥0.95。(7)沟槽槽底净宽度,可按各地区的具体情况并根据管径大小、埋设深度、施工工艺等确定。当管径小于等于0.45m时,管道每边净距不宜小于0.3m;当管径大于0.45m时,管道每边净距不宜小于0.5m。1.2管道敷设要求管节和管件装卸时应轻装轻放,运输时应垫稳、绑牢,不得相互撞击。(1)聚乙烯塑料管(PE管)及管件吊装时,应采用柔韧的绳索、兜身吊带或专用工具;采用钢丝绳或铁链时不得直接接触管节。(2)管节堆放宜选用平整、坚实的场地;堆放时必须垫稳,防止滚动,堆放层高可按照产品技术标准或生产厂家的要求;使用管节时必须自上而下依次搬运。管材长时间堆放时应遮盖以防止阳光直射和暴晒。(3)管道安装前,宜将管节、管件按施工方案的要求摆放,摆放的位置应便于起吊及运送。(4)起重机下管时,起重机架设的位置不得影响沟槽边坡的稳定;起重机在架空高压输电线路附近作业时,与线路间的安全距离应符合电业管理部门的规定。(5)管道应在沟槽地基、管基质量检验合格后安装;安装时宜自下游开始,承口应朝向施工前进的方向。(6)管节下入沟槽时,不得与槽壁支撑及槽下的管道相互碰撞;沟内运管不得扰动原状地基。(7)合槽施工时,应先安装埋设较深的管道,当回填土高程与邻近管道基础高程相同时,再安装相邻的管道。(8)管道安装时,应将管节的中心及高程逐节调整正确,安装后的管节应进行复测,合格后方可进行下一工序的施工。(9)管道安装时,应随时清除管道内的杂物,暂时停止安装时,两端应临时封堵。(10)塑料排水横支管的标准坡度为0.026。(11)污水横管与横管的连接,不得采用正三通和正四通;污水立管偏置时,应采用乙字管或2个45°弯头;排水管道的横管与横管、横管与立管的连接必须采用45°三通,45°四通或90°斜三通,90°斜四通;排水立管与下部水平管或出户管连接,一般应采用2个45°弯头或弯曲半径≮4倍管径的90°弯头。1.3、检查井(1)检...

1、当您付费下载文档后,您只拥有了使用权限,并不意味着购买了版权,文档只能用于自身使用,不得用于其他商业用途(如 [转卖]进行直接盈利或[编辑后售卖]进行间接盈利)。
2、本站所有内容均由合作方或网友上传,本站不对文档的完整性、权威性及其观点立场正确性做任何保证或承诺!文档内容仅供研究参考,付费前请自行鉴别。
3、如文档内容存在违规,或者侵犯商业秘密、侵犯著作权等,请点击“违规举报”。

碎片内容

排水管道施工技术要求内容

您可能关注的文档

确认删除?
VIP
微信客服
  • 扫码咨询
会员Q群
  • 会员专属群点击这里加入QQ群
客服邮箱
回到顶部