电脑桌面
添加小米粒文库到电脑桌面
安装后可以在桌面快捷访问

高中历史 第22课 孙中山的民主追求学案 岳麓版必修3VIP免费

高中历史 第22课 孙中山的民主追求学案 岳麓版必修3_第1页
1/5
高中历史 第22课 孙中山的民主追求学案 岳麓版必修3_第2页
2/5
高中历史 第22课 孙中山的民主追求学案 岳麓版必修3_第3页
3/5
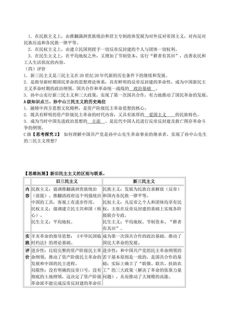
高二历史必修三《文化发展历程》导学案第22课孙中山的民主追求班级______姓名______号数______第______小组【学习目标】课标要求:了解孙中山三民主义的基本内容,认识其在推动中国资产阶级民主革命中的作用。根据课标要求制定学习目标如下:1.知识:三民主义的提出、内容和影响;新三民主义的提出、内容和影响;新旧三民主义的比较、新三民主义和三大政策的关系。2.能力:通过对比新旧三民主义的不同,掌握它们之间的差异,了解其在理论内容上的变化,掌握这种变化对后来中国革命发生的深远影响,培养学生对比分析历史事物能力。结合三民主义产生的社会历史背景的理解,认识到思想理论成果既是历史发展的产物,反过来又能指导社会实践。3.情感:通过对孙中山和民主追求的学习,理解伟人顺应时代潮流、与时具进的高贵品质和为革命事业不断追求创新的精神。通过了解三民主义理论的形成和发展,认识到革命理论需要随着时代发展而不断完善的规律。【学习重点】三民主义、新三民主义的内容、影响【学习难点】三民主义的影响,包括进步性和历史局限性;新旧三民主义的不同;新三民主义和三大政策的关系【知识链接】20世纪前夜的中国,长夜漫漫,风雨如晦。由于西方列强的入侵,中华民族陷入苦难的深渊。为了挽救民族危亡,孙中山在从事反清革命的实践中,借鉴西方资产阶级革命理论,创立三民主主义,建立中华民国,实现了划时代的变革。继而又顺应时代潮流,发展了三民主义,推动了国民革命的发展。那么,三民主义的内容是什么?应如何看待三民主义的影响?三民主义在什么形势下得到发展的?产生了怎样的影响?应如何看待孙中山这个人物?让我们带着这些问题一起走进第22课——孙中山的民主追求。【学习方法】结合课本和导学案完成预习,构建知识体系。认真思考研究合作探究题目。勾划好不会的地方,以备小组探究和课堂质疑。【知识导学】A级知识点一、三民主义(一)思想渊源1.社会实践(1)鸦片战争后,许多变法救国的主张和实践都以失败而告终。民主革命成为时代需要。(2)孙中山在上书改革碰壁之后,认识到不推翻清王朝的反动统治,根本不可能抵御侵略、挽救危机。(3)流亡海外期间,孙中山广泛考察西方社会2.理论学说(1)西方资产阶级政治理论。如法国的“自由、平等、博爱”,以及美国的“民有、民治、民享”。(2)中国传统思想的重要启迪。对“天下为公”十分赞赏,把“大同”视作自己的“理想国”。(3)孙中山还信奉进化论,欣赏美国亨利.乔治的“单税社会主义”思想,盛赞马克思的《资本论》。(二)提出1.1905年,孙中山创建第一个资产阶级政党—中国同盟会,提出了“驱除鞑虏,恢复中华,建立民国,平均地权”的纲领.2.1905年11月,孙中山为同盟会的机关报《民报》撰写发刊词,首次提出三民主义.(三)内容1.民族主义:即“驱除鞑虏,恢复中华”,反对民族压迫,反对满洲贵族对中国的专制统治。2.民权主义:即“建立民国”,推翻君主专制政体,建立资产阶级民主共和国—中华民国,国民一律平等。这是三民主义的核心。3.民生主义:即“平均地权”,解决以土地为中心的财富重新分配问题。孙中山的民生主义反映了孙中山对社会问题的重视,表达了他解决国民经济生活、消除贫富悬殊及其维护广大人民利益的美好愿望。(四)意义1.三民主义思想集中代表资产阶级政治、经济利益。2.反映了中国人民要求民族独立、民主权利和发展经济的共同愿望。3.推动了资产阶级民主革命的发展,建立起中国第一个资产阶级共和国政府。4.制定颁布了第一部资产阶级民主宪法——《中华民国临时约法》。B级【思考探究1】三民主义有何局限性A级知识点二、新三民主义(一)原因1.辛亥革命后,北洋军阀的黑暗统治以及反袁、护国、护法运动的相继失败,使孙中山萌发了“重新革命”的念头。2.俄国十月革命和五四运动的影响。3.共产国际和中国共产党的帮助。(二)内容1924年1月,在中国国民党一大上,孙中山重新解释了三民主义。1.民族主义:对外反对帝国主义,谋求中华民族与世界其他民族的独立和平等,对内反对民族压迫,中国境内各民族一律平等。2.民权主义:授予一切反对帝国主义和封建军阀的个...

1、当您付费下载文档后,您只拥有了使用权限,并不意味着购买了版权,文档只能用于自身使用,不得用于其他商业用途(如 [转卖]进行直接盈利或[编辑后售卖]进行间接盈利)。
2、本站所有内容均由合作方或网友上传,本站不对文档的完整性、权威性及其观点立场正确性做任何保证或承诺!文档内容仅供研究参考,付费前请自行鉴别。
3、如文档内容存在违规,或者侵犯商业秘密、侵犯著作权等,请点击“违规举报”。

碎片内容

高中历史 第22课 孙中山的民主追求学案 岳麓版必修3

您可能关注的文档

雨丝书吧+ 关注
实名认证
内容提供者

乐于和他人分享知识,从事历史教学,热爱教育,高度负责。

确认删除?
VIP
微信客服
  • 扫码咨询
会员Q群
  • 会员专属群点击这里加入QQ群
客服邮箱
回到顶部