电脑桌面
添加小米粒文库到电脑桌面
安装后可以在桌面快捷访问

高中历史 专题七 苏联社会主义建设的经验与教训 第1课 社会主义建设道路的初期探索导学案 人民版必修2-人民版高一必修2历史学案VIP免费

高中历史 专题七 苏联社会主义建设的经验与教训 第1课 社会主义建设道路的初期探索导学案 人民版必修2-人民版高一必修2历史学案_第1页
1/7
高中历史 专题七 苏联社会主义建设的经验与教训 第1课 社会主义建设道路的初期探索导学案 人民版必修2-人民版高一必修2历史学案_第2页
2/7
高中历史 专题七 苏联社会主义建设的经验与教训 第1课 社会主义建设道路的初期探索导学案 人民版必修2-人民版高一必修2历史学案_第3页
3/7
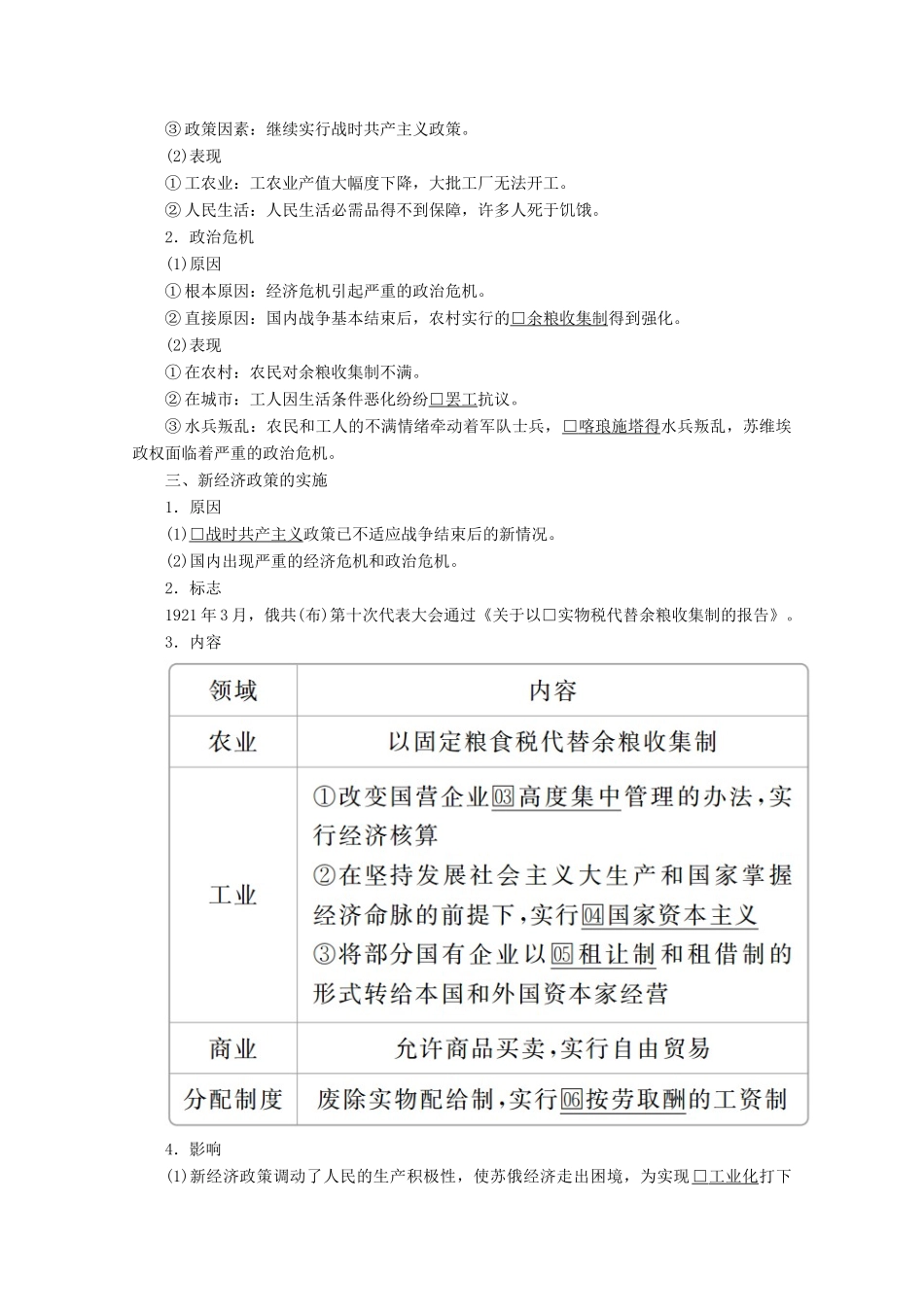
第1课社会主义建设道路的初期探索[课标要求]了解俄国国内战争后苏维埃政权面临的形势,认识战时共产主义政策向新经济政策转变的必要性。一、非常时期的非常政策——战时共产主义政策1.背景(1)俄国十月革命胜利后,诞生了世界上第一个□社会主义国家,并退出第一次世界大战。(2)帝国主义妄图将新生的苏维埃政权扼杀在摇篮中。(3)国内地主和□资产阶级不断在各地发动叛乱。(4)1918年,国内外反动势力相互勾结发动内战,苏俄□国内战争爆发。2.内容(1)农业:实行□余粮收集制。(2)工业:企业一律收归国有,实行高度集中的管理政策。(3)产品分配:取消自由贸易,实行实物□配给制。(4)实行成年人□劳动义务制,规定“不劳动者不得食”。3.特点苏俄在战争逼迫的特定环境下采取的军事性非常措施。4.评价(1)作用:为战胜国内外敌人提供了保证,使苏维埃政权站稳了脚跟。(2)弊端:在政策执行过程中,出现了许多弊病和错误,遭到广大农民的反对。特别提醒(1)战时共产主义政策的特殊性表现在:一是适应“战时”需要;二是具有“共产主义”的某些特性,如“余粮收集制”“企业国有制”等。(2)战时共产主义政策是在特殊的国内外政治背景下采取的措施,实质上是一种采用军事命令、行政手段解决经济问题的措施,违背了价值规律。不是一条向社会主义过渡的正确途径。(3)马克思所设想的社会主义是在生产力高度发达基础上实行公有制、计划经济和按劳分配、取消商品生产和货币。苏俄是一个小农经济占优势的相对落后的国家,采取军事性行政命令的方法,超越了苏俄当时的生产力水平,这也是战时共产主义政策失败的根源所在。易错提醒评价战时共产主义政策的历史作用,应结合其实施的特殊历史背景及特点去分析,明确其实施是为了赢得国内战争的胜利,巩固苏维埃政权。二、经济危机和政治危机1.经济危机(1)原因①战争破坏:四年□世界大战和三年国内战争,整个国家满目疮痍。②自然灾害:1920~1921年的大旱灾,□粮食产量急剧下降。③政策因素:继续实行战时共产主义政策。(2)表现①工农业:工农业产值大幅度下降,大批工厂无法开工。②人民生活:人民生活必需品得不到保障,许多人死于饥饿。2.政治危机(1)原因①根本原因:经济危机引起严重的政治危机。②直接原因:国内战争基本结束后,农村实行的□余粮收集制得到强化。(2)表现①在农村:农民对余粮收集制不满。②在城市:工人因生活条件恶化纷纷□罢工抗议。③水兵叛乱:农民和工人的不满情绪牵动着军队士兵,□喀琅施塔得水兵叛乱,苏维埃政权面临着严重的政治危机。三、新经济政策的实施1.原因(1)□战时共产主义政策已不适应战争结束后的新情况。(2)国内出现严重的经济危机和政治危机。2.标志1921年3月,俄共(布)第十次代表大会通过《关于以□实物税代替余粮收集制的报告》。3.内容4.影响(1)新经济政策调动了人民的生产积极性,使苏俄经济走出困境,为实现□工业化打下了坚实的基础。(2)巩固了□工农联盟,从而克服了国内的政治危机,巩固了苏维埃政权。(3)到1925年,苏俄的国民经济已基本得到恢复,人民群众的物质文化生活也有了初步好转。5.评价(1)新经济政策是列宁在总结战时共产主义政策经验教训的基础上找到的一条向□社会主义过渡的正确途径。(2)新经济政策是列宁从俄国经济文化相对落后的实际情况出发对俄国社会主义建设进行的有益探索。特别提醒(1)战时共产主义政策与新经济政策都是苏俄向社会主义过渡的途径,但前者是“直接过渡”,后者是“间接过渡”。(2)新经济政策不是在发展资本主义,实质上是利用市场和商品货币关系来扩大生产,并逐步过渡到社会主义。思维点拨新经济政策实施的特点(1)利用商品货币关系进行社会主义建设。(2)在以公有制为主导的前提下,允许多种所有制形式存在。(3)是对社会主义经济传统观念的一次重大突破,是列宁对马克思主义的丰富和发展。知识点战时共产主义政策[材料探究]材料一“在一个遭受帝国主义战争破坏的国家里……禁止自由贸易,严格地计算和平均分配每一磅粮食,不仅是为了维持生存和战争,而且已经超越‘一般革命’的任务,是共产主义的任务,是推进社会主义的‘真正的主要的门径’。”—...

1、当您付费下载文档后,您只拥有了使用权限,并不意味着购买了版权,文档只能用于自身使用,不得用于其他商业用途(如 [转卖]进行直接盈利或[编辑后售卖]进行间接盈利)。
2、本站所有内容均由合作方或网友上传,本站不对文档的完整性、权威性及其观点立场正确性做任何保证或承诺!文档内容仅供研究参考,付费前请自行鉴别。
3、如文档内容存在违规,或者侵犯商业秘密、侵犯著作权等,请点击“违规举报”。

碎片内容

高中历史 专题七 苏联社会主义建设的经验与教训 第1课 社会主义建设道路的初期探索导学案 人民版必修2-人民版高一必修2历史学案

您可能关注的文档

确认删除?
VIP
微信客服
  • 扫码咨询
会员Q群
  • 会员专属群点击这里加入QQ群
客服邮箱
回到顶部