电脑桌面
添加小米粒文库到电脑桌面
安装后可以在桌面快捷访问

高中历史 第3章 北魏孝文帝改革章末分层突破学案 北师大版选修1-北师大版高中选修1历史学案VIP免费

高中历史 第3章 北魏孝文帝改革章末分层突破学案 北师大版选修1-北师大版高中选修1历史学案_第1页
1/5
高中历史 第3章 北魏孝文帝改革章末分层突破学案 北师大版选修1-北师大版高中选修1历史学案_第2页
2/5
高中历史 第3章 北魏孝文帝改革章末分层突破学案 北师大版选修1-北师大版高中选修1历史学案_第3页
3/5
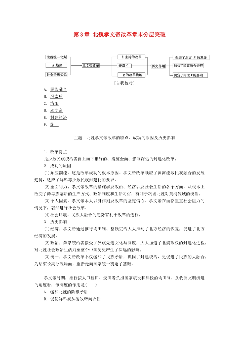
第3章北魏孝文帝改革章末分层突破[自我校对]A.民族融合B.冯太后C.洛阳D.孝文帝E.封建经济F.统一主题北魏孝文帝改革的特点、成功的原因及历史影响1.改革特点是少数民族统治者自上而下推行的、措施全面、影响深远的封建化改革。2.成功的原因(1)顺应潮流。这是改革成功的根本原因。孝文帝改革顺应了黄河流域民族融合的发展趋势,适应了鲜卑等少数民族封建化的要求。(2)全面得力。孝文帝改革的措施涉及政治、经济以及社会生活的各个方面,从根本上改变了鲜卑族落后的生产方式、政治制度和生活习俗,有利于巩固北魏对黄河流域的统治。(3)个人因素。孝文帝本人以身作则及改革的坚定信心。孝文帝在面临重重社会阻力的情况下,毅然进行社会改革。(4)社会环境。民族大融合的趋势有利于改革的进行。3.历史影响(1)经济:孝文帝通过推行均田制、整顿吏治大大推动了北方经济的恢复,促进了北方经济的发展。(2)政治:鲜卑统治者接受了汉族先进文化与制度,大大加速了北魏政权的封建化进程,对北魏社会政治生活乃至整个中国历史产生了深远的影响。(3)统一:孝文帝改革不仅缓和了民族矛盾,巩固了封建统治,更促进了民族的大融合,为结束长期分裂局面,重新走向国家统一奠定了基础。孝文帝时期,推行按人口授田、受田者负担国家赋役和兵役的均田制。从物质文明演进的角度看,该制度的作用是()A.缓和北魏的阶级矛盾B.促使鲜卑族从游牧转向农耕C.创立了新的政治制度D.推动各民族间的进一步交融【解析】北魏均田制的推行,使鲜卑族从游牧逐渐走向定居,从事农业耕作。A、C、D三项都属于改革的作用,但不符合从物质文明演进的角度对均田制的评价,故选B项。【答案】B章末综合测评(三)(时间:60分钟分值:90分)1.阅读材料,结合所学知识回答问题材料一北魏建国后明显保留了鲜卑的历史传统,继续沿用村社土地分配原则。永兴五年(413年),“徒二万余家于大宁,计口授田。”——据《魏书》卷三和唐长孺《魏晋南北朝隋唐史三论》材料二太和九年(485年),“下诏均给天下田:诸男夫十五以上,受露田四十亩,妇人二十亩……”。——《魏书》卷一百一十(1)材料一和材料二中的土地分配方式有何相同之处?(3分)(2)材料二中的土地分配制度经北魏孝文帝推行后,一直沿用到唐代中期。除此之外,北魏孝文帝还推行了哪些改革措施?(6分)(3)概括说明北魏孝文帝改革措施的溯源,以及这一改革对后世的影响。(6分)【答案】(1)按人口分配土地。(2)易汉服;改汉姓;说汉话;与汉人通婚;学习汉族典章制度;迁都洛阳。(3)汉族先进文化;鲜卑民族传统。均田制影响了中国土地制度数百年;其他措施加速了鲜卑汉化,促进了民族融合。2.风俗的演进和变化,往往反映了社会的演变和发展。古今中外社会的改革也往往涉及社会风俗的变革。阅读下列材料,回答问题。材料一右图为鲜卑人乐俑。中国古代礼乐源自周礼,孔子的“仁”是对礼乐的高度浓缩,历代封建统治者都重视沿用礼乐制度维护自身统治。材料二李唐一族之所以崛兴,盖取塞外野蛮精悍之血,注入中原文化颓废之躯,旧染既除,新机重启,扩大恢张,遂能别创空前之世局。——陈寅恪材料三自晋宋以来,视洛阳为荒土,此中谓长江以北,尽是夷狄。昨至洛阳,始知衣冠士族,并在中原,礼仪富盛,人物殷阜,目所不识,口不能传……北方安可不重?——《洛阳伽蓝记》(1)从材料一中鲜卑人礼乐文化的变化,你能得出什么认识?(8分)(2)根据上述材料和所学知识,指出北魏孝文帝是怎样着手进行风俗改革的。你如何评价这一改革?(7分)【解析】第(1)问,要从积极和消极两个方面进行分析。第(2)问的第一小问结合所学知识即可回答;第二小问,可从经济、政治、文化、社会习俗等领域展开分析。【答案】(1)促进了鲜卑人对汉族文化的认同;争取了汉族地主的支持;推动了北魏统治模式向汉族王朝统治模式的转化;但很大程度上全盘吸收汉族文化,与其习俗不大适应。(2)风俗改革:易服装;讲汉话;改汉姓,建立门阀制度;通婚姻;改籍贯等。评价:促进了民族的交流与融合;推动了北方少数民族的汉化与封建化进程;为隋唐大一统和文化繁荣奠定了基础。3.北魏统一黄河流域后,面临如何化解错...

1、当您付费下载文档后,您只拥有了使用权限,并不意味着购买了版权,文档只能用于自身使用,不得用于其他商业用途(如 [转卖]进行直接盈利或[编辑后售卖]进行间接盈利)。
2、本站所有内容均由合作方或网友上传,本站不对文档的完整性、权威性及其观点立场正确性做任何保证或承诺!文档内容仅供研究参考,付费前请自行鉴别。
3、如文档内容存在违规,或者侵犯商业秘密、侵犯著作权等,请点击“违规举报”。

碎片内容

高中历史 第3章 北魏孝文帝改革章末分层突破学案 北师大版选修1-北师大版高中选修1历史学案

您可能关注的文档

确认删除?
VIP
微信客服
  • 扫码咨询
会员Q群
  • 会员专属群点击这里加入QQ群
客服邮箱
回到顶部