电脑桌面
添加小米粒文库到电脑桌面
安装后可以在桌面快捷访问

高中历史 第一单元 中国古代的中央集权制度 第2课 大一统与秦朝中央集权制度的确立学案(含解析)岳麓版必修1-岳麓版高一必修1历史学案VIP免费

高中历史 第一单元 中国古代的中央集权制度 第2课 大一统与秦朝中央集权制度的确立学案(含解析)岳麓版必修1-岳麓版高一必修1历史学案_第1页
1/7
高中历史 第一单元 中国古代的中央集权制度 第2课 大一统与秦朝中央集权制度的确立学案(含解析)岳麓版必修1-岳麓版高一必修1历史学案_第2页
2/7
高中历史 第一单元 中国古代的中央集权制度 第2课 大一统与秦朝中央集权制度的确立学案(含解析)岳麓版必修1-岳麓版高一必修1历史学案_第3页
3/7
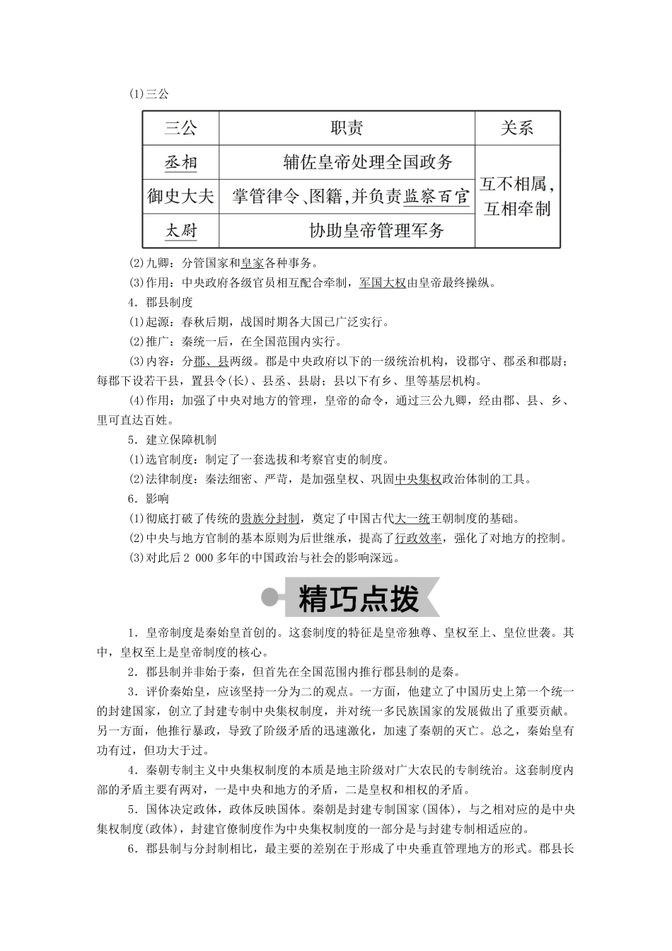
第2课大一统与秦朝中央集权制度的确立【课程标准】1.知道“始皇帝”的来历和郡县制建立的史实。2.了解中国古代中央集权制度的形成及其影响。知识点一从群雄割据到大统一1.社会背景(1)春秋时期①宗法分封制度的原则遭到破坏。②周王室逐渐失去了天下共主的地位。③诸侯争霸战争中,众多小国逐渐被大国吞并。(2)战国时期:战国中期以后,各大国国君先后改称“王”;各国在政治、经济和军事等方面进行变革。2.秦的统一(1)条件:秦国经过商鞅变法,逐渐强大起来。(2)过程:先后消灭韩、赵、魏、楚、燕、齐等国,于公元前221年嬴政建立统一大帝国。(3)意义:结束了数百年割据混战的局面,建立了空前统一的大帝国。知识点二中央集权制度的确立1.中央集权制度(1)前提:全国统一。(2)内容:包括皇帝制度、以三公九卿制为代表的中央官制、郡县制、法律制度,以及选拔和考察官吏的制度等。(3)特点:权力的高度集中。2.皇帝制度(1)开端:秦王嬴政改称皇帝,自称“始皇帝”。(2)特点:皇权至上,大权总揽,“家天下”的皇位继承制。3.三公九卿制(1)三公(2)九卿:分管国家和皇家各种事务。(3)作用:中央政府各级官员相互配合牵制,军国大权由皇帝最终操纵。4.郡县制度(1)起源:春秋后期,战国时期各大国已广泛实行。(2)推广:秦统一后,在全国范围内实行。(3)内容:分郡、县两级。郡是中央政府以下的一级统治机构,设郡守、郡丞和郡尉;每郡下设若干县,置县令(长)、县丞、县尉;县以下有乡、里等基层机构。(4)作用:加强了中央对地方的管理,皇帝的命令,通过三公九卿,经由郡、县、乡、里可直达百姓。5.建立保障机制(1)选官制度:制定了一套选拔和考察官吏的制度。(2)法律制度:秦法细密、严苛,是加强皇权、巩固中央集权政治体制的工具。6.影响(1)彻底打破了传统的贵族分封制,奠定了中国古代大一统王朝制度的基础。(2)中央与地方官制的基本原则为后世继承,提高了行政效率,强化了对地方的控制。(3)对此后2000多年的中国政治与社会的影响深远。1.皇帝制度是秦始皇首创的。这套制度的特征是皇帝独尊、皇权至上、皇位世袭。其中,皇权至上是皇帝制度的核心。2.郡县制并非始于秦,但首先在全国范围内推行郡县制的是秦。3.评价秦始皇,应该坚持一分为二的观点。一方面,他建立了中国历史上第一个统一的封建国家,创立了封建专制中央集权制度,并对统一多民族国家的发展做出了重要贡献。另一方面,他推行暴政,导致了阶级矛盾的迅速激化,加速了秦朝的灭亡。总之,秦始皇有功有过,但功大于过。4.秦朝专制主义中央集权制度的本质是地主阶级对广大农民的专制统治。这套制度内部的矛盾主要有两对,一是中央和地方的矛盾,二是皇权和相权的矛盾。5.国体决定政体,政体反映国体。秦朝是封建专制国家(国体),与之相对应的是中央集权制度(政体),封建官僚制度作为中央集权制度的一部分是与封建专制相适应的。6.郡县制与分封制相比,最主要的差别在于形成了中央垂直管理地方的形式。郡县长官一概由皇帝任免调动,不得世袭。郡县制的建立,是中央集权形成过程中的重要环节,也是官僚政治取代贵族政治的重要标志。1.秦王嬴政自称“皇帝”,其首要目的是承袭华夏传统。(×)2.秦朝在中央设立丞相、太尉和御史大夫,其中丞相负责协助皇帝监察百官。(×)3.郡、县等新的地方行政区划在秦朝才出现。(×)4.秦朝对中国古代封建制度的发展作出卓越贡献。(√)主题一皇帝制度与三公九卿制度1.皇帝制度的特征及本质材料:公元前221年秦王嬴政统一六国后,下的第一道重要诏令是“议帝号”。群臣商议后向秦王建议说:“古有天皇,有地皇,有泰皇,泰皇最贵。因此,臣等愿昧死上尊号,请王为‘泰皇’。”秦王不以为然,他提出“去‘泰’著‘皇’,采上古‘帝’位号,号曰‘皇帝’”。并说:“朕为始皇帝。后世以计数,二世三世至于万世,传之无穷。”他还采纳了群臣关于皇帝“命为制,令为诏,天子自称曰:‘朕’”的建议。(1)材料中反映出皇帝制度的基本特征及其本质是什么?答案:特征:皇帝独尊,皇权至上,皇位世袭。本质:君主专制,即皇帝是封建国家政权的主宰和权力中心。2.三公九卿制材料:秦...

1、当您付费下载文档后,您只拥有了使用权限,并不意味着购买了版权,文档只能用于自身使用,不得用于其他商业用途(如 [转卖]进行直接盈利或[编辑后售卖]进行间接盈利)。
2、本站所有内容均由合作方或网友上传,本站不对文档的完整性、权威性及其观点立场正确性做任何保证或承诺!文档内容仅供研究参考,付费前请自行鉴别。
3、如文档内容存在违规,或者侵犯商业秘密、侵犯著作权等,请点击“违规举报”。

碎片内容

高中历史 第一单元 中国古代的中央集权制度 第2课 大一统与秦朝中央集权制度的确立学案(含解析)岳麓版必修1-岳麓版高一必修1历史学案

您可能关注的文档

确认删除?
VIP
微信客服
  • 扫码咨询
会员Q群
  • 会员专属群点击这里加入QQ群
客服邮箱
回到顶部