电脑桌面
添加小米粒文库到电脑桌面
安装后可以在桌面快捷访问

最新2015北师大版五年级下册数学知识点总结剖析VIP免费

最新2015北师大版五年级下册数学知识点总结剖析_第1页
1/10
最新2015北师大版五年级下册数学知识点总结剖析_第2页
2/10
最新2015北师大版五年级下册数学知识点总结剖析_第3页
3/10
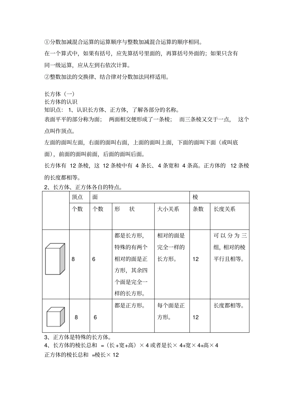
2015北师大五年级下册数学知识点总结分数的加法和减法知识要点一、分数的意义1、分数的意义:把单位“1”平均分成若干份,表示这样的一份或几份的数,叫做分数。2、分数单位:把单位“1”平均分成若干份,表示这样的一份的数叫做分数单位。二、分数与除法的关系,真分数和假分数1、分数与除法的关系:除法中的被除数相当于分数的分子,除数相等于分母。2、真分数和假分数:①分子比分母小的分数叫做真分数,真分数小于1。②分子比分母大或分子和分母相等的分数叫做假分数,假分数大于1或等于1。③由整数部分和分数部分组成的分数叫做带分数。2、假分数与带分数的互化:①把假分数化成带分数,用分子除以分母,所得商作整数部分,余数作分子,分母不变。②把带分数化成假分数,用整数部分乘以分母加上分子作分子,分母不变。三、分数的基本性质分数的分子和分母同时乘或除以相同的数(0除外),分数的大小不变,这叫做分数的基本性质。2、分数的大小比较:①同分母分数,分子大的分数就大,分子小的分数就小;②同分子分数,分母大的分数反而小,分母小的分数反而大。③异分母分数,先化成同分母分数(分数单位相同),再进行比较。(依据分数的基本性质进行变化)四、约分(最简分数)1、最简分数:分子和分母只有公因数1的分数叫做最简分数。2、约分:把一个分数化成和它相等,但分子和分母都比较小的分数,叫做约分。(并不是一定要把分数化成与它相等的最简分数才叫约分;但一般要约到最简分数为止)注意:分数加减法中,计算结果能约分的,一般要约分成最简分数。五、分数和小数的互化:1、小数化分数:一位小数表示十分之几,两位小数表示百分之几,三位小数表示千分之几⋯⋯,能约分的必须约成最简分数;2、分数化小数:用分子除以分母,除不尽的按要求保留几位小数。(一般保留三位小数。)3、分数和小数比较大小:一般把分数变成小数后比较更简便。六、分数的加法和减法1、真分数加减法(1)同分母分数加、减法(分母不变,分子相加减)(2)异分母分数加、减法(通分后再加减)(3)分数加减混合运算:同整数。(4)结果要是最简分数2、带分数加减法:带分数相加减,整数部分和分数部分分别相加减,再把所得的结果合并起来。3、(1)同分母分数加、减法①同分母分数加、减法:同分母分数相加、减,分母不变,只把分子相加减。②计算的结果,能约分的要约成最简分数。(2)异分母分数加、减法①分母不同,也就是分数单位不同,不能直接相加、减。②异分母分数的加减法:异分母分数相加、减,要先通分,再按照同分母分数加减法的方法进行计算。(3)分数加减混合运算①分数加减混合运算的运算顺序与整数加减混合运算的顺序相同。在一个算式中,如果有括号,应先算括号里面的,再算括号外面的;如果只含有同一级运算,应从左到右依次计算。②整数加法的交换律、结合律对分数加法同样适用。长方体(一)长方体的认识知识点:1、认识长方体、正方体,了解各部分的名称。表面平平的部分称为面;两面相交便形成了一条棱;而三条棱又交于一点,这个点叫作顶点。左面的面叫左面,右面的面叫右面,上面的面叫上面,下面的面叫下面(或叫底面),前面的面叫前面,后面的面叫后面。长方体有12条棱,这12条棱中有4条长、4条宽和4条高。正方体的12条棱的长度都相等。2、长方体、正方体各自的特点。顶点面棱个数个数形状大小关系条数长度关系86都是长方形,特殊的有两个相对的面是正方形,其余四个面是完全一样的长方形。相对的面是完全一样的长方形。12可以分为三组,相对的棱平行且相等。86都是正方形。每个面是正方形。12长度都相等。3、正方体是特殊的长方体。4、长方体的棱长总和=(长+宽+高)×4或者是长×4+宽×4+高×4正方体的棱长总和=棱长×12展开与折叠知识点:正方体展开共11种1—4—1型6个前前前前前图(1)图(2)图(3)图(4)图(5)图(6)2—3—1型3个(一个“探头”)图(7)前图(9)前图(8)前2—2—2型1个楼梯形图(10)前型1个两个“探头”图(11)前注意:(1)田字型与凹字型的全错。(2)正方体展开至少和最多都只剪开7条棱。长方体的表面积知识点:1、表面积的意义:是指六个面的面...

1、当您付费下载文档后,您只拥有了使用权限,并不意味着购买了版权,文档只能用于自身使用,不得用于其他商业用途(如 [转卖]进行直接盈利或[编辑后售卖]进行间接盈利)。
2、本站所有内容均由合作方或网友上传,本站不对文档的完整性、权威性及其观点立场正确性做任何保证或承诺!文档内容仅供研究参考,付费前请自行鉴别。
3、如文档内容存在违规,或者侵犯商业秘密、侵犯著作权等,请点击“违规举报”。

碎片内容

最新2015北师大版五年级下册数学知识点总结剖析

您可能关注的文档

确认删除?
VIP
微信客服
  • 扫码咨询
会员Q群
  • 会员专属群点击这里加入QQ群
客服邮箱
回到顶部