电脑桌面
添加小米粒文库到电脑桌面
安装后可以在桌面快捷访问

模拟电路期末复习填空_判断全解VIP免费

模拟电路期末复习填空_判断全解_第1页
1/11
模拟电路期末复习填空_判断全解_第2页
2/11
模拟电路期末复习填空_判断全解_第3页
3/11
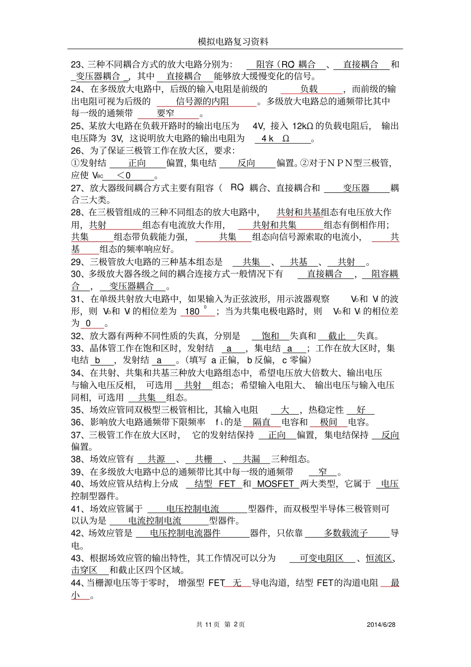
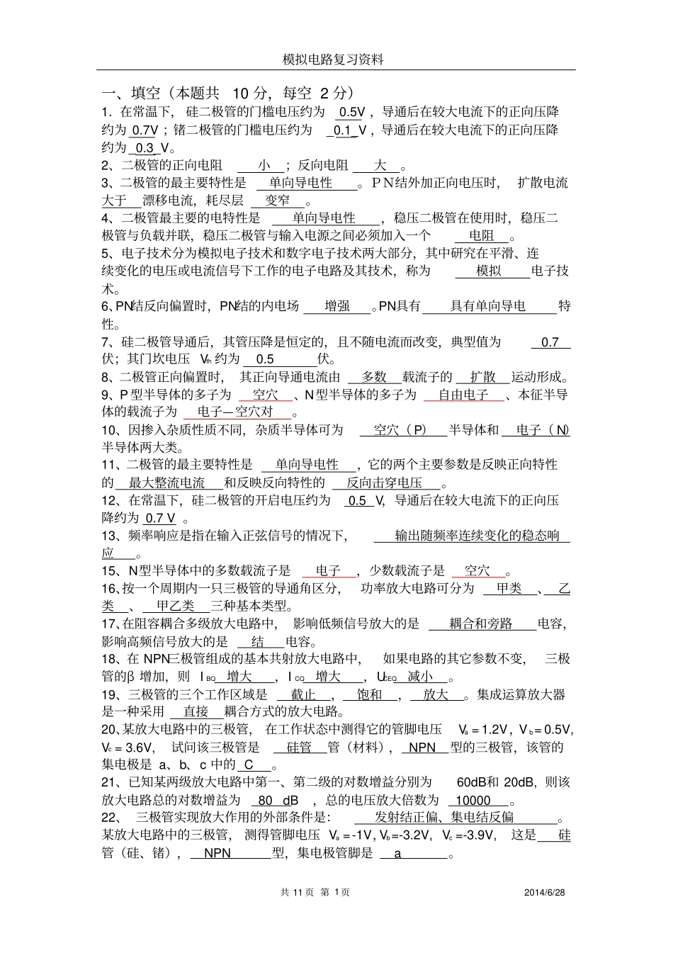
模拟电路复习资料共11页第页2014/6/281一、填空(本题共10分,每空2分)1.在常温下,硅二极管的门槛电压约为0.5V,导通后在较大电流下的正向压降约为0.7V;锗二极管的门槛电压约为_0.1_V,导通后在较大电流下的正向压降约为_0.3_V。2、二极管的正向电阻小;反向电阻大。3、二极管的最主要特性是单向导电性。PN结外加正向电压时,扩散电流大于漂移电流,耗尽层变窄。4、二极管最主要的电特性是单向导电性,稳压二极管在使用时,稳压二极管与负载并联,稳压二极管与输入电源之间必须加入一个电阻。5、电子技术分为模拟电子技术和数字电子技术两大部分,其中研究在平滑、连续变化的电压或电流信号下工作的电子电路及其技术,称为模拟电子技术。6、PN结反向偏置时,PN结的内电场增强。PN具有具有单向导电特性。7、硅二极管导通后,其管压降是恒定的,且不随电流而改变,典型值为0.7伏;其门坎电压Vth约为0.5伏。8、二极管正向偏置时,其正向导通电流由多数载流子的扩散运动形成。9、P型半导体的多子为空穴、N型半导体的多子为自由电子、本征半导体的载流子为电子—空穴对。10、因掺入杂质性质不同,杂质半导体可为空穴(P)半导体和电子(N)半导体两大类。11、二极管的最主要特性是单向导电性,它的两个主要参数是反映正向特性的最大整流电流和反映反向特性的反向击穿电压。12、在常温下,硅二极管的开启电压约为0.5V,导通后在较大电流下的正向压降约为0.7V。13、频率响应是指在输入正弦信号的情况下,输出随频率连续变化的稳态响应。15、N型半导体中的多数载流子是电子,少数载流子是空穴。16、按一个周期内一只三极管的导通角区分,功率放大电路可分为甲类、乙类、甲乙类三种基本类型。17、在阻容耦合多级放大电路中,影响低频信号放大的是耦合和旁路电容,影响高频信号放大的是结电容。18、在NPN三极管组成的基本共射放大电路中,如果电路的其它参数不变,三极管的β增加,则IBQ增大,ICQ增大,UCEQ减小。19、三极管的三个工作区域是截止,饱和,放大。集成运算放大器是一种采用直接耦合方式的放大电路。20、某放大电路中的三极管,在工作状态中测得它的管脚电压Va=1.2V,Vb=0.5V,Vc=3.6V,试问该三极管是硅管管(材料),NPN型的三极管,该管的集电极是a、b、c中的C。21、已知某两级放大电路中第一、第二级的对数增益分别为60dB和20dB,则该放大电路总的对数增益为80dB,总的电压放大倍数为10000。22、三极管实现放大作用的外部条件是:发射结正偏、集电结反偏。某放大电路中的三极管,测得管脚电压Va=-1V,Vb=-3.2V,Vc=-3.9V,这是硅管(硅、锗),NPN型,集电极管脚是a。模拟电路复习资料共11页第页2014/6/28223、三种不同耦合方式的放大电路分别为:阻容(RC)耦合、直接耦合和_变压器耦合_,其中直接耦合能够放大缓慢变化的信号。24、在多级放大电路中,后级的输入电阻是前级的负载,而前级的输出电阻可视为后级的信号源的内阻。多级放大电路总的通频带比其中每一级的通频带要窄。25、某放大电路在负载开路时的输出电压为4V,接入12kΩ的负载电阻后,输出电压降为3V,这说明放大电路的输出电阻为4kΩ。26、为了保证三极管工作在放大区,要求:①发射结正向偏置,集电结反向偏置。②对于NPN型三极管,应使VBC<0。27、放大器级间耦合方式主要有阻容(RC)耦合、直接耦合和变压器耦合三大类。28、在三极管组成的三种不同组态的放大电路中,共射和共基组态有电压放大作用,共射组态有电流放大作用,共射和共集组态有倒相作用;共集组态带负载能力强,共集组态向信号源索取的电流小,共基组态的频率响应好。29、三极管放大电路的三种基本组态是共集、共基、共射。30、多级放大器各级之间的耦合连接方式一般情况下有直接耦合,阻容耦合,变压器耦合。31、在单级共射放大电路中,如果输入为正弦波形,用示波器观察VO和VI的波形,则VO和VI的相位差为1800;当为共集电极电路时,则VO和VI的相位差为0。32、放大器有两种不同性质的失真,分别是饱和失真和截止失真。33、晶体管工作在饱和区时,发射结a,集电结a;工作在放大区时,集电结b,发射结a。(填写a正偏,b反偏,c零偏)34、...

1、当您付费下载文档后,您只拥有了使用权限,并不意味着购买了版权,文档只能用于自身使用,不得用于其他商业用途(如 [转卖]进行直接盈利或[编辑后售卖]进行间接盈利)。
2、本站所有内容均由合作方或网友上传,本站不对文档的完整性、权威性及其观点立场正确性做任何保证或承诺!文档内容仅供研究参考,付费前请自行鉴别。
3、如文档内容存在违规,或者侵犯商业秘密、侵犯著作权等,请点击“违规举报”。

碎片内容

模拟电路期末复习填空_判断全解

您可能关注的文档

确认删除?
VIP
微信客服
  • 扫码咨询
会员Q群
  • 会员专属群点击这里加入QQ群
客服邮箱
回到顶部