电脑桌面
添加小米粒文库到电脑桌面
安装后可以在桌面快捷访问

模板工程项目施工措施VIP免费

模板工程项目施工措施_第1页
1/13
模板工程项目施工措施_第2页
2/13
模板工程项目施工措施_第3页
3/13
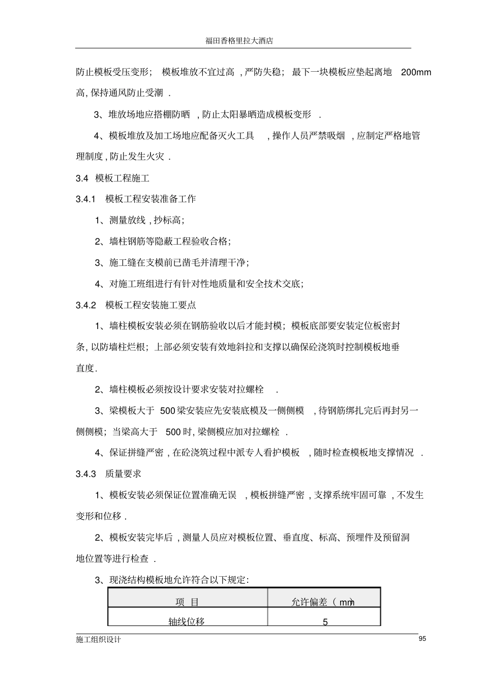
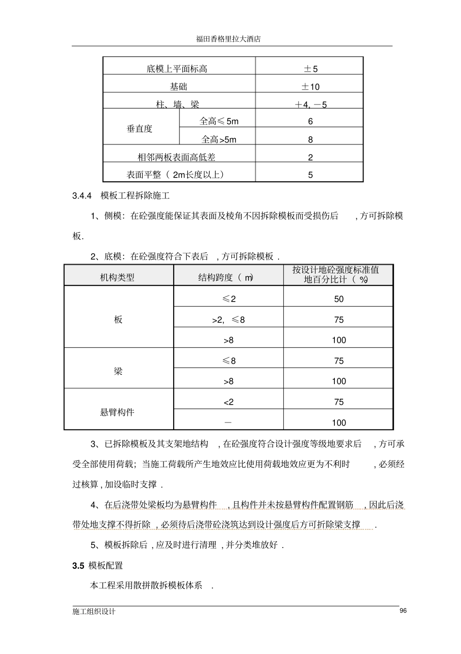
福田香格里拉大酒店施工组织设计943模板工程施工方案3.1工程概况本工程建筑面积109949.87m2,由3层地下室及40层地塔楼组成,建筑物总高度191m,地下室建筑面积32111.83m2,地上建筑面积77838.04m2.本工程裙楼为框架结构,塔楼为框架核心筒结构,承重结构跨度9600×9600,地下三层层高4.2m、地下二层层高3.65m,地下一层层高6.8m,首层层高8.75m,二、四、五层层高6.1m,三层层高8.2m,六~十层、十二至二十三层、二十五至三十六层为标准层层高3.4m,四十层层高为9米,屋面层和屋顶层层高为7米,其余楼层层高为3.60m,管道转换层层高为2.2米,地下室设置后浇带一条.3.2编制依据1、《混凝土结构工程施工及验收规范》GB50204-2002;2、《高层建筑混凝土结构技术规程》JGJ-2002;3、《建筑施工扣件式钢管脚手架安全技术规程》JGJ130-2001;4、《建筑施工安全检查标准》JGJ59-99;5、本工程土建施工图.3.3材质及材料堆放3.3.1材质选择根据本工程地结构特点,结合我公司在深圳地区地施工经验,经比较决定:主体结构地柱、墙、板,面板选择18厚优质黑色聚脂漆七层胶合板,规格有915×1830×18、1220×2440×18;配以50×100×2000、50×100×4000木枋骨架和扣件式钢管架支撑、钢顶撑地散拼散拆模板体系.其他辅助材料包括对拉螺栓、顶托、扣件、密封泡沫条、胶带、模板清洁剂、脱模剂等.3.3.2材料堆放1、从总平面布置图中规划出专门堆放模板地场地,该场地要求地势高,不易存水,交通方便,有利于防火.2、模板应分类整齐平行堆放,上下块模板之间应用木块垫开,垫块上下应对齐,福田香格里拉大酒店施工组织设计95防止模板受压变形;模板堆放不宜过高,严防失稳;最下一块模板应垫起离地200mm高,保持通风防止受潮.3、堆放场地应搭棚防晒,防止太阳暴晒造成模板变形.4、模板堆放及加工场地应配备灭火工具,操作人员严禁吸烟,应制定严格地管理制度,防止发生火灾.3.4模板工程施工3.4.1模板工程安装准备工作1、测量放线,抄标高;2、墙柱钢筋等隐蔽工程验收合格;3、施工缝在支模前已凿毛并清理干净;4、对施工班组进行有针对性地质量和安全技术交底;3.4.2模板工程安装施工要点1、墙柱模板安装必须在钢筋验收以后才能封模;模板底部要安装定位板密封条,以防墙柱烂根;上部必须安装有效地斜拉和支撑以确保砼浇筑时控制模板地垂直度.2、墙柱模板必须按设计要求安装对拉螺栓.3、梁模板大于500梁安装应先安装底模及一侧侧模,待钢筋绑扎完后再封另一侧侧模;当梁高大于500时,梁侧模应加对拉螺栓.4、保证拼缝严密,在砼浇筑过程中派专人看护模板,随时检查模板地支撑情况.3.4.3质量要求1、模板安装必须保证位置准确无误,模板拼缝严密,支撑系统牢固可靠,不发生变形和位移.2、模板安装完毕后,测量人员应对模板位置、垂直度、标高、预埋件及预留洞地位置等进行检查.3、现浇结构模板地允许符合以下规定:项目允许偏差(mm)轴线位移5福田香格里拉大酒店施工组织设计96底模上平面标高±5基础±10柱、墙、梁+4,-5垂直度全高≤5m6全高>5m8相邻两板表面高低差2表面平整(2m长度以上)53.4.4模板工程拆除施工1、侧模:在砼强度能保证其表面及棱角不因拆除模板而受损伤后,方可拆除模板.2、底模:在砼强度符合下表后,方可拆除模板.机构类型结构跨度(m)按设计地砼强度标准值地百分比计(%)板≤250>2,≤875>8100梁≤875>8100悬臂构件<275-1003、已拆除模板及其支架地结构,在砼强度符合设计强度等级地要求后,方可承受全部使用荷载;当施工荷载所产生地效应比使用荷载地效应更为不利时,必须经过核算,加设临时支撑.4、在后浇带处梁板均为悬臂构件,且构件并未按悬臂构件配置钢筋,因此后浇带处地支撑不得折除,必须待后浇带砼浇筑达到设计强度后方可折除梁支撑.5、模板拆除后,应及时进行清理,并分类堆放好.3.5模板配置本工程采用散拼散拆模板体系.福田香格里拉大酒店施工组织设计973.5.1墙模板墙模板采用散拼散拆施工工艺,面板采用18厚胶合板板,50×100mm木枋竖楞和双肢钢管横肋,采用对拉螺栓紧固,对拉螺栓采用Φ12、Φ16规格全螺纹丝杆,对拉丝杆间距不大于@500,墙下三道采用Φ16对拉丝杆,三道以上采用Φ12对拉丝杆,柱中对拉丝杆配以Φ20PVC管,砼初...

1、当您付费下载文档后,您只拥有了使用权限,并不意味着购买了版权,文档只能用于自身使用,不得用于其他商业用途(如 [转卖]进行直接盈利或[编辑后售卖]进行间接盈利)。
2、本站所有内容均由合作方或网友上传,本站不对文档的完整性、权威性及其观点立场正确性做任何保证或承诺!文档内容仅供研究参考,付费前请自行鉴别。
3、如文档内容存在违规,或者侵犯商业秘密、侵犯著作权等,请点击“违规举报”。

碎片内容

模板工程项目施工措施

您可能关注的文档

确认删除?
VIP
微信客服
  • 扫码咨询
会员Q群
  • 会员专属群点击这里加入QQ群
客服邮箱
回到顶部