电脑桌面
添加小米粒文库到电脑桌面
安装后可以在桌面快捷访问

浙大第四版概率论与数理统计知识点总结VIP免费

浙大第四版概率论与数理统计知识点总结_第1页
1/29
浙大第四版概率论与数理统计知识点总结_第2页
2/29
浙大第四版概率论与数理统计知识点总结_第3页
3/29
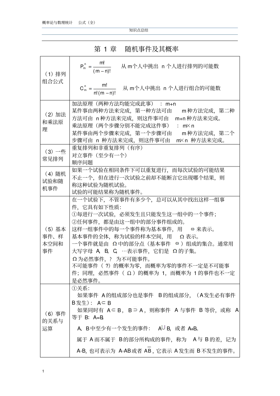
概率论与数理统计公式(全)知识点总结1第1章随机事件及其概率(1)排列组合公式)!(!nmmPnm从m个人中挑出n个人进行排列的可能数)!(!!nmnmCnm从m个人中挑出n个人进行组合的可能数(2)加法和乘法原理加法原理(两种方法均能完成此事):m+n某件事由两种方法来完成,第一种方法可由m种方法完成,第二种方法可由n种方法来完成,则这件事可由m+n种方法来完成。乘法原理(两个步骤分别不能完成这件事):m×n某件事由两个步骤来完成,第一个步骤可由m种方法完成,第二个步骤可由n种方法来完成,则这件事可由m×n种方法来完成。(3)一些常见排列重复排列和非重复排列(有序)对立事件(至少有一个)顺序问题(4)随机试验和随机事件如果一个试验在相同条件下可以重复进行,而每次试验的可能结果不止一个,但在进行一次试验之前却不能断言它出现哪个结果,则称这种试验为随机试验。试验的可能结果称为随机事件。(5)基本事件、样本空间和事件在一个试验下,不管事件有多少个,总可以从其中找出这样一组事件,它具有如下性质:①每进行一次试验,必须发生且只能发生这一组中的一个事件;②任何事件,都是由这一组中的部分事件组成的。这样一组事件中的每一个事件称为基本事件,用来表示。基本事件的全体,称为试验的样本空间,用表示。一个事件就是由中的部分点(基本事件)组成的集合。通常用大写字母A,B,C,⋯表示事件,它们是的子集。为必然事件,?为不可能事件。不可能事件(?)的概率为零,而概率为零的事件不一定是不可能事件;同理,必然事件(Ω)的概率为1,而概率为1的事件也不一定是必然事件。(6)事件的关系与运算①关系:如果事件A的组成部分也是事件B的组成部分,(A发生必有事件B发生):BA如果同时有BA,AB,则称事件A与事件B等价,或称A等于B:A=B。A、B中至少有一个发生的事件:AB,或者A+B。属于A而不属于B的部分所构成的事件,称为A与B的差,记为A-B,也可表示为A-AB或者BA,它表示A发生而B不发生的事件。概率论与数理统计公式(全)知识点总结1A、B同时发生:AB,或者AB。AB=?,则表示A与B不可能同时发生,称事件A与事件B互不相容或者互斥。基本事件是互不相容的。-A称为事件A的逆事件,或称A的对立事件,记为A。它表示A不发生的事件。互斥未必对立。②运算:结合率:A(BC)=(AB)CA∪(B∪C)=(A∪B)∪C分配率:(AB)∪C=(A∪C)∩(B∪C)(A∪B)∩C=(AC)∪(BC)德摩根率:11iiiiAABABA,BABA(7)概率的公理化定义设为样本空间,A为事件,对每一个事件A都有一个实数P(A),若满足下列三个条件:1°0≤P(A)≤1,2°P(Ω)=13°对于两两互不相容的事件1A,2A,⋯有11)(iiiiAPAP常称为可列(完全)可加性。则称P(A)为事件A的概率。(8)古典概型1°n21,,2°nPPPn1)()()(21。设任一事件A,它是由m21,组成的,则有P(A)=)()()(21m=)()()(21mPPPnm基本事件总数所包含的基本事件数A(9)几何概型若随机试验的结果为无限不可数并且每个结果出现的可能性均匀,同时样本空间中的每一个基本事件可以使用一个有界区域来描述,则称此随机试验为几何概型。对任一事件A,)()()(LALAP。其中L为几何度量(长度、面积、体积)。(10)加法公式P(A+B)=P(A)+P(B)-P(AB)当P(AB)=0时,P(A+B)=P(A)+P(B)(11)减法公式P(A-B)=P(A)-P(AB)当BA时,P(A-B)=P(A)-P(B)概率论与数理统计公式(全)知识点总结1当A=Ω时,P(B)=1-P(B)(12)条件概率定义设A、B是两个事件,且P(A)>0,则称)()(APABP为事件A发生条件下,事件B发生的条件概率,记为)/(ABP)()(APABP。条件概率是概率的一种,所有概率的性质都适合于条件概率。例如P(Ω/B)=1P(B/A)=1-P(B/A)(13)乘法公式乘法公式:)/()()(ABPAPABP更一般地,对事件A1,A2,⋯An,若P(A1A2⋯An-1)>0,则有21(AAP⋯)nA)|()|()(213121AAAPAAPAP⋯⋯21|(AAAPn⋯)1nA。(14)独立性①两个事件的独立性设事件A、B满足)()()(BPAPABP,则称事件A、B是相互独立的。若事件A、B相互独立,且0)(AP,则有)()()()()()()|(BPAPBPAPAPABPABP若事件A、B相互独立,则可得到A与B、A与B、A与B也都相互独立。必然事件和不可能事件?与任何事件都相互独立。?与任何事件都互斥。②多个...

1、当您付费下载文档后,您只拥有了使用权限,并不意味着购买了版权,文档只能用于自身使用,不得用于其他商业用途(如 [转卖]进行直接盈利或[编辑后售卖]进行间接盈利)。
2、本站所有内容均由合作方或网友上传,本站不对文档的完整性、权威性及其观点立场正确性做任何保证或承诺!文档内容仅供研究参考,付费前请自行鉴别。
3、如文档内容存在违规,或者侵犯商业秘密、侵犯著作权等,请点击“违规举报”。

碎片内容

浙大第四版概率论与数理统计知识点总结

您可能关注的文档

确认删除?
VIP
微信客服
  • 扫码咨询
会员Q群
  • 会员专属群点击这里加入QQ群
客服邮箱
回到顶部