电脑桌面
添加小米粒文库到电脑桌面
安装后可以在桌面快捷访问

狭水道与运河航行VIP免费

狭水道与运河航行_第1页
1/6
狭水道与运河航行_第2页
2/6
狭水道与运河航行_第3页
3/6
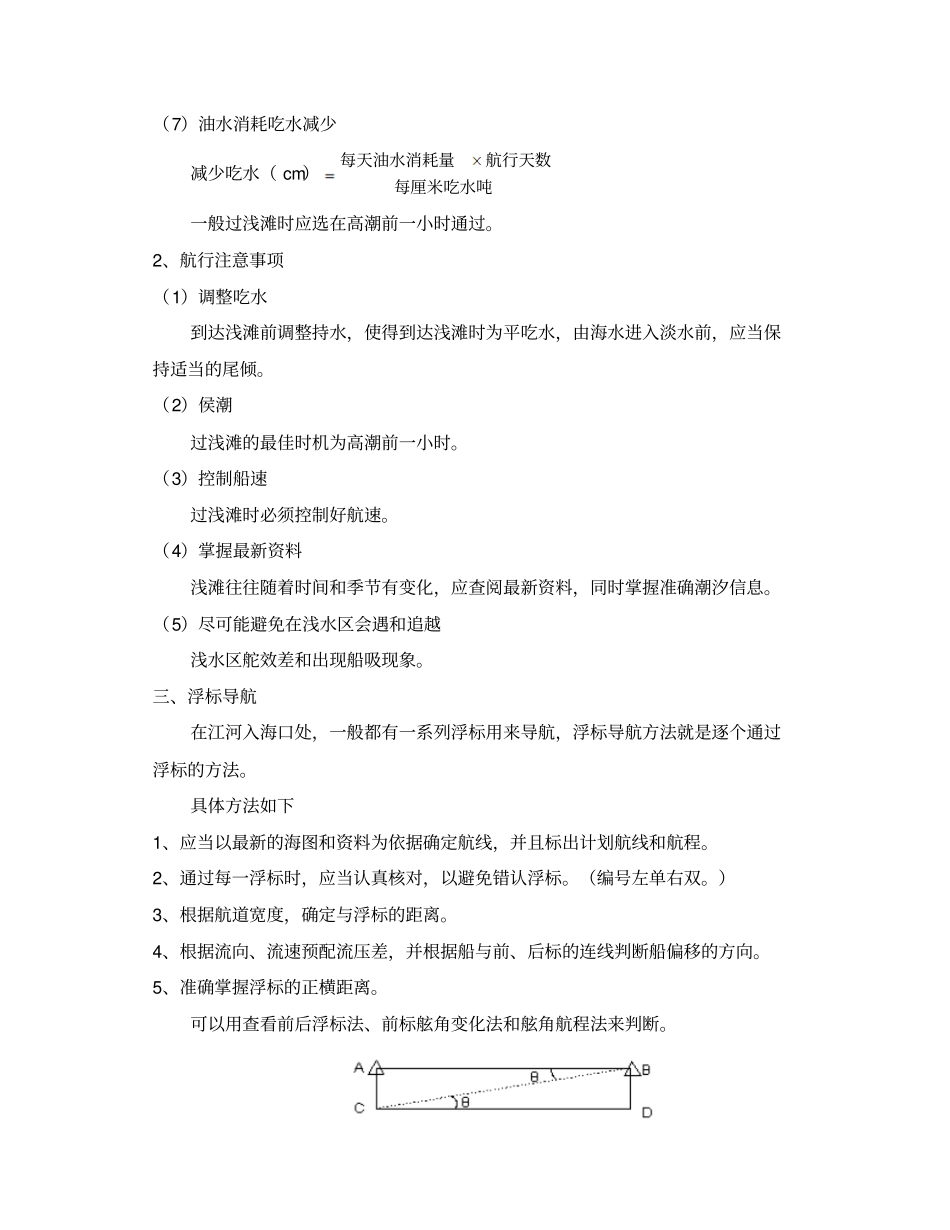
第十二章狭水道与运河航行第一节狭水道航行一、狭水道航行的特点1、航道狭窄弯曲、有浅滩、礁石等危险物,没有足够的回旋余地。2、航道水深经常改变,流向复杂,流速大。直而短的狭水道,潮流流向沿水道轴线方向,但在弯度大的水道,主流线往往与水道横交。3、船只密集,必须注意了望,防止碰撞。二、过浅滩航行和注意事项过浅滩时要求首尾吃水正平,防止横倾。1、最小安全水深的确定最小安全水深=吃水(出发港)+咸淡水差+船体下沉+横倾增加吃水+半波高+保留水深-油水消耗减少吃水。(1)出发港吃水:在受载时即按上式考虑,以期在通过浅滩时,有足够的保留水深。(2)咸淡水差:船舶由海水进入淡水,水的密度减小,吃水增加。吃水变化量=)(10001TPC其中:Δ:排水量。TPC:在海水中每厘米吃水的排水量。:标准海水密度。1:新水域水密度。0:原水域水密度(3)船体下沉:船在浅水中航行,船体下沉、吃水增加,同时引起吃水差的变化。(4)横倾增加吃水T:横倾增加吃水。B:船宽。:横倾角。(5)保留水深视底质而定,从淤泥到硬砂有0.1--0.5m左右的保留水深,潮高预报误差(20--30cm),测深误差(水深在0--20米,误差为0.3米)。(6)半波高:由于波浪的影响,应当加半个波高的水深。(7)油水消耗吃水减少减少吃水(cm)每厘米吃水吨航行天数每天油水消耗量一般过浅滩时应选在高潮前一小时通过。2、航行注意事项(1)调整吃水到达浅滩前调整持水,使得到达浅滩时为平吃水,由海水进入淡水前,应当保持适当的尾倾。(2)侯潮过浅滩的最佳时机为高潮前一小时。(3)控制船速过浅滩时必须控制好航速。(4)掌握最新资料浅滩往往随着时间和季节有变化,应查阅最新资料,同时掌握准确潮汐信息。(5)尽可能避免在浅水区会遇和追越浅水区舵效差和出现船吸现象。三、浮标导航在江河入海口处,一般都有一系列浮标用来导航,浮标导航方法就是逐个通过浮标的方法。具体方法如下1、应当以最新的海图和资料为依据确定航线,并且标出计划航线和航程。2、通过每一浮标时,应当认真核对,以避免错认浮标。(编号左单右双。)3、根据航道宽度,确定与浮标的距离。4、根据流向、流速预配流压差,并根据船与前、后标的连线判断船偏移的方向。5、准确掌握浮标的正横距离。可以用查看前后浮标法、前标舷角变化法和舷角航程法来判断。BD=AB3.57Q6、利用航程、船速计算到下一浮标的时间,届时寻找并核对浮标。7、应当靠航道右侧航行。8、不要过分依赖浮标,大风浪后浮标有可能移位并且飘失。四、叠标和导标导航1、叠标导航(1)方位叠标导航:即船沿叠标线航行、一旦标志错开,则本船已经偏离航线。修正方法:前标偏左,向左修正;前标偏右,向右修正。叠标灵敏度用测者所能发现叠标错开时,船离叠标线的最小距离来判断。可以用下式求得P:叠标灵敏度。d:叠标间的距离。D:船到前标的距离。因此选择叠标时应当注意①d:D≥1:3②叠标越细长越好。③后标比前标高,并且背景清晰。(2)雷达距离叠标导航实质适量无标距离差为0的等值线。两物标的回波同时保持在活动距离圈上,右侧标志偏在距离圈外,向右修正,反之向左修正。距离叠标的灵敏度:两标间距越大,越灵敏;船距叠标连线距离越大,灵敏度越低,在两标连线上,灵敏度最高。2、导标导航在航线前、后方选择一个明显物标作为导标,使导标的方位与计划航线一致,船沿导标线航行。修正方法:如果方位增大,向右修正;方位减小,向左修正。(导标在船首方向。)3、平行线导航航线前方没有合适的叠标,可借助雷达,利用航线两侧附近的物标进行平行线导航。五、避开危险物的方法1、方位避险线当避险物标与障碍物的连线与航线近似平行时,采用方位避险线。由物标画出方位线作为限制线,当船测物标方位TB,21TBTBTB时则船航行在安全水域。2、距离避险线避险物标与障碍物的连线与航线近似垂直时,采用距离避险线。当船侧物标距离>D,船舶安全。3、叠标避险线利用叠标线避险,可采用人工或天然的叠标。4、垂直危险角垂直危险角是距离避险线的一种,将距离换算成垂直危险角。5、水平危险角当航线正横处有两个避险物标时,测两物标的水平角,作为避险依据。当...

1、当您付费下载文档后,您只拥有了使用权限,并不意味着购买了版权,文档只能用于自身使用,不得用于其他商业用途(如 [转卖]进行直接盈利或[编辑后售卖]进行间接盈利)。
2、本站所有内容均由合作方或网友上传,本站不对文档的完整性、权威性及其观点立场正确性做任何保证或承诺!文档内容仅供研究参考,付费前请自行鉴别。
3、如文档内容存在违规,或者侵犯商业秘密、侵犯著作权等,请点击“违规举报”。

碎片内容

狭水道与运河航行

确认删除?
VIP
微信客服
  • 扫码咨询
会员Q群
  • 会员专属群点击这里加入QQ群
客服邮箱
回到顶部