电脑桌面
添加小米粒文库到电脑桌面
安装后可以在桌面快捷访问

城市垃圾污染防治教案VIP免费

城市垃圾污染防治教案_第1页
1/6
城市垃圾污染防治教案_第2页
2/6
城市垃圾污染防治教案_第3页
3/6
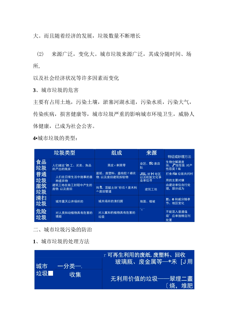
第三节:城市垃圾污染防治【导与学目标】(一)知识与技能1.了解城市垃圾构成及其危害2.通过探究城市生活垃圾的防治,了解防治生活污染的途径3.了解城市生活垃圾的分类回收及其综合利用的主要措施(二)过程与方法(三)情感态度与价值观帮助学生形成节约资源、可持续生产和适度消费的环保观念【重难点】【课堂导入】【课前自主学习】(让学生预习教材并完成,配套练习册相关内容)【课堂合作探究】一、城市垃圾的构成与危害1、城市垃圾的定义垃圾是固体废弃物的统称,是指在建设、日常生活和其他活动中产生的污染环境的固态、半固态废弃物。城市垃圾,主要是指城市居民在日常生活中抛弃的各种废弃物2、城市垃圾的特点(1)种类多,数量达。城市是工业和人口集中的地域,垃圾数量庞大。而且随着经济的发展,垃圾数量不断增长(2)来源广泛,变化大。城市垃圾来源广泛,其成分随时间、场所,以及社会经济状况等许多因素而变化3、城市垃圾的危害主要有占用土地,污染土壤,淤塞河湖水道,污染水质,污染大气,传染疾病,损害健康等,城市垃圾严重的影响城市环境卫生,威胁人体健康,已成为社会公害。4•城市垃圾的类型:垃圾类型组成来源特征或妙理方法食品垃圾人们緒运"in工、买卖、負品所产出的残余菜皮r剩菜零业区、tfc倉店臥生物分解連度块、J*饨性强.对产性惡昊T味普通垃圾人们在日常生活中抛事的善种虚弃物崖紙、废塑料、蛊檢胶f磷衣物.以及废旧建筑拆駁物JSL好H宅区以及机矩文化爭业单位寻打食ria垃坂共问村用的主要对嫌崖筑垃圾建筑工地在施工封程中产生的废物.以及废旧玮ft、混艇土块"砂石f废木料亠废旧管道建筑工地由建诠单位自行处理,部分成为清扫垃圾城市露天公井场所的城共场所的清扫厠地面、植被數;e和威分随孝节、地区变化危险垃圾对人类和动植物具有危害的境疑对人翼和豹植物具有危害的垃圾cx—不能混入普通塩圾’应单独精迄刊处置二、城市垃圾污染的防治1、城市垃圾的处理方法r可再生利用的废纸.废塑料、回收城市一分类—.玻璃瓶、废金属等—*禾[J用垃圾■收集无利用价值的垃圾——翠埋二畫〔烧,堆肥2、解决城市垃圾问题的主要措施无利用价值垃圾的处理方法方法优点缺点原则填埋法操作简便,可处理所有种类的垃圾占地面积大,同时存在二次污染,占用土地资源减容、减量、资源化'能量化.无害化焚烧法减容、减量及无害化都很高,产生的热量用来发电可以实现垃圾的能源化焚烧条件控制不当会存在烟气污染问题.且设备投资巨大堆肥法适于易腐有机质含量高的垃圾处理.且投资比单纯的焚烧处理大大降低不能处理不可腐烂的有机物和无机物2、解决城市垃圾问题的主要措施解决城市垃圾问题,必须从源头入手,实行全过程控制(1)提倡健康的生活方式,尽量减少城市垃圾总量。2)改变粗放型的资源利用方式。(3)商品包装要尽量使用可分解、可降解或可回收利用的材料(4)对加工深度不够而产生大量废弃物的商品,要提高加工深度,实行净菜进城、小包装出售等。(5)大力改善城市居民的燃料结构。尽量使用电能、天然气、太阳能和沼气生物能等清洁能源,减少煤灰、炉渣等固体废弃物排放填埋处理城市垃圾应注意:(1)填埋处理用地,尽量选用人工开发资源的废粘土矿、废采石场、废矿坑等。将垃圾填埋坑中,有利于恢复地貌,维持生态平衡。(2)垃圾填埋时,首先要防止从废物中挤压出的亚体滤沥及雨水径流对地下水的污染,因此,要严格的防渗漏处理。(3)填埋场要设置通畅的排气管网系统,以使厌氧微生物分解过程中释放的气体能及时排出,避免发生爆炸。(4)回填后的场地,一般在20年内不宜在其上修建房屋,避免由于回填场不均匀下沉造成的结构破坏。但可作绿地、农田、牧场等使用焚烧处理城市垃圾产生的问题:焚烧法适用于可燃物较多的垃圾。垃圾经过燃烧,体积减少,还可消灭各种病原体,燃烧时释放出的热量可以作为能源。但废弃物在焚烧过程中会产生大气污染,如二恶英、汞蒸汽、二氧化硫等。此外,焚烧后97%的固体废物被处理掉了,但留下的3%的灰烬却可能时高度有毒的,例如重金属,为这些有毒物找一个地方来堆放的任务更复杂。一是产生大气污染等二次污染;二是,残留物处理起来更加麻烦三...

1、当您付费下载文档后,您只拥有了使用权限,并不意味着购买了版权,文档只能用于自身使用,不得用于其他商业用途(如 [转卖]进行直接盈利或[编辑后售卖]进行间接盈利)。
2、本站所有内容均由合作方或网友上传,本站不对文档的完整性、权威性及其观点立场正确性做任何保证或承诺!文档内容仅供研究参考,付费前请自行鉴别。
3、如文档内容存在违规,或者侵犯商业秘密、侵犯著作权等,请点击“违规举报”。

碎片内容

城市垃圾污染防治教案

您可能关注的文档

wxg+ 关注
实名认证
内容提供者

该用户很懒,什么也没介绍

确认删除?
VIP
微信客服
  • 扫码咨询
会员Q群
  • 会员专属群点击这里加入QQ群
客服邮箱
回到顶部