电脑桌面
添加小米粒文库到电脑桌面
安装后可以在桌面快捷访问

矿用隔爆型煤电钻综合保护装置VIP免费

矿用隔爆型煤电钻综合保护装置_第1页
1/10
矿用隔爆型煤电钻综合保护装置_第2页
2/10
矿用隔爆型煤电钻综合保护装置_第3页
3/10
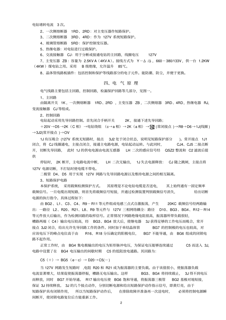
ZBZ—4.0(2.5)矿用隔爆型煤电钻综合保护装置说明书济源市金光电器有限公司质量安全1一、适用范围1、用途:本装置用于煤矿井下127V、1.2KW手持煤电钻的远方控制及短路、过载与漏电保护,是带有干式变压器的手持煤电钻的综合式保护装置。2、适用条件⑴海拔高度不超过1000米;⑵周围介质温度不超过-5℃~+30℃;⑶周围空气的相对湿度不大于97%;⑷在无强烈颠簸振动以及垂直倾斜不超过15度的地方;⑸在无足以腐蚀金属和破坏绝缘的气体与蒸汽的环境中;⑹可用于甲烷和煤尘爆炸危险的矿井中;⑺电源电压允许波动范围:额定电压(-5%~-10%)。3、型号意义Z-综合;B-隔爆;Z-煤电钻;2.5/4.0容量KW二、技术特征和主要参数1、型号ZBZ-2.5/4型2、主要技术性能⑴短路保护灵敏可靠,保护距离长,主要保护元件,具有自检作用。短路保护采用载频检测与熔断器双重保护。电钻不工作时发生短路,可实现短路闭锁。保护装置动作后,电路具有自锁作用。⑵采用先导回路、可在远方开停电钻,不打钻时电缆不带电,安全可靠。⑶电钻变压器,控制开关、短路保护、漏电保护、先导控制回路组成一个综合保护装置,结构简单,使用维护方便。3、基本技术参数(见表一)表一主变压器被控制电钻功率漏电电阻动作值漏电保护动作时间短路保护距离及动作时间接线方式额定电压额定电流Y/△660/133V2.19/10.85A1.2KW出厂检定值3KΩ,1.5~3KΩ可调不超过0.25秒保护距离0~300米动作时间<0.1秒△/△380/133V3.79/10.85A三、结构概述综合装置的隔爆外壳为圆筒形,具有凸出的底和盖。壳盖与壳身采用转盖止口结构,外壳上部有一接线箱作为引进和引出电缆用。外壳右侧装有操作隔离开关的手柄和检查短路、漏电保护系统是否有效的试验按钮。并有可靠的机械联锁装置,保证当隔离开关闭合时,壳盖打不开;壳盖打开时,隔离开关不能闭合。壳盖上方有一透明镜,可以从外面观察状态指示灯。主变压器与机芯的联结采用端子板,检修时松开端子板固定螺丝,机芯可独立拿出。主要元件的作用:1、隔离开关1K:在正常情况下不仅作隔离电源之用,(不允许带负荷操作)。在紧急情况下可分断2电钻堵转电流3次。2、一次侧熔断器1RD、2RD:对主变压器作短路保护。3、二次侧熔断器3RD、4RD:作为127V系统短路保护。4、玻璃管熔断路5RD:保护控制变压器。5、热继电器:对电钻进行过载保护。6、交流接触器CJ:用于分断或接通电钻的主回路,线圈电压127V7、主变压器ZB:容量为2.5KVA(4KVA)。接线方式为Y-Δ/Δ,660-380/133V,供一台1.2KW(4KW)煤电钻之用。采用B级绝缘,允许温升85℃。8、晶体管线路板插件:包括控制和保护等线路部分的电子元件。能防潮、防尘,并便于更换。四、电气原理电气线路主要包括主回路,控制回路,检漏保护回路等几部分,见图一。1、主回路由隔离开关1K,一次侧熔断器1RD、2RD,主变压器ZB,二次侧熔器3RD、4RD,热继电器RJ,变流接触器CJ等组成。2、控制回路电钻起动采用先导回路控制。首先闭合手柄开关2K,接通下述先导回路;+20V→D5→2K(C相)→电钻绕组(c→a相)→2K(a相)→(常闭接点)→R8→D6→1J(线圈)→3J2(常开接点)→OV1J有压吸合(127V系统无短路时,接点3J2处于闭合状态,说明见短路保护部分)。常开接点1J1闭合,将CJ线圈通电,主接点闭合,接通主电路电源,电钻起动运转。与此同时,CJ4、CJ5二接点断开,切断先导回路,此时1J的供电电源由电流互感器LH二次的感应信号经QSZ2整流和C2滤波后提供停钻时,2K断开,主电路电流中断,LH二次无输出,1J失去电源释放:CJ随之跳闸,主接点将127V电源切断,不打钻时使电缆不带电。二极管D4、D5用于实现127V网路与先导回路电源以及维持电源之间的相互隔离。3、短路保护电路本保护系统,采用载频检测保护方式。其原理是不论电钻电缆是否送电,其上始终通有一固定频率载频信号。一旦电缆出现短路,则首先将载频信号短接,并通过检测装置判别载频信号消失,给出切断电源的执行指令。具体过程如下:由BG2、L1、C3、C4、R9-R11等元件组成电感三点式自激振荡,产生20KC载频信号经两路输出:一路径L2、R20、R21、L8、R9等元件与127V三相网络耦全:路径D10...

1、当您付费下载文档后,您只拥有了使用权限,并不意味着购买了版权,文档只能用于自身使用,不得用于其他商业用途(如 [转卖]进行直接盈利或[编辑后售卖]进行间接盈利)。
2、本站所有内容均由合作方或网友上传,本站不对文档的完整性、权威性及其观点立场正确性做任何保证或承诺!文档内容仅供研究参考,付费前请自行鉴别。
3、如文档内容存在违规,或者侵犯商业秘密、侵犯著作权等,请点击“违规举报”。

碎片内容

矿用隔爆型煤电钻综合保护装置

爱的疯狂+ 关注
实名认证
内容提供者

该用户很懒,什么也没介绍

确认删除?
VIP
微信客服
  • 扫码咨询
会员Q群
  • 会员专属群点击这里加入QQ群
客服邮箱
回到顶部