电脑桌面
添加小米粒文库到电脑桌面
安装后可以在桌面快捷访问

高考历史一轮复习 第六单元 复杂多样的当代世界单元优化提升学案 岳麓版-岳麓版高三全册历史学案VIP免费

高考历史一轮复习 第六单元 复杂多样的当代世界单元优化提升学案 岳麓版-岳麓版高三全册历史学案_第1页
1/14
高考历史一轮复习 第六单元 复杂多样的当代世界单元优化提升学案 岳麓版-岳麓版高三全册历史学案_第2页
2/14
高考历史一轮复习 第六单元 复杂多样的当代世界单元优化提升学案 岳麓版-岳麓版高三全册历史学案_第3页
3/14
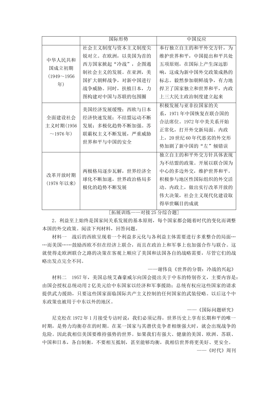
单元优化提升一、近代以来世界政治格局的演变及认识阶段世界格局主要表现认识工业革命至第二次世界大战期间以英国为中心的欧洲成为世界政治的中心工业革命、第二次工业革命、资产阶级代议制的确立、世界殖民体系的形成(1)国家利益和意识形态的冲突是两极格局形成的主要原因(2)世界多极化趋势的根源在于世界经济力量结构的多极化发展趋势第二次世界大战后至20世纪50年代中期两极对峙格局的形成“铁幕”演说、杜鲁门主义、马歇尔计划、北约组织;共产党和工人党情报局、经互会、华约组织20世纪50年代后期至80年代末两极格局下表现出多极化趋势美苏实力相对下降;欧洲共同体的形成、日本成为世界经济大国、中国国际地位提高以及不结盟运动的兴起(3)新的国际格局的形成需要一个长期复杂的过程,但多极化趋势不可逆转(4)多极化趋势既带来了机遇,也带来了挑战20世纪80年代末90年代初至今两极格局崩溃,多极化趋势加强,暂时表现为“一超多强”苏联解体,“冷战”结束;美国、欧盟、日本成鼎立之势;俄罗斯走出低谷;中国振兴[拓展训练——对接12分开放题]1.(2020·安康高三期中)阅读材料,完成下列要求。材料作为世界上唯一的超级大国……美国利益已经和世界利益融为一体,使美国对外界依赖过大,美国已经不是一个单纯的主权国家。更是一个世界利益转换器,一旦世界其他地方出现危机,美国很难不被卷入。世界霸权的利益属性已经与美国血肉相连,对美国而言,一方面有空前的霸权福利持续刺激,另一方面丧失霸权等于国家死亡。——据2016年11月22日世界经济评论《美国的“霸主焦虑”》整理结合材料与所学世界现代史的相关知识,围绕“美国霸权问题”自行拟定一个具体的论题,并就所拟论题进行简要阐述。(12分)(要求:明确写出所拟论题,阐述须有史实依据)【思路点拨】拟定论题:这是解答本题的关键,要审准题意,紧扣材料。例如材料中关键信息“美国的‘霸主焦虑’”,据此可以拟定相应的论题,例如可以是“巨大的霸权利益使美国担忧霸权丧失”。也可以从美国霸权和世界关系的角度拟定论题,例如可以是“美国的霸权政策威胁世界和平”。论证:要联系所学知识,史论结合,注意表述的逻辑性和层次性。最后,要用1~2行文字紧扣论题,进行小结。【尝试作答】答案:示例一论题:美国由于拥有巨大的霸权利益而担忧霸权地位的丧失。阐述:二战后,美国凭借空前强大的经济、军事实力,通过遏制苏联、援助西欧国家,获得了资本主义世界的霸主地位。成为两极格局中最重要的一极。通过建立布雷顿森林体系和关贸总协定,支配国际金融、贸易,成为世界最大的受益国;两极格局解体后,美国作为唯一的超级大国,继续保持强大的军事力量。到处干涉地区事务,企图左右世界局势以维护其既得利益。随着多极化格局的不断发展,美国遭遇到来自多个力量中心和不同文化的挑战,威胁美国的霸权利益,使美国深陷霸权焦虑之中。二战后美国自身利益已经与世界利益融为一体,霸权地位的动摇、丧失会给美国带来灭顶之灾。(言之成理即可)示例二论题:美国的霸权政策威胁了世界和平。阐述:二战后,美国凭借强大的经济、军事实力与苏联展开“冷战”,两国展开了疯狂的军备竞赛,甚至推行核边缘政策,极大地威胁了世界和平;在冷战过程中,由美国挑起的局部战争很多,如朝鲜战争、越南战争等,干涉了他国内政,危及他国主权;“冷战”结束后,美国作为安理会常任理事国,公然践踏联合国的宗旨和原则,推行单边主义政策,发动伊拉克战争、利比亚战争,损害了世界和平与安全。总之,美国的霸权主义政策使世界许多地区陷于战火,导致军备竞赛核武器增加,极大地威胁了世界和平。拟定论题类开放性试题解题方法1.注意答题格式。此类题目的答案由三部分组成:一是论题,一般是一句话,注意表述不要烦琐,不可以是两句或以上的文字。二是论证,可以是一段文字,亦可以分段论证多段文字。三是总结,一般用1~2行文字,回扣论题,简单总结升华。2.注意审题。审准题目要求,包括拟定论题的要求,结合所学知识的要求。3.注意论证要紧扣主题,注意文字的逻辑性和层次性。二、现代世界国际形势对中华人民共和国内政外交的影响国际形...

1、当您付费下载文档后,您只拥有了使用权限,并不意味着购买了版权,文档只能用于自身使用,不得用于其他商业用途(如 [转卖]进行直接盈利或[编辑后售卖]进行间接盈利)。
2、本站所有内容均由合作方或网友上传,本站不对文档的完整性、权威性及其观点立场正确性做任何保证或承诺!文档内容仅供研究参考,付费前请自行鉴别。
3、如文档内容存在违规,或者侵犯商业秘密、侵犯著作权等,请点击“违规举报”。

碎片内容

高考历史一轮复习 第六单元 复杂多样的当代世界单元优化提升学案 岳麓版-岳麓版高三全册历史学案

您可能关注的文档

雨丝书吧+ 关注
实名认证
内容提供者

乐于和他人分享知识,从事历史教学,热爱教育,高度负责。

相关文档

确认删除?
VIP
微信客服
  • 扫码咨询
会员Q群
  • 会员专属群点击这里加入QQ群
客服邮箱
回到顶部