电脑桌面
添加小米粒文库到电脑桌面
安装后可以在桌面快捷访问

高考化学一轮复习 第2章 第3节 卤代烃学案(选修5,含解析)-人教版高三选修5化学学案VIP免费

高考化学一轮复习 第2章 第3节 卤代烃学案(选修5,含解析)-人教版高三选修5化学学案_第1页
1/6
高考化学一轮复习 第2章 第3节 卤代烃学案(选修5,含解析)-人教版高三选修5化学学案_第2页
2/6
高考化学一轮复习 第2章 第3节 卤代烃学案(选修5,含解析)-人教版高三选修5化学学案_第3页
3/6
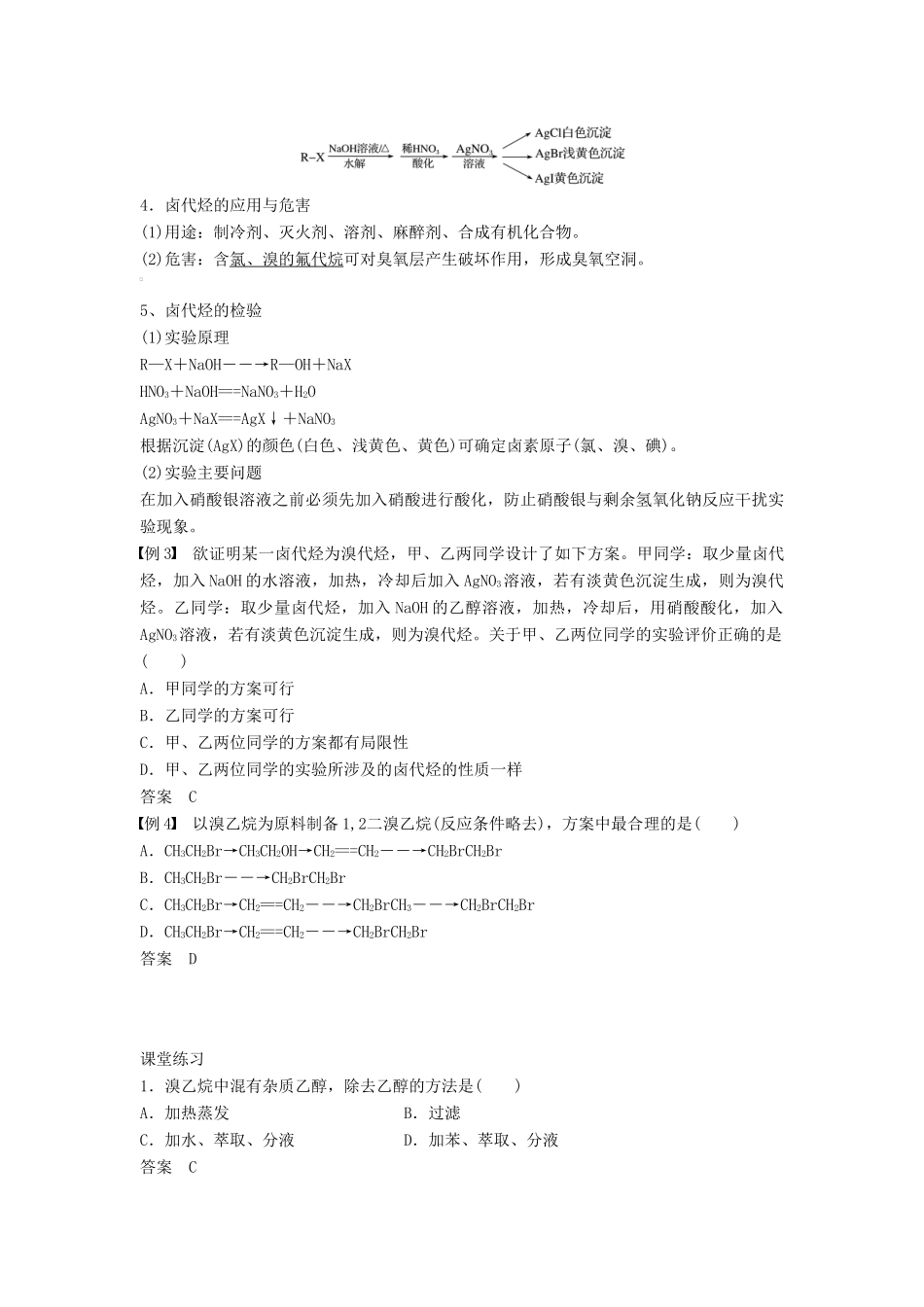
第二章第三节卤代烃李仕才[学习目标定位]1.认识卤代烃的组成和结构特点。2.能够根据溴乙烷的分子结构分析推测其化学性质,会判断卤代烃的反应类型。3.知道卤代烃在有机合成中的应用。新知识探究一、溴乙烷的分子结构与性质1.溴乙烷的分子结构溴乙烷的分子式为C2H5Br,结构简式为CH3CH2Br,官能团为—Br。2.溴乙烷的物理性质纯净的溴乙烷是无色液体,沸点为38.4℃,密度比水大,难溶于水,易溶于乙醇等有机溶剂。3.溴乙烷的化学性质(1)水解反应溴乙烷与NaOH溶液共热时,溴乙烷分子中的溴原子被水分子中的羟基取代,反应的化学方程式是CH3CH2Br+NaOH――→CH3CH2OH+NaBr。(2)消去反应按表中实验操作完成实验,并填写下表:实验操作实验现象实验结论将溴乙烷加到NaOH的乙醇溶液中加热,将产生的气体通入酸性高锰酸钾溶液中反应产生的气体经水洗后,使酸性KMnO4溶液褪色生成的气体分子中含有碳碳不饱和键①化学方程式是CH3CH2Br+NaOH――→CH2===CH2↑+NaBr+H2O。②消去反应:有机化合物在一定条件下,从一个分子中脱去一个或几个小分子(如H2O、HX等),而生成含不饱和键化合物的反应。例1下列化合物中,既能发生消去反应生成烯烃,又能发生水解反应的是()答案B例2根据下面的反应路线及所给信息填空。A――――→(一氯环己烷)―――――――――→―――――→B――→(1)A的结构简式是________,名称是________。(2)①的反应类型是________________,③的反应类型是________。(3)反应④的化学方程式是________________________________________________________________________________________________________________________。答案(1)环己烷(2)取代反应加成反应(3)+2NaOH――→+2NaBr+2H2O规律方法卤代烃消去反应的规律(1)没有邻位碳原子的卤代烃不能发生消去反应,如CH3Cl。(2)邻位碳原子上无氢原子的卤代烃不能发生消去反应。(3)有两个邻位且不对称的碳原子上均有氢原子时,可得到不同产物。(4)卤代烃发生消去反应可生成炔烃。二、卤代烃及卤代烃中卤素原子的检验1.卤代烃及其分类(1)卤代烃:烃分子中的氢原子被卤素原子取代后所生成的化合物。(2)分类:①按分子中卤素原子个数分:一卤代烃和多卤代烃。②按所含卤素原子种类分:氟代烃、氯代烃、溴代烃、碘代烃。③按烃基种类分:饱和卤代烃和不饱和卤代烃。④按是否含苯环分:脂肪卤代烃和芳香卤代烃。2.物理性质常温下,卤代烃中除少数为气体外,大多数为液体或固体,卤代烃不溶于水,可溶于大多数有机溶剂。某些卤代烃本身就是很好的有机溶剂。3.卤代烃中卤素原子的检验(1)实验原理卤代烃中的卤素原子是以共价键与碳原子相结合的,在水中不能直接电离产生卤素离子(X-),更不可能与AgNO3溶液反应,因此不能直接用AgNO3溶液来检验卤代烃中的卤族元素。而应先使其转化成卤素离子,再加稀硝酸酸化,最后加AgNO3溶液,根据产生沉淀的颜色检验。(2)实验流程4.卤代烃的应用与危害(1)用途:制冷剂、灭火剂、溶剂、麻醉剂、合成有机化合物。(2)危害:含氯、溴的氟代烷可对臭氧层产生破坏作用,形成臭氧空洞。5、卤代烃的检验(1)实验原理R—X+NaOH――→R—OH+NaXHNO3+NaOH===NaNO3+H2OAgNO3+NaX===AgX↓+NaNO3根据沉淀(AgX)的颜色(白色、浅黄色、黄色)可确定卤素原子(氯、溴、碘)。(2)实验主要问题在加入硝酸银溶液之前必须先加入硝酸进行酸化,防止硝酸银与剩余氢氧化钠反应干扰实验现象。例3欲证明某一卤代烃为溴代烃,甲、乙两同学设计了如下方案。甲同学:取少量卤代烃,加入NaOH的水溶液,加热,冷却后加入AgNO3溶液,若有淡黄色沉淀生成,则为溴代烃。乙同学:取少量卤代烃,加入NaOH的乙醇溶液,加热,冷却后,用硝酸酸化,加入AgNO3溶液,若有淡黄色沉淀生成,则为溴代烃。关于甲、乙两位同学的实验评价正确的是()A.甲同学的方案可行B.乙同学的方案可行C.甲、乙两位同学的方案都有局限性D.甲、乙两位同学的实验所涉及的卤代烃的性质一样答案C例4以溴乙烷为原料制备1,2二溴乙烷(反应条件略去),方案中最合理的是()A.CH3CH2Br→CH3CH2OH→CH2===CH2――→CH2BrCH2BrB.CH3CH2Br――→CH2BrCH2BrC.CH...

1、当您付费下载文档后,您只拥有了使用权限,并不意味着购买了版权,文档只能用于自身使用,不得用于其他商业用途(如 [转卖]进行直接盈利或[编辑后售卖]进行间接盈利)。
2、本站所有内容均由合作方或网友上传,本站不对文档的完整性、权威性及其观点立场正确性做任何保证或承诺!文档内容仅供研究参考,付费前请自行鉴别。
3、如文档内容存在违规,或者侵犯商业秘密、侵犯著作权等,请点击“违规举报”。

碎片内容

高考化学一轮复习 第2章 第3节 卤代烃学案(选修5,含解析)-人教版高三选修5化学学案

您可能关注的文档

海博书城+ 关注
实名认证
内容提供者

从事历史教学,热爱教育,高度负责。

相关文档

确认删除?
VIP
微信客服
  • 扫码咨询
会员Q群
  • 会员专属群点击这里加入QQ群
客服邮箱
回到顶部