电脑桌面
添加小米粒文库到电脑桌面
安装后可以在桌面快捷访问

索道运输方法解析VIP免费

索道运输方法解析_第1页
1/8
索道运输方法解析_第2页
2/8
索道运输方法解析_第3页
3/8
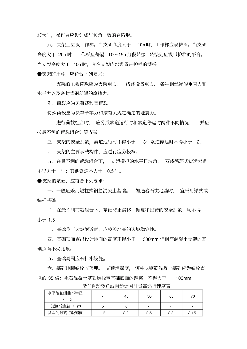
索道运输方法我公司拟采用索道运输及马帮运输及人力运输相结合的方式解决山区运输存在的问题。尽量减少森林资源和自然植被的破坏。索道运输方案:(根据《架空索道工程技术规范》执行制定该方案)该方案的执行由专业人士执行。a索道设计和设备选型,应符合下列原则:技术先进、经济合理、安全可靠。二、用于生产和安全的抱索器、货车制动器等关键新设备,未经试验或模拟试验,严禁用于工程中。三、货运索道设备出厂时,应进行严格检验,并应具有合格证书。四、索道工程应经竣工验收合格后,才能正式投入运行。不符合设计要求的设备,严禁使用。当承载能力大于3.2t和运行速度大于3.6m/s时,选用弹簧式抱索器;单线循环式货运索道的索距,当货车容积为0.2~0.25时应为2.5m,当货车容积为0.32~0.8时应为3m,当货车容积为1.0~1.25时应为3.5m。当验算货运索道的索距时,应选择最大跨距中点处。在200Pa工作风压作用下,重车侧承载索及货车应向外侧偏斜,空车侧承载索及货车亦应向同一方向偏斜,此时空车不得接触重车侧任何部位。单线循环式货运索道的索距,应按某一重车侧的承载牵引索保持垂直,但另一重车侧的承载牵引索按等速运行时最大挠度的5%向内侧偏斜,两侧的货车均应向内侧摆动20%计算线路的选择,应符合下列要求:一个传动区段的索道线路应为直线,不宜设置转角站。当受条件限制需设置转角站时,索道线路应经技术经济比较确定。单线循环式拖牵索道的线路,纵向坡度不得大于50%,线路变坡处应平缓过渡且不应有反向坡度。并不得与冬季使用的公路或滑雪道交叉。索道线路应避开滑坡、雪崩、沼泽、泥石流、卡斯特等不良工程地质区和采矿崩落影响区。当受条件限制不能避开时,站房和支架应采取可靠的工程措施。索道线路不宜跨越工厂区和居民区,亦不宜多次跨越公路、航道和架空电力线路。当货运索道跨越上述设施时应设保护设施。●支架的设计一、支架应采用钢结构。货运索道站口支架的高度小于15m的线路支架,可采用带钢横担的钢筋混凝土结构。二、在气温-20℃及以下地区工作的支架,其主要承载构件应采用镇静钢。三、支架采用开口型材时,其壁厚不得小于5mm;采用闭口型材时,其壁厚不得小于2.5mm,且内壁应有防锈层。四、向内和纵向摆动20%的货车或向内和纵向摆动35%的货车,应能平稳进入支架导向装置的导向段。支架导向装置的工作段,应使货车的向内摆动不大于14%;无制动器货车的向内摆动不大于20%。五、无导向装置的支架,应使向内和纵向摆动20%的货车顺利通过。六、支架顶部应设有效工作高度不小于2m的起重架。七、支架头部应设带护栏的操作台。当承载索或承载牵引索在支架上的倾角较大时,操作台应设计成与倾角一致的台阶形。八、支架上应设工作梯。当支架高度大于10m时,工作梯应设护圈。当支架高度大于20m时,工作梯应每隔10~15m分段转接,转接处应设带护栏的平台。当支架高度大于40m时,宜在支架内部设置带护栏的楼梯。●支架的计算,应符合下列要求:一、支架的主要荷载应为支架重力、线路设备重力、各种钢丝绳的垂直力和水平力以及密封式钢丝绳的摩擦力。附加荷载应为风荷载和雪荷载。特殊荷载应为货车卡车力和按有关规定确定的地震力。二、进行荷载组合时,应分成索道运行时和索道停运时两种不同情况,并应按最不利的荷载组合计算支架。三、支架的安全系数,索道运行时不得小于3;索道停运时不得小于2。四、支架的主要承载构件,应进行疲劳校核。五、在最不利的荷载组合下,支架横担的水平扭转角,双线循环式货运索道不得大于1°;其他索道不大于0.5°。●支架的基础,应符合下列要求:一、一般应采用短柱式钢筋混凝土基础。如遇岩石类地基时,宜采用梁式或锚杆基础。二、在最不利荷载组合下,基础防止滑移、倾复和扭转的安全系数,均不得小于1.5。三、基础位于边坡附近时,应校验地基的边坡稳定性。四、基础顶面露出设计地面的高度不得小于300mm,但钢筋混凝土支架的基础顶面不受此限。五、基础周围应有排水设施。六、基础地脚螺栓应预埋。其预埋深度,短柱式钢筋混凝土基础应为螺栓直径的35倍;毛石混凝土基础螺栓至基础底面的距离,不得大于100mm。货车自动转角或自动...

1、当您付费下载文档后,您只拥有了使用权限,并不意味着购买了版权,文档只能用于自身使用,不得用于其他商业用途(如 [转卖]进行直接盈利或[编辑后售卖]进行间接盈利)。
2、本站所有内容均由合作方或网友上传,本站不对文档的完整性、权威性及其观点立场正确性做任何保证或承诺!文档内容仅供研究参考,付费前请自行鉴别。
3、如文档内容存在违规,或者侵犯商业秘密、侵犯著作权等,请点击“违规举报”。

碎片内容

索道运输方法解析

爱的疯狂+ 关注
实名认证
内容提供者

该用户很懒,什么也没介绍

相关文档

确认删除?
VIP
微信客服
  • 扫码咨询
会员Q群
  • 会员专属群点击这里加入QQ群
客服邮箱
回到顶部