电脑桌面
添加小米粒文库到电脑桌面
安装后可以在桌面快捷访问

直流系统试题题库VIP免费

直流系统试题题库_第1页
1/11
直流系统试题题库_第2页
2/11
直流系统试题题库_第3页
3/11
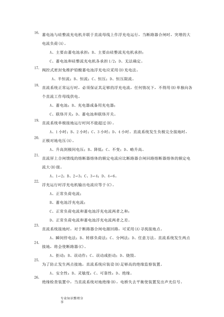
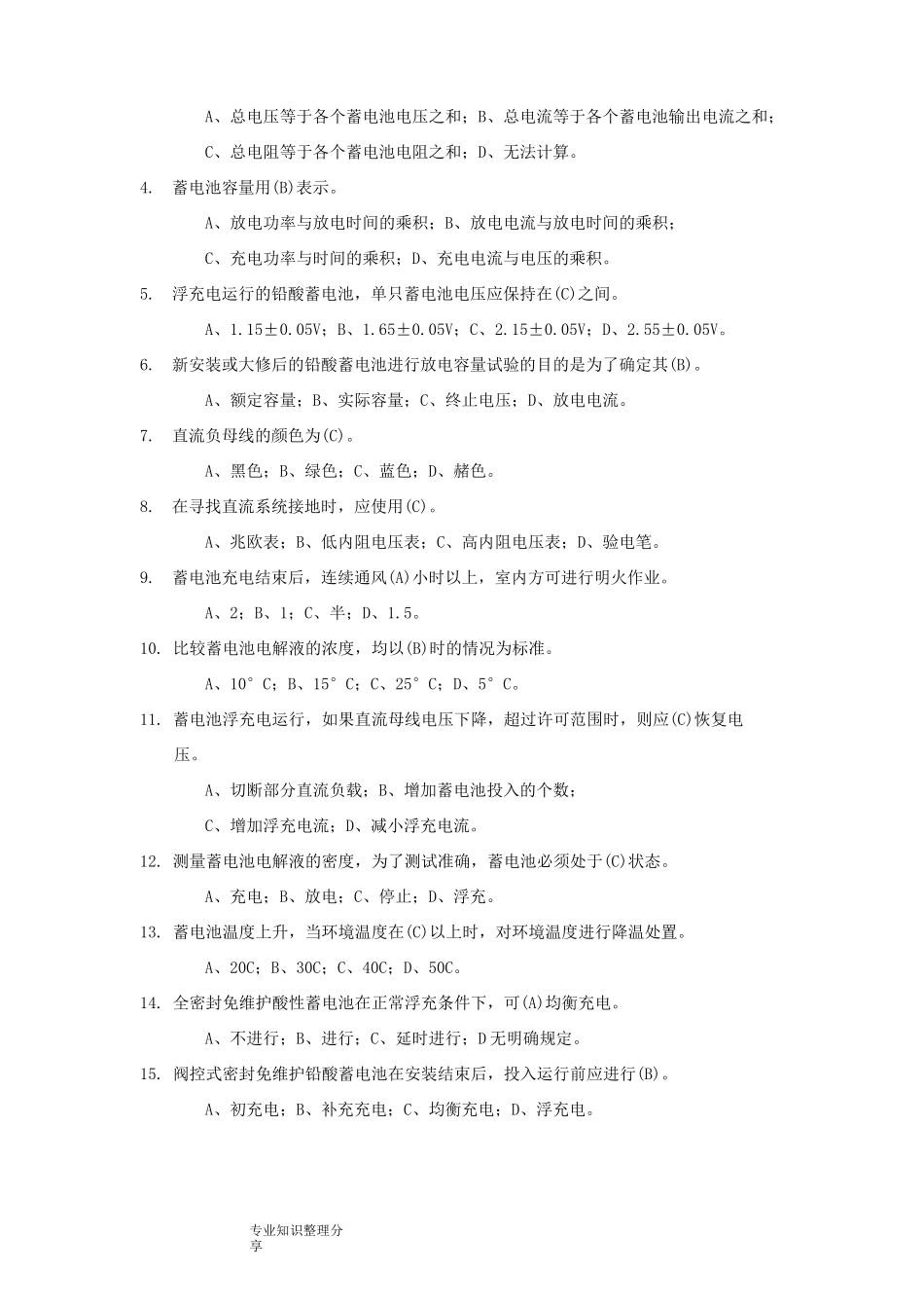
专业知识整理分享直流系统一、填空题1.蓄电池是一种储能设备,它能把(电)能转变为(化学)能储存起来;使用时,又把(化学)能转变为(电能),通过外电路释放出来。2.蓄电池在电厂中作为(控制)和(保护)的直流电源,具有电压稳定,供电可靠等优点。3.蓄电池的(正)极板上的活性物质是二氧化铅,(负)极板上的活性物质是海绵状铅。4.一组蓄电池的容量为1200AH,若以100A的电流放电,则持续供电时间为(12小时)。5.蓄电池放电容量的大小与放电(电流)的大小和电解液(温度)有关。6.充足电的铅蓄电池,如果放置不用,将逐断失去(电量),这种现象叫做蓄电池(自放电)。7.蓄电池正常处于(浮充电)方式,事故情况下处于(放电)方式。8.铅酸蓄电池在充电过程中,正极板有(氧气)析出,在负极板有(氢气)析出。9.蓄电池放电时,端电压逐渐下降,当电瓶端电压下降到(1.8)V后,则应停止放电,这个电压称为放电(终止)电压。10.在铅蓄电池充电过程中,电解液中的水分将(减少),而硫酸逐渐(增多),因此比重(上升)。11.直流母线并列前,必须检查两组母线(电压一致),正、负极性(相同)。12.查找直流接地时天气不好时先拉(户外负荷)。13.直流母线发生接地时应询问相关专业有无(启、停设备)。二、选择题1.在直流电路中,我们把电流流入电源的一端叫做电源的(B)。A、正极;B、负极;C、端电压;D、电势。2.蓄电池是一种储能设备,它能把电能转变为(D)能。A、热;B、光;C、机械;D、化学。3.把几组参数相同的蓄电池并联接入电路中,它们的(B)。专业知识整理分享A、总电压等于各个蓄电池电压之和;B、总电流等于各个蓄电池输出电流之和;C、总电阻等于各个蓄电池电阻之和;D、无法计算。4.蓄电池容量用(B)表示。A、放电功率与放电时间的乘积;B、放电电流与放电时间的乘积;C、充电功率与时间的乘积;D、充电电流与电压的乘积。5.浮充电运行的铅酸蓄电池,单只蓄电池电压应保持在(C)之间。A、1.15±0.05V;B、1.65±0.05V;C、2.15±0.05V;D、2.55±0.05V。6.新安装或大修后的铅酸蓄电池进行放电容量试验的目的是为了确定其(B)。A、额定容量;B、实际容量;C、终止电压;D、放电电流。7.直流负母线的颜色为(C)。A、黑色;B、绿色;C、蓝色;D、赭色。8.在寻找直流系统接地时,应使用(C)。A、兆欧表;B、低内阻电压表;C、高内阻电压表;D、验电笔。9.蓄电池充电结束后,连续通风(A)小时以上,室内方可进行明火作业。A、2;B、1;C、半;D、1.5。10.比较蓄电池电解液的浓度,均以(B)时的情况为标准。A、10°C;B、15°C;C、25°C;D、5°C。11.蓄电池浮充电运行,如果直流母线电压下降,超过许可范围时,则应(C)恢复电压。A、切断部分直流负载;B、增加蓄电池投入的个数;C、增加浮充电流;D、减小浮充电流。12.测量蓄电池电解液的密度,为了测试准确,蓄电池必须处于(C)状态。A、充电;B、放电;C、停止;D、浮充。13.蓄电池温度上升,当环境温度在(C)以上时,对环境温度进行降温处置。A、20C;B、30C;C、40C;D、50C。14.全密封免维护酸性蓄电池在正常浮充条件下,可(A)均衡充电。A、不进行;B、进行;C、延时进行;D无明确规定。15.阀控式密封免维护铅酸蓄电池在安装结束后,投入运行前应进行(B)。A、初充电;B、补充充电;C、均衡充电;D、浮充电。专业知识整理分享蓄电池与硅整流充电机并联于直流母线上作浮充电运行,当断路器合闸时,突增的大电流负荷(A)。A、主要由蓄电池承担;B、主要由硅整流充电机承担;C、蓄电池和硅整流充电机各承担1/2;D、无法确定。阀控式密封免维护铅酸蓄电池浮充电应采用(D)充电法。A、半恒流;B、恒流;C、恒压;D、恒压限流。直流系统正常运行时,必须保证其足够的浮充电流,任何情况下,不得用(B)单独向各个直流工作母线供电。A、蓄电池;B、充电器或备用充电器;C、联络开关;D、蓄电池和联络开关。直流系统单极接地运行时间不能超过(B)。A、1小时;B、2小时;C、3小时;D、4小时。直流系统发生负极完全接地时,正极对地电压(A)。A、升高到极间电压;B、降低;C、不变;D、略升高。直流屏上合闸馈线的熔断器熔体的额...

1、当您付费下载文档后,您只拥有了使用权限,并不意味着购买了版权,文档只能用于自身使用,不得用于其他商业用途(如 [转卖]进行直接盈利或[编辑后售卖]进行间接盈利)。
2、本站所有内容均由合作方或网友上传,本站不对文档的完整性、权威性及其观点立场正确性做任何保证或承诺!文档内容仅供研究参考,付费前请自行鉴别。
3、如文档内容存在违规,或者侵犯商业秘密、侵犯著作权等,请点击“违规举报”。

碎片内容

直流系统试题题库

您可能关注的文档

确认删除?
VIP
微信客服
  • 扫码咨询
会员Q群
  • 会员专属群点击这里加入QQ群
客服邮箱
回到顶部