电脑桌面
添加小米粒文库到电脑桌面
安装后可以在桌面快捷访问

高考化学二轮专题复习 下篇 专题4 考前押题VIP免费

高考化学二轮专题复习 下篇 专题4 考前押题_第1页
1/13
高考化学二轮专题复习 下篇 专题4 考前押题_第2页
2/13
高考化学二轮专题复习 下篇 专题4 考前押题_第3页
3/13
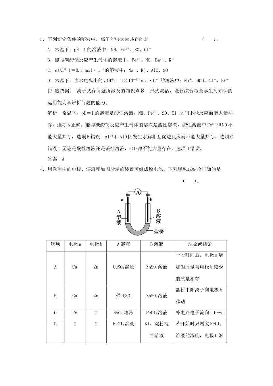
创新设计高化学二轮专题复习Word版教师文档:下篇专题4考前押题一、选择题1.下列说法正确的是()。A.PM2.5的产生与人类活动无关B.硅是现代光学及光纤制品的基本原料C.PX项目即重要有机化工原料对二甲苯的工业生产项目D.塑化剂是一种化工塑料软化剂,可以大量添加到儿童玩具中[押题依据]化学与社会、科学、技术、环境、生活等息息相关,近几年来与此有关的背景材料已成为高考命题的热点,此类题目所涉及材料一般相对陌生,主要考查化学与社会、科学环境等方面的关系,落脚点较低。但能突出考查学生接受、吸收、分析和整合信息的能力。解析本题用淘汰排除法。PM2.5主要是由工农业生产等过程中燃料燃烧和汽车尾气的排放而造成的,故与人类活动密切相关;现代光学及光纤制品的基本原料是二氧化硅;塑化剂有一定的毒性,不能大量添加到儿童玩具中。由以上可知C正确。答案C2.NA表示阿伏加德罗常数的值,则下列说法正确的是()。A.53gNa2CO3中所含的分子数是0.5NAB.1.5g—CH3中含有的中子数为0.5NAC.1LpH=1的硫酸中含有的H+数为0.2NAD.标准状况下,2.24LNO2中所含的氮原子数大于0.1NA[押题依据]阿伏加德罗常数是高考必考的知识点,它可以将基本概念、基本理论联系起来,能考查学生的综合分析能力和知识运用能力。解析碳酸钠是离子化合物,不存在分子,选项A错误;1.5g甲基中含有的中子数为0.6NA,选项B错误;由pH=1知,此硫酸中c(H+)=0.1mol·L-1,则1LpH=1的硫酸中含有的H+数为0.1NA,选项C错误;因存2NO2N2O4转化关系,故氮原子数大于0.1NA,选项D正确。答案D3.下列给定条件的溶液中,离子能够大量共存的是()。A.常温下,pH=1的溶液中:NH、Fe2+、SO、Cl-B.能与碳酸钠反应产生气体的溶液中:Fe2+、NO、Ba2+、K+C.c(Al3+)=0.1mol·L-1的溶液中:Na+、K+、AlO、SOD.常温下,由水电离出的c(H+)=1×10-13mol·L-1的溶液中:Na+、HCO、Cl-、Br-[押题依据]离子共存问题所涉及的知识点多,形式灵活,能够综合考查学生对知识的运用能力和辨析问题的能力。解析常温下,pH=1的溶液是酸性溶液,NH、Fe2+、SO、Cl-之间不能反应而能大量共存,选项A正确;能与碳酸钠反应产生气体的溶液是酸性溶液,酸性溶液中Fe2+和NO不能大量共存,选项B错误;Al3+和AlO因发生水解相互促进反应而不能大量共存,选项C错误;无论是酸性溶液还是碱性溶液,HCO都不能大量存在,选项D错误。答案A4.用选项中的电极、溶液和如图所示的装置可组成原电池。下列现象或结论正确的是()。选项电极a电极bA溶液B溶液现象或结论ACuZnCuSO4溶液ZnSO4溶液一段时间后,电极a增加的质量与电极b减少的质量相等BCuZn稀H2SO4ZnSO4溶液盐桥中阳离子向电极b移动CFeCNaCl溶液FeCl3溶液外电路电子流向:b→aDCCFeCl3溶液KI、淀粉混合溶液若开始时只增大FeCl3溶液的浓度,电极b附近溶液变蓝的速度加快[押题依据]本题“源于教材高于教材”,以原电池知识为载体,综合考查了学生分析问题、解决问题的能力,体现了新课标高考的“重实践、重能力”的基本要求。解析本题将教材中的原电池进行了简化,解题时需要注意盐桥的作用。选项A构成了铜锌原电池,铜为正极,锌为负极,锌失电子,电极b质量减少,而A溶液中的Cu2+得到电子,使电极a质量增加,根据得失电子守恒知,负极减少的质量大于正极增加的质量,A错误。选项B中,锌是负极,铜是正极,锌失去电子形成锌离子进入溶液中,而A溶液中的H+得到电子生成了氢气,根据电荷守恒,盐桥中的阳离子向A溶液移动,从而保证溶液的电中性,B错误。C选项中,Fe是负极,C是正极,故外电路中电子由电极a流向电极b,错误。D选项通过反应2FeCl3+2KI===2FeCl2+I2+2KCl组合成原电池,增大FeCl3溶液的浓度,反应加快且平衡正向移动,故电极b附近溶液变蓝的速度加快,正确。答案D5.如图所示装置可用于收集气体并验证其化学性质,下列对应关系完全正确的是()。选项气体试剂现象结论ANO紫色石蕊试液溶液变红NO与水反应生成硝酸BCH2===CH2溴水溶液褪色乙烯能与溴发生加成反应CSO2酸性KMnO4溶液溶液褪色SO2有还原性DNH3MgCl2溶液产生白色沉淀NH3有碱性[押题依据]以常...

1、当您付费下载文档后,您只拥有了使用权限,并不意味着购买了版权,文档只能用于自身使用,不得用于其他商业用途(如 [转卖]进行直接盈利或[编辑后售卖]进行间接盈利)。
2、本站所有内容均由合作方或网友上传,本站不对文档的完整性、权威性及其观点立场正确性做任何保证或承诺!文档内容仅供研究参考,付费前请自行鉴别。
3、如文档内容存在违规,或者侵犯商业秘密、侵犯著作权等,请点击“违规举报”。

碎片内容

高考化学二轮专题复习 下篇 专题4 考前押题

您可能关注的文档

确认删除?
VIP
微信客服
  • 扫码咨询
会员Q群
  • 会员专属群点击这里加入QQ群
客服邮箱
回到顶部