电脑桌面
添加小米粒文库到电脑桌面
安装后可以在桌面快捷访问

小学三年级上册数学口算乘法教学设计及反思VIP免费

小学三年级上册数学口算乘法教学设计及反思_第1页
1/6
小学三年级上册数学口算乘法教学设计及反思_第2页
2/6
小学三年级上册数学口算乘法教学设计及反思_第3页
3/6
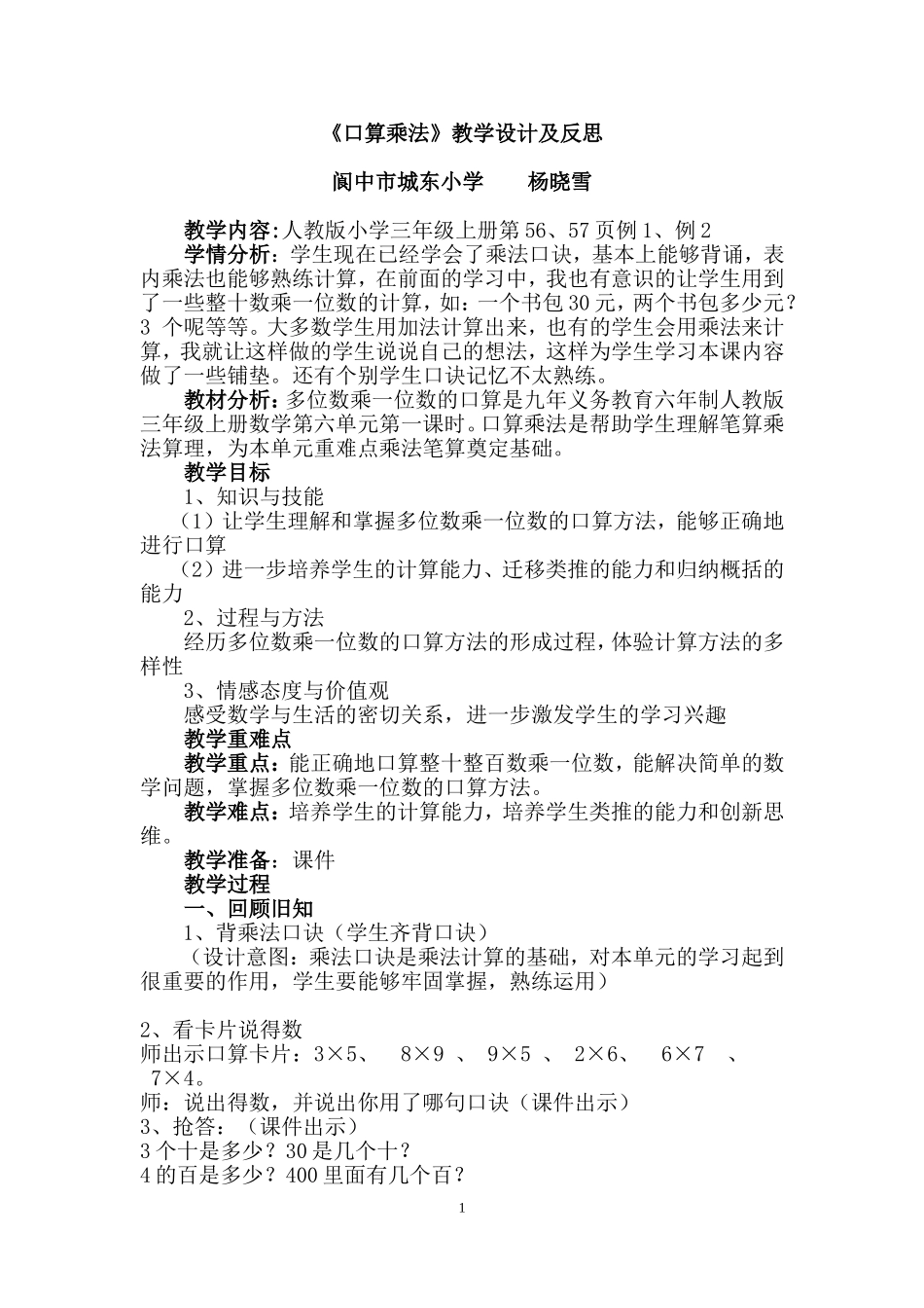
《口算乘法》教学设计及反思阆中市城东小学杨晓雪教学内容:人教版小学三年级上册第56、57页例1、例2学情分析:学生现在已经学会了乘法口诀,基本上能够背诵,表内乘法也能够熟练计算,在前面的学习中,我也有意识的让学生用到了一些整十数乘一位数的计算,如:一个书包30元,两个书包多少元?3个呢等等。大多数学生用加法计算出来,也有的学生会用乘法来计算,我就让这样做的学生说说自己的想法,这样为学生学习本课内容做了一些铺垫。还有个别学生口诀记忆不太熟练。教材分析:多位数乘一位数的口算是九年义务教育六年制人教版三年级上册数学第六单元第一课时。口算乘法是帮助学生理解笔算乘法算理,为本单元重难点乘法笔算奠定基础。教学目标1、知识与技能(1)让学生理解和掌握多位数乘一位数的口算方法,能够正确地进行口算(2)进一步培养学生的计算能力、迁移类推的能力和归纳概括的能力2、过程与方法经历多位数乘一位数的口算方法的形成过程,体验计算方法的多样性3、情感态度与价值观感受数学与生活的密切关系,进一步激发学生的学习兴趣教学重难点教学重点:能正确地口算整十整百数乘一位数,能解决简单的数学问题,掌握多位数乘一位数的口算方法。教学难点:培养学生的计算能力,培养学生类推的能力和创新思维。教学准备:课件教学过程一、回顾旧知1、背乘法口诀(学生齐背口诀)(设计意图:乘法口诀是乘法计算的基础,对本单元的学习起到很重要的作用,学生要能够牢固掌握,熟练运用)2、看卡片说得数师出示口算卡片:3×5、8×9、9×5、2×6、6×7、7×4。师:说出得数,并说出你用了哪句口诀(课件出示)3、抢答:(课件出示)3个十是多少?30是几个十?4的百是多少?400里面有几个百?15个千是多少?5000里面有几个千?师:一位数的乘法大家掌握的可真好啊,今天我们就利用乘法口诀解决口算乘法的知识。板书——口算乘法。二、探究新知(一)、探究整十数、整百数乘一位数的方法1、创设情境,引出问题。同学们喜欢去游乐园吗?今天我们就一起去逛逛游乐园,(出示课件)游乐园主题图及游乐项目价格表师:请同学们仔细观察,图中获得了哪些信息?(生观察、思考)生1:我知道有旋转木马、激流勇进、过山车和碰碰车这些游乐项目。生2:我还知道每种游乐项目的价格师:同学们观察真仔细!你能提出用乘法解决的数学问题吗?小组讨论,各抒己见。学生汇报:生1:坐旋转木马每人5元,7人要多少元?生2:激流勇进每人10元,5人要多少元?生3:坐过山车每人12元,4人要多少元?……(设计意图:让学生观察主题图,从图中获取信息,培养学生根据自己收集的信息提出问题的能力,为后面的教学作铺垫)2、课件出示教材第57页例1:师问:坐碰碰车每人20元,3人需要多少钱?也就是求什么?生:就是求3个20是多少,用乘法计算,列式为:20×3师:组内讨论,谈谈你是怎么算出来的。请几名同学说说自己的方法。生汇报算法,师板书:生1:用加法算3个20相加等于60即20+20+20=60,所以20×3=60。生2:利用数的组成口算,20×3可以看着求2个十乘3是多少,2个十乘3是6个十,所以20×3=60。生3:先算2×3=6,再在6的后面添上1个0,即20×3=60,。师通过课件展示加深理解师引导学生推想:200×3、2000×3得多少?生:200×3=600,200就是2个百,2个百乘3是6个百,就是600;2000×3=6000,2000表示2个千,2个千乘3等于6个千,就是6000.3、练一练:快速计算结果,说一说你是怎样算的6×760×7600×76000×7师:你发现了什么规律?生:整十数、整百数、整千数乘一位数,把0前面的数和一位数相乘,再在即的后面添0.师:说的很好。4、方法比较:师:比较上面三种方法,你觉得哪种方法比较简单?2生:第3种简单师小结:可以先用乘法口诀计算一位数与另一个因数0前面的数的积,再看因数末尾有几个0,就在积的末尾添上几个0.(学生齐读)【思想方法提示】:将整十数、整百数乘一位数转化成表内乘法计算,其中蕴含着转化的数学思想。4、巩固练习①课件出示1、2题②易错提醒:200×8=16200×8=1600哪个正确?【错解分析】在口算整十数乘一位数时,因数末尾的“0”容易忘写。把200看作2来口算,二八十六,在...

1、当您付费下载文档后,您只拥有了使用权限,并不意味着购买了版权,文档只能用于自身使用,不得用于其他商业用途(如 [转卖]进行直接盈利或[编辑后售卖]进行间接盈利)。
2、本站所有内容均由合作方或网友上传,本站不对文档的完整性、权威性及其观点立场正确性做任何保证或承诺!文档内容仅供研究参考,付费前请自行鉴别。
3、如文档内容存在违规,或者侵犯商业秘密、侵犯著作权等,请点击“违规举报”。

碎片内容

小学三年级上册数学口算乘法教学设计及反思

确认删除?
VIP
微信客服
  • 扫码咨询
会员Q群
  • 会员专属群点击这里加入QQ群
客服邮箱
回到顶部