电脑桌面
添加小米粒文库到电脑桌面
安装后可以在桌面快捷访问

饲料学考试库VIP免费

饲料学考试库_第1页
1/11
饲料学考试库_第2页
2/11
饲料学考试库_第3页
3/11
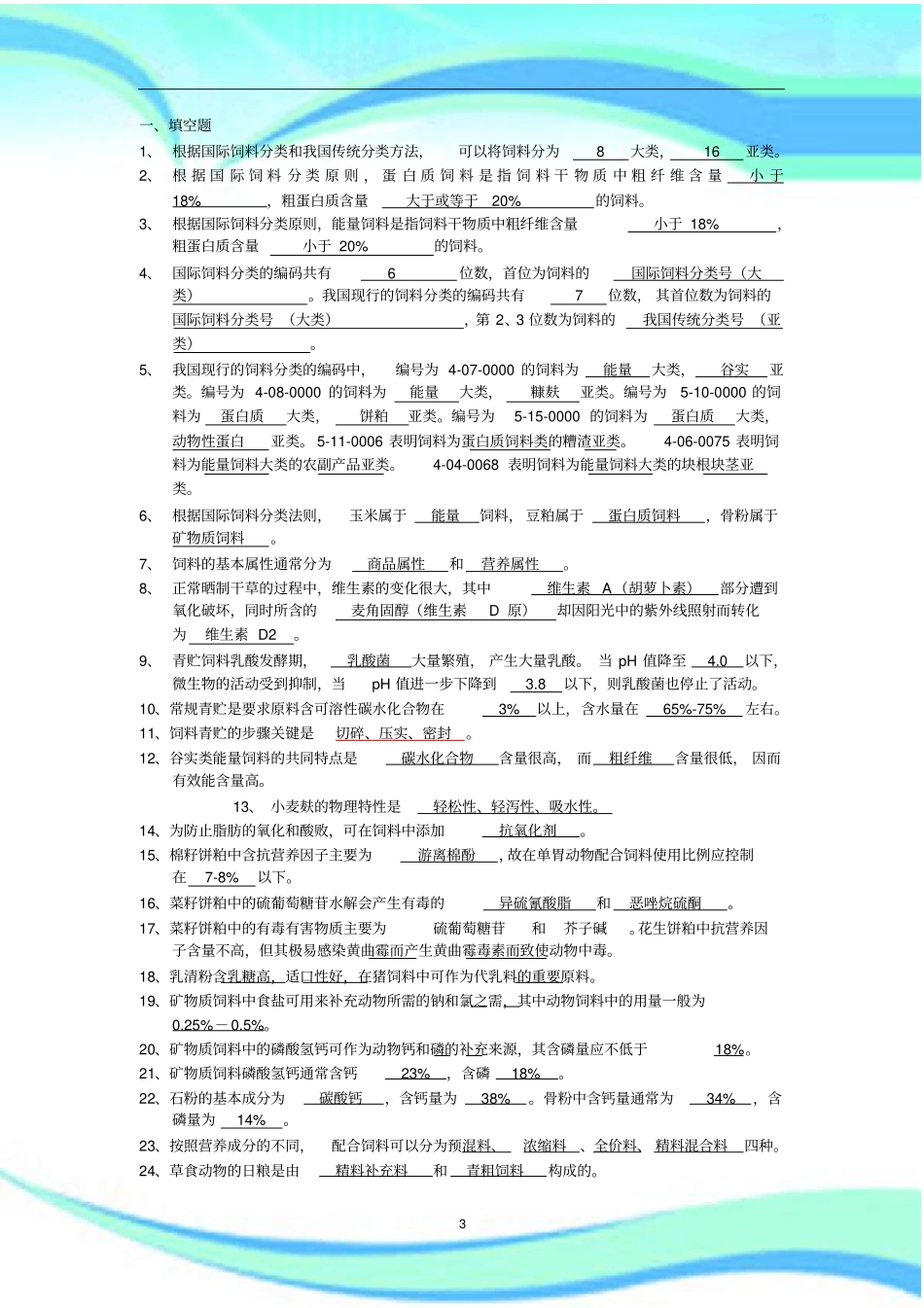
饲料学考试库2————————————————————————————————作者:————————————————————————————————日期:3一、填空题1、根据国际饲料分类和我国传统分类方法,可以将饲料分为8大类,16亚类。2、根据国际饲料分类原则,蛋白质饲料是指饲料干物质中粗纤维含量小于18%,粗蛋白质含量大于或等于20%的饲料。3、根据国际饲料分类原则,能量饲料是指饲料干物质中粗纤维含量小于18%,粗蛋白质含量小于20%的饲料。4、国际饲料分类的编码共有6位数,首位为饲料的国际饲料分类号(大类)。我国现行的饲料分类的编码共有7位数,其首位数为饲料的国际饲料分类号(大类),第2、3位数为饲料的我国传统分类号(亚类)。5、我国现行的饲料分类的编码中,编号为4-07-0000的饲料为能量大类,谷实亚类。编号为4-08-0000的饲料为能量大类,糠麸亚类。编号为5-10-0000的饲料为蛋白质大类,饼粕亚类。编号为5-15-0000的饲料为蛋白质大类,动物性蛋白亚类。5-11-0006表明饲料为蛋白质饲料类的糟渣亚类。4-06-0075表明饲料为能量饲料大类的农副产品亚类。4-04-0068表明饲料为能量饲料大类的块根块茎亚类。6、根据国际饲料分类法则,玉米属于能量饲料,豆粕属于蛋白质饲料,骨粉属于矿物质饲料。7、饲料的基本属性通常分为商品属性和营养属性。8、正常晒制干草的过程中,维生素的变化很大,其中维生素A(胡萝卜素)部分遭到氧化破坏,同时所含的麦角固醇(维生素D原)却因阳光中的紫外线照射而转化为维生素D2。9、青贮饲料乳酸发酵期,乳酸菌大量繁殖,产生大量乳酸。当pH值降至4.0以下,微生物的活动受到抑制,当pH值进一步下降到3.8以下,则乳酸菌也停止了活动。10、常规青贮是要求原料含可溶性碳水化合物在3%以上,含水量在65%-75%左右。11、饲料青贮的步骤关键是切碎、压实、密封。12、谷实类能量饲料的共同特点是碳水化合物含量很高,而粗纤维含量很低,因而有效能含量高。13、小麦麸的物理特性是轻松性、轻泻性、吸水性。14、为防止脂肪的氧化和酸败,可在饲料中添加抗氧化剂。15、棉籽饼粕中含抗营养因子主要为游离棉酚,故在单胃动物配合饲料使用比例应控制在7-8%以下。16、菜籽饼粕中的硫葡萄糖苷水解会产生有毒的异硫氰酸脂和恶唑烷硫酮。17、菜籽饼粕中的有毒有害物质主要为硫葡萄糖苷和芥子碱。花生饼粕中抗营养因子含量不高,但其极易感染黄曲霉而产生黄曲霉毒素而致使动物中毒。18、乳清粉含乳糖高,适口性好,在猪饲料中可作为代乳料的重要原料。19、矿物质饲料中食盐可用来补充动物所需的钠和氯之需,其中动物饲料中的用量一般为0.25%-0.5%。20、矿物质饲料中的磷酸氢钙可作为动物钙和磷的补充来源,其含磷量应不低于18%。21、矿物质饲料磷酸氢钙通常含钙23%,含磷18%。22、石粉的基本成分为碳酸钙,含钙量为38%。骨粉中含钙量通常为34%,含磷量为14%。23、按照营养成分的不同,配合饲料可以分为预混料、浓缩料、全价料、精料混合料四种。24、草食动物的日粮是由精料补充料和青粗饲料构成的。425、按照饲料形状的不同,配合饲料可以分为粉状料、颗粒料、破碎料、膨化料。26、饲料检验的项目包括物理性状、化学性状、生物学性状。27、饲料的品质检查内容大致分为实验室检测、动物饲养试验和广泛性生产验证。28、避免混合机中的交叉污染有两种方法:清洗和次序配料。29、目前我国饲料标准要求,预混料的混合均匀度应达到CV<5%,全价料CV<7%~10%。30、制粒过程中,一般调质器的时间在10~20s,调整饲料的水分在16%~18%,温度在75~85℃。31、哺乳动物在下丘脑中存在食物中枢,位于下丘脑两侧的外侧区的是采食中枢(饿中枢),破坏后导致动物厌食;位于下丘脑两侧的腹内侧中心的是饱感中枢(饱中枢),破坏后导致动物暴食。32、调节单胃动物能量采食量的核心代谢产物是葡萄糖,而调节反刍动物能量采食量的核心代谢产物是挥发性脂肪酸。33、在动物对采食量的物理调节机制中,胃肠道容积和食物通过消化道的速度是影响采食量的主要因素。34、饲料的取样方法随不同采样对象而异,通常对原始样品和大批量原料的采食可采用几何法,对均...

1、当您付费下载文档后,您只拥有了使用权限,并不意味着购买了版权,文档只能用于自身使用,不得用于其他商业用途(如 [转卖]进行直接盈利或[编辑后售卖]进行间接盈利)。
2、本站所有内容均由合作方或网友上传,本站不对文档的完整性、权威性及其观点立场正确性做任何保证或承诺!文档内容仅供研究参考,付费前请自行鉴别。
3、如文档内容存在违规,或者侵犯商业秘密、侵犯著作权等,请点击“违规举报”。

碎片内容

饲料学考试库

确认删除?
VIP
微信客服
  • 扫码咨询
会员Q群
  • 会员专属群点击这里加入QQ群
客服邮箱
回到顶部