电脑桌面
添加小米粒文库到电脑桌面
安装后可以在桌面快捷访问

驾校机动车驾驶培训教学计划VIP免费

驾校机动车驾驶培训教学计划_第1页
1/5
驾校机动车驾驶培训教学计划_第2页
2/5
驾校机动车驾驶培训教学计划_第3页
3/5
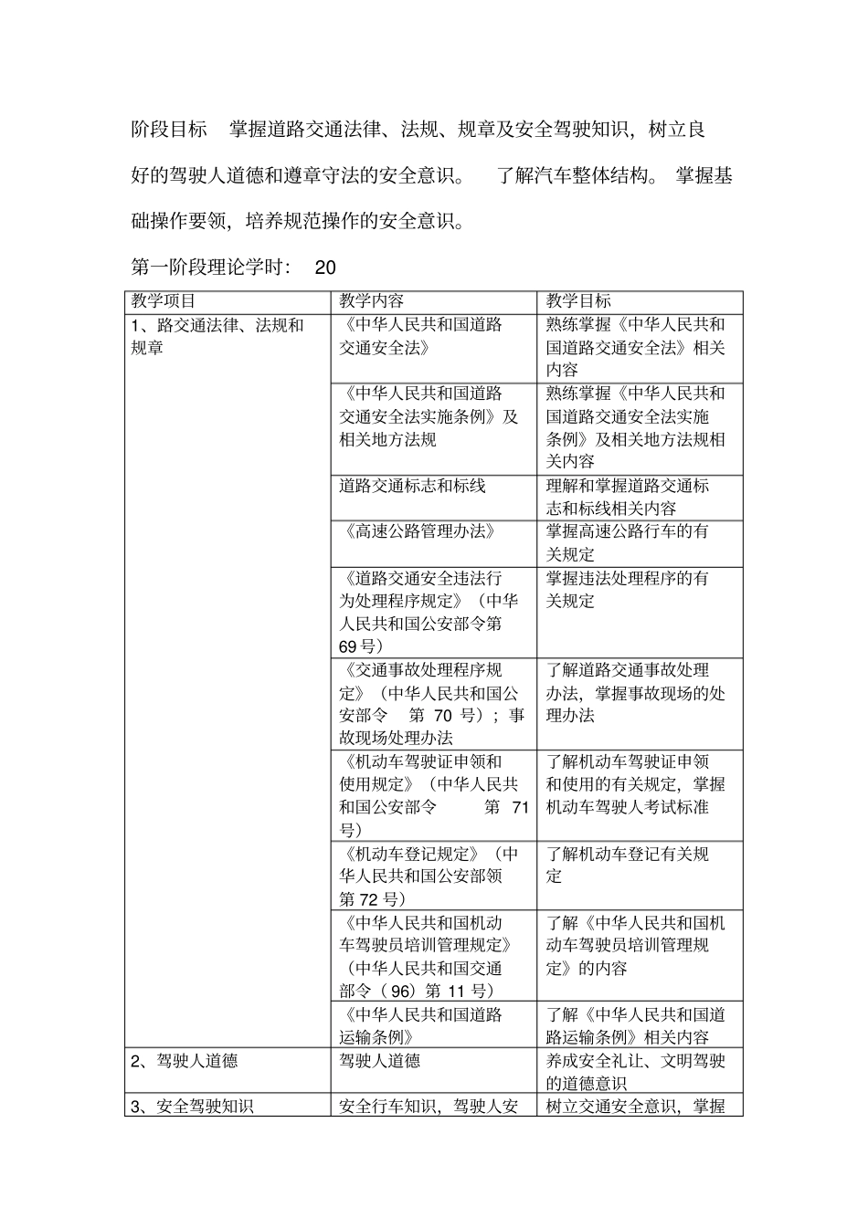
驾校机动车驾驶培训教学计划和大纲第一阶段一、教学要求掌握道路交通法律、法规和规章以及安全驾驶知识,树立良好的驾驶人道德和遵章守法的安全意识;了解机动车整体结构;掌握基础操作要领,培养规范操作的安全意识。二、教学内容1、道路交通安全法律、法规和规章以及安全驾驶知识;2、驾驶人道德和遵章守法的安全意识;3、机动车整体结构;4、基础操作要领。第二阶段一、教学要求掌握机动车通行、停放、行驶和使用的相关规定和知识。熟练掌握机动车的移动方法和实地驾驶的基本要领,准确地控制车辆的行驶位置、速度和路线。培养行车礼让的安全意识。二、教学内容1、机动车通行、停放、行驶和使用的相关规定和知识;2、机动车的移动方法和实地驾驶的基本要领;3、车辆的行驶位置、速度和路线的控制。第三阶段一、教学要求掌握车辆优先通行的原则和急救方法,了解行人和非机动车的动态特点及险情的预测和分析方法。熟练掌握一般道路驾驶方法,能够根据不同的交通状况安全驾驶。培养预见性的安全驾驶意识。二、教学内容1、车辆优先通行的原则;2、急救方法;3、一般道路驾驶方法;4、预见性的安全驾驶。第四阶段一、教学要求能够按照自行设计的行驶路线,独立驾驶车辆。了解各种特殊道路交通环境下的安全行车方法及车辆保险与理赔的相关规定。培养驾驶应变的能力。二、教学内容1、自行设计行驶路线;2、各种特殊道路交通环境下的安全行车方法;3、车辆保险与理赔的相关规定;4、应急驾驶。驾驶培训教学大纲第一阶段阶段目标掌握道路交通法律、法规、规章及安全驾驶知识,树立良好的驾驶人道德和遵章守法的安全意识。了解汽车整体结构。掌握基础操作要领,培养规范操作的安全意识。第一阶段理论学时:20教学项目教学内容教学目标1、路交通法律、法规和规章《中华人民共和国道路交通安全法》熟练掌握《中华人民共和国道路交通安全法》相关内容《中华人民共和国道路交通安全法实施条例》及相关地方法规熟练掌握《中华人民共和国道路交通安全法实施条例》及相关地方法规相关内容道路交通标志和标线理解和掌握道路交通标志和标线相关内容《高速公路管理办法》掌握高速公路行车的有关规定《道路交通安全违法行为处理程序规定》(中华人民共和国公安部令第69号)掌握违法处理程序的有关规定《交通事故处理程序规定》(中华人民共和国公安部令第70号);事故现场处理办法了解道路交通事故处理办法,掌握事故现场的处理办法《机动车驾驶证申领和使用规定》(中华人民共和国公安部令第71号)了解机动车驾驶证申领和使用的有关规定,掌握机动车驾驶人考试标准《机动车登记规定》(中华人民共和国公安部领第72号)了解机动车登记有关规定《中华人民共和国机动车驾驶员培训管理规定》(中华人民共和国交通部令(96)第11号)了解《中华人民共和国机动车驾驶员培训管理规定》的内容《中华人民共和国道路运输条例》了解《中华人民共和国道路运输条例》相关内容2、驾驶人道德驾驶人道德养成安全礼让、文明驾驶的道德意识3、安全驾驶知识安全行车知识,驾驶人安树立交通安全意识,掌握全心理知识安全行车知识,了解驾驶人安全心理知识3、安全驾驶知识安全驾驶相关知识掌握疾病、用药、饮酒、疲劳、驾驶时间及驾驶工作环境对安全行车影响的知识危险品运输常识以及汽车消防知识了解危险品运输常识以及汽车消防的知识常用的伤员救护方法了解一般救护常识,掌握伤员救护的基本要求,能够正确使用救护方法典型事故案例分析了解典型事故的发生过程,牢固树立安全驾驶意识4、汽车结构常识汽车整体结构,汽车操纵结构,仪表、照明及信号装置了解汽车基本结构常识及影响行车安全的特性,熟悉各装置、仪表的作用及操作方法第一阶段实际操作学时:5教学项目教学内容教学目标学时1、上、下车及驾驶姿势上车动作;下车动作;驾驶姿势培养安全正确的上、下车动作及驾驶姿势2、起步前的准备调整座椅、头枕、后视镜;系、松安全带;检查操纵装置;起动发动机;检查仪表;停熄发动机严格按照规范步骤做好起步前的准备工作3、操纵装置的规范操作方法转向盘、变速器操纵杆、驻车制动装置、离合器踏板、制动踏板、加速踏板...

1、当您付费下载文档后,您只拥有了使用权限,并不意味着购买了版权,文档只能用于自身使用,不得用于其他商业用途(如 [转卖]进行直接盈利或[编辑后售卖]进行间接盈利)。
2、本站所有内容均由合作方或网友上传,本站不对文档的完整性、权威性及其观点立场正确性做任何保证或承诺!文档内容仅供研究参考,付费前请自行鉴别。
3、如文档内容存在违规,或者侵犯商业秘密、侵犯著作权等,请点击“违规举报”。

碎片内容

驾校机动车驾驶培训教学计划

您可能关注的文档

确认删除?
VIP
微信客服
  • 扫码咨询
会员Q群
  • 会员专属群点击这里加入QQ群
客服邮箱
回到顶部