电脑桌面
添加小米粒文库到电脑桌面
安装后可以在桌面快捷访问

高考语文二轮复习现代文阅读作业浙江专用VIP免费

高考语文二轮复习现代文阅读作业浙江专用_第1页
1/6
高考语文二轮复习现代文阅读作业浙江专用_第2页
2/6
高考语文二轮复习现代文阅读作业浙江专用_第3页
3/6
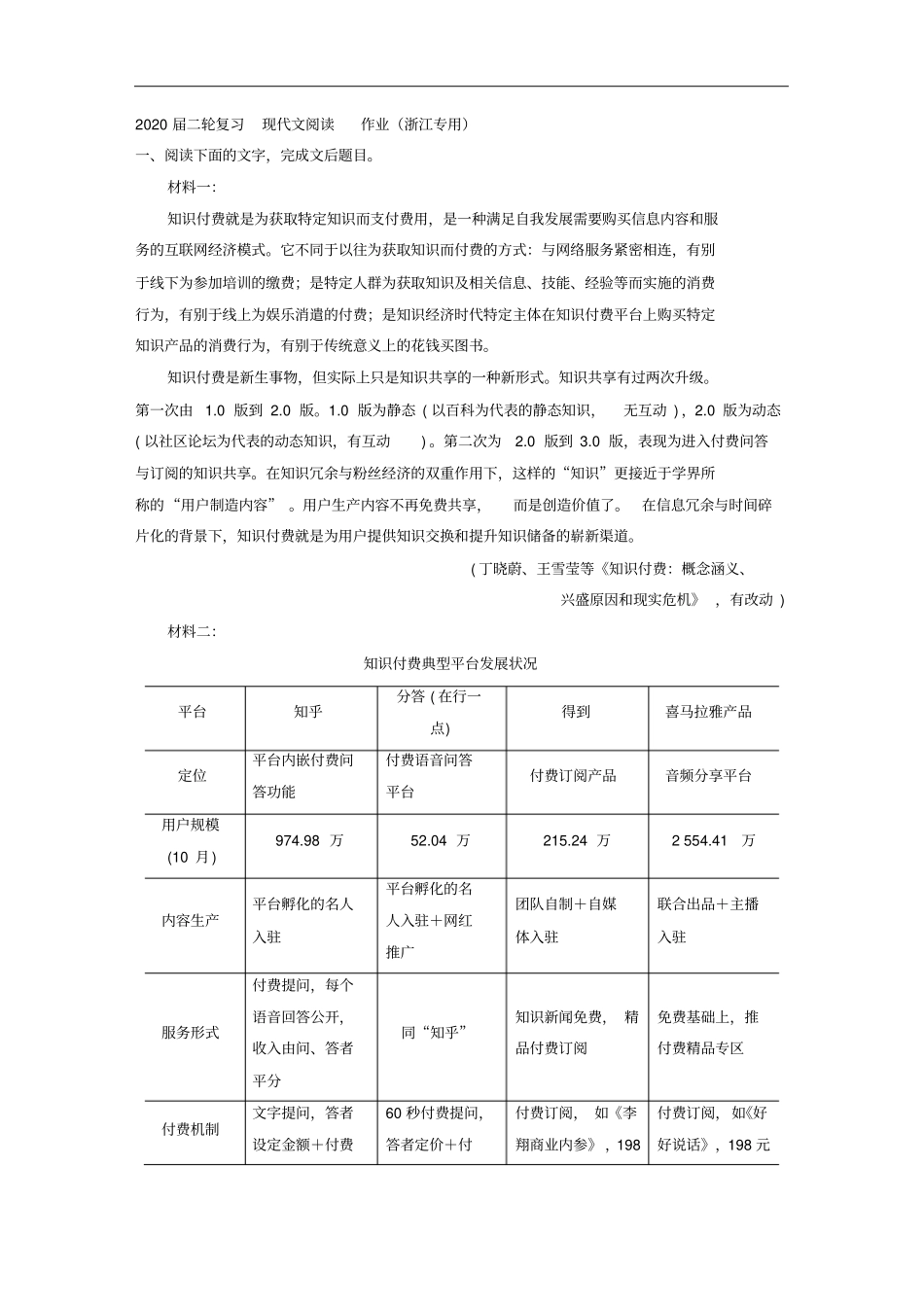
2020届二轮复习现代文阅读作业(浙江专用)一、阅读下面的文字,完成文后题目。材料一:知识付费就是为获取特定知识而支付费用,是一种满足自我发展需要购买信息内容和服务的互联网经济模式。它不同于以往为获取知识而付费的方式:与网络服务紧密相连,有别于线下为参加培训的缴费;是特定人群为获取知识及相关信息、技能、经验等而实施的消费行为,有别于线上为娱乐消遣的付费;是知识经济时代特定主体在知识付费平台上购买特定知识产品的消费行为,有别于传统意义上的花钱买图书。知识付费是新生事物,但实际上只是知识共享的一种新形式。知识共享有过两次升级。第一次由1.0版到2.0版。1.0版为静态(以百科为代表的静态知识,无互动),2.0版为动态(以社区论坛为代表的动态知识,有互动)。第二次为2.0版到3.0版,表现为进入付费问答与订阅的知识共享。在知识冗余与粉丝经济的双重作用下,这样的“知识”更接近于学界所称的“用户制造内容”。用户生产内容不再免费共享,而是创造价值了。在信息冗余与时间碎片化的背景下,知识付费就是为用户提供知识交换和提升知识储备的崭新渠道。(丁晓蔚、王雪莹等《知识付费:概念涵义、兴盛原因和现实危机》,有改动)材料二:知识付费典型平台发展状况平台知乎分答(在行一点)得到喜马拉雅产品定位平台内嵌付费问答功能付费语音问答平台付费订阅产品音频分享平台用户规模(10月)974.98万52.04万215.24万2554.41万内容生产平台孵化的名人入驻平台孵化的名人入驻+网红推广团队自制+自媒体入驻联合出品+主播入驻服务形式付费提问,每个语音回答公开,收入由问、答者平分同“知乎”知识新闻免费,精品付费订阅免费基础上,推付费精品专区付费机制文字提问,答者设定金额+付费60秒付费提问,答者定价+付付费订阅,如《李翔商业内参》,198付费订阅,如《好好说话》,198元转载费偷听元/年/年付费数量20个热门分类,累计600余位优秀答主最受欢迎答主TOP100,累计答题7万个付费精选、电子书、音频及系列,15位大咖入驻专栏订阅16个付费精品分类,累计大咖850位付费规模(畅销案例)李开复的关注者达90万,18个公开问答,收入超万元王思聪收听者超12万,32个公开问答,收入达25万专栏《罗辑思维》付费用户8万,营收超1592万元音频课程《好好说话》付费用户10万,营收超1980万元(王传珍《知识付费奇点与未来》,2017年1—2期《互联网经济》,有改动)材料三:去年大学毕业后,姜女士一直准备着公务员考试。目前,网络上有许多和考试相关的付费学习平台,姜女士购买过不同平台的公务员备考网课。“我认为这个钱是需要投入的。一方面,网络授课形式方便,只要有手机或电脑就可以学习,如果错过直播,还可以看回放;另一方面,网课比一两万元高价的备考面授班,便宜多了。”姜女士说。大部分付费课程背后,有一个诸如教室一样的社区,报名后就可以在里面交流,也有老师在线答疑、布置作业等,就像上学时在学校的学习状态。像姜女士一样愿意在互联网上知识付费的人不在少数,因为付费知识省去了东寻西找的时间。市民林先生是一名室内设计师,平常会付费看一些优秀的设计作品,以了解先进的设计理念,“知识付费是以学习为主,如果你抱着猎奇的心态去提问或者去看答案,这本身就不存在知识一说”。林先生身边也有不少人爱看《月薪3000和月薪3万元的区别》《毕业一年如何赚到20万》一类文章,他说:“如果说你想通过一篇文章就能提升自己能力、开阔眼界,这本身就是不现实的。”(2018年4月25日《宁波日报》,有改动)材料四:知识付费在发展过程中面临着危机。据“企鹅智酷”对1736名网友进行的在线调查,有过为知识付费行为的网民满意度为38%。对消费者来说,知识付费的内在驱动力是投入较低的时间成本,获取自己所短缺的专业知识,但不少人的体验是由知识短缺造成的焦虑并不能彻底消除。同时,一部分消费者的浮躁心理和急功近利在知识付费中也得到了比较充分的显现。据统计,他们“对短视频的耐心已经下降到57秒”。在知识付费兴盛之前,消费者就有为娱乐付费的做法。由为娱乐付费到为知识付费是一种进步:知识进一步体现出其无可否定的价值;知识产品及其价...

1、当您付费下载文档后,您只拥有了使用权限,并不意味着购买了版权,文档只能用于自身使用,不得用于其他商业用途(如 [转卖]进行直接盈利或[编辑后售卖]进行间接盈利)。
2、本站所有内容均由合作方或网友上传,本站不对文档的完整性、权威性及其观点立场正确性做任何保证或承诺!文档内容仅供研究参考,付费前请自行鉴别。
3、如文档内容存在违规,或者侵犯商业秘密、侵犯著作权等,请点击“违规举报”。

碎片内容

高考语文二轮复习现代文阅读作业浙江专用

爱的疯狂+ 关注
实名认证
内容提供者

该用户很懒,什么也没介绍

确认删除?
VIP
微信客服
  • 扫码咨询
会员Q群
  • 会员专属群点击这里加入QQ群
客服邮箱
回到顶部