电脑桌面
添加小米粒文库到电脑桌面
安装后可以在桌面快捷访问

五年级数学多边形的面积VIP免费

五年级数学多边形的面积_第1页
1/5
五年级数学多边形的面积_第2页
2/5
五年级数学多边形的面积_第3页
3/5
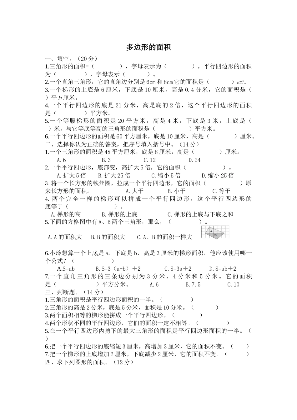
多边形的面积一、填空。(20分)1.三角形的面积=(),字母表示为(),平行四边形的面积为(),字母表示()。2.一个直角三角形,它的直角边分别是6cm和8cm它的面积是()c㎡。3.一个梯形的上底是6厘米,下底是10厘米,高是0.4分米,它的面积是()平方厘米。4.一个平行四边形的底是21分米,高是底的2倍,这个平行四边形的面积是()平方米。5.一个等腰梯形的面积是20平方米,高是4米,下底是3米,上底是()米。与它等底等高的三角形的面积是()平方米。6.一个平行四边形的面积是60平方厘米,底是10厘米,高是()厘米。二、选择你认为正确的答案,把序号填入括号中。(14分)1.一个三角形的面积是48平方厘米,底是8厘米,高是()厘米。A.6B.3C.12D.242.一个平行四边形,底部变,高扩大5倍,它的面积()。A.扩大5倍B.扩大25倍C.缩小5倍D.缩小25倍3.将一个长方形的铁丝圈,拉成一个平行四边形,它的面积()原来长方形的面积。A.大于B.小于C.等于4.两个完全一样的梯形可以拼成一个平行四边形,这个平行四边形的底等于()。A.梯形的高B.梯形的上底C.梯形的上底与下底之和5.下面的方格图中有A、B两个三角形,那么,()。A.A的面积大B.B的面积大C.A、B的面积一样大6.小玲想算一个上底是a,下底是b,高是3厘米的梯形面积,他应该使用哪一个公式?()A.S=abB.S=3(a+b)÷2C.S=3a÷2D.S=ab÷27.一个直角三角形的三条边分别为3分米、4分米和5分米。它的面积是()平方分米。A.6B.7.5C.10三、判断题。(14分)1.三角形的面积是平行四边形面积的一半。()2.三角形的高是2分米,底是5分米,面积是10分米。()3.两个面积相等的梯形能拼成一个平行四边形。()4.两个形状不同的平行四边形,它们的面积一定不相等。()5.在一个平行四边形内剪下的最大三角形的面积是平行四边形面积的一半。()6.把一个平行四边形的底缩短3厘米,高增加3厘米,它的面积不变。()7.把一个梯形的上底增加2厘米,下底减少2厘米,它的面积不变。()四、求下列图形的面积。(12分)五、解决问题。(40分)1.在公路中间有一块三角形的草坪(如下图),1平方米草坪的价格是12元,种这块草坪需要多少钱?(4分)2.一张长方形红纸,边长是66厘米,可用它做成底是33厘米,高是22厘米的三角形小红旗,最多可以做多少面?(4分)3.一个自选商场门口的装饰牌是等腰梯形。它的上底是16米,下底是22米,高是3米。刷这块装饰牌(每平方米需要用油漆1千克),50千克油漆够不够?(6分)4.有一个停车场原来的形状是梯形,为了扩大停车的面积,将它扩建为一个长方形的停车场(如下图)。扩建后面积增加了多少平方米?(6分)5.下图中正方形的周长是32厘米。(6分)6.下图中梯形的面积是360平方厘米。图形甲比乙少多少平方厘米?(8分)10上图中直角梯形的面积是多少平方厘米?(6分)练习:一、填空。(18分)1、一个平行四边形的底是12厘米,高是8厘米,这个平行四边形的面积是()平方厘米,与它等底等高的三角形的面积是()平方厘米。2、有一块上底是7厘米,下底是12厘米,高是8厘米的梯形纸片,现在要把这张纸的一面涂上红色,涂色部分的面积是()平方厘米。3、把一个平行四边形的底扩大到原来的3倍,高不变,得到的平行四边形的面积是原来的()倍。B.2.4dm2=()cm2350dm2=()m24、一个三角形的面积是24dm2,底是8dm它的高是(),一个平行四边形的面积和底都与这个三角形相等,这个平行四边形的高是()。5、一张三角形纸片,底是9cm,底是高的1.5倍,这张三角形纸片的面积是()。二、判断。(错的打“×”,对的打“√”)(10分)1、两个面积相等的三角形可以拼成一个平行四边形。()2、直角三角形只有一条高。()3、把一个平行四边形框架拉成一个长方形框架,面积会变大。()4、面积相等的两个平行四边形,它的底和高一定都相等.()5、平行四边形的面积是梯形面积的2倍。()三、选择正确答案的序号填在括号里。(10分)1、右图中的阴影部分面积之和与空白部分的面积相比,()。C.阴影部分面积之和大B.空白部分的面积大C.一样大2、一个梯形的上底与下底的总和是12dm,高是5dm,它的面积是()dm2.D.A...

1、当您付费下载文档后,您只拥有了使用权限,并不意味着购买了版权,文档只能用于自身使用,不得用于其他商业用途(如 [转卖]进行直接盈利或[编辑后售卖]进行间接盈利)。
2、本站所有内容均由合作方或网友上传,本站不对文档的完整性、权威性及其观点立场正确性做任何保证或承诺!文档内容仅供研究参考,付费前请自行鉴别。
3、如文档内容存在违规,或者侵犯商业秘密、侵犯著作权等,请点击“违规举报”。

碎片内容

五年级数学多边形的面积

确认删除?
VIP
微信客服
  • 扫码咨询
会员Q群
  • 会员专属群点击这里加入QQ群
客服邮箱
回到顶部