电脑桌面
添加小米粒文库到电脑桌面
安装后可以在桌面快捷访问

人工及材料用量算法VIP免费

人工及材料用量算法_第1页
1/8
人工及材料用量算法_第2页
2/8
人工及材料用量算法_第3页
3/8
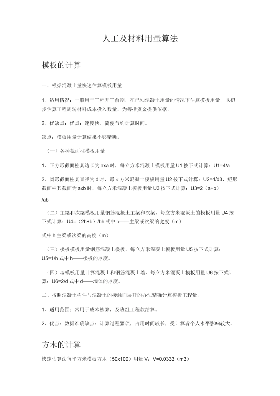
人工及材料用量算法模板的计算一、根据混凝土量快速估算模板用量1、适用情况:一般用于工程开工前期,在已知混凝土用量的情况下估算模板用量,以初步估算工程周转材料成本投入数量,为筹措资金提供依据。2、优缺点:优点:速度快,简便节约计算时间。缺点:模板用量计算结果不够精确。(一)各种截面柱模板用量1、正方形截面柱其边长为axa时,每立方米混凝土模板用量U1按下式计算:U1=4/a2、圆形截面柱其直径为d时,每立方米混凝土模板用量U2按下式计算:U2=4/d3、矩形截面柱其截面为axb时,每立方米混凝土模板用量U3按下式计算:U3=2(a+b)/ab(二)主梁和次梁模板用量钢筋混凝土主梁和次梁,每立方米混凝土的模板用量U4按下式计算:U4=(2h+b)/bh式中b——主梁或次梁的宽度(m)式中h主梁或次梁的高度(m)(三)楼板模板用量钢筋混凝土楼板,每立方米混凝土模板用量U5按下式计算:U5=1/h式中h——楼板的厚度。(四)墙模板用量计算混凝土和钢筋混凝土墙,每立方米混凝土模板用量U6按下式计算:U6=2/d式中d——墙体的厚度。二、按照混凝土构件与混凝土的接触面展开的办法精确计算模板工程量。1、适用范围:常用于成本核算,及班组工程款结算。2、优点:数据准确缺点:计算过程繁琐,占用时间较长,受计算者个人水平影响较大。方木的计算快速估算法每平方米模板方木(50x100)用量V:V=0.0333(m3)对拉螺栓长度计算4.5m以下墙体对拉螺栓长度计算4.5米以下高度墙体对拉螺栓长度计算:墙厚+2x18(模板厚)+2x95(方木厚)+2x51(水平钢管外径尺寸)+2x(50〜75)(钢管两边预留长度)4.5米以上高度墙体对拉螺栓长度计算:墙厚+2x18(模板厚)+2x95(方木厚)+2x51(水平钢管外径尺寸)+2x51(竖向钢管外径尺寸)+2x(50〜75)(钢管两边预留长度)对拉螺栓数量的计算1、墙体对拉螺栓a、止水型对拉螺栓个数=(墙体长度一对拉螺栓水平间距+1)x[(墙体高度-150)一对拉螺栓竖直间距+1]b、周转型对拉螺栓个数={(墙体长度一对拉螺栓水平间距+1)x[(墙体高度-150)一对拉螺栓竖直间距+1]}x1.05注:其中1.05为周转型对拉螺栓的损耗2、柱对拉螺栓柱对拉螺栓个数计算方法根据实际柱截面尺寸及施工方案进行计算钢管的计算柱模钢管用量的计算柱净高:基础顶面或楼面至上层梁底的高度柱箍间距:指同向相邻两排加固柱箍钢管组合中心距柱模加固杆长度=柱子截面尺寸(b或h)+2x模板厚度+2x方木高度+2x自由端长度(一般取200~500)柱模加固杆根数(b方向)=[(柱子净高-300)一柱箍间距+1]x4柱模加固杆根数(h方向)=[(柱子净高-300)一柱箍间距+1]x4柱子与结构脚手架连接钢管长度及数量柱模加固杆数量=柱模加固杆长度(b方向)x柱模加固杆根数+柱模加固杆长度(h方向)x柱模加固杆根数+柱子与结构脚手架连接钢管报工程量注意事项:1、分规格报量2、按钢管长度模数确定钢管长度规格普通高度墙体钢管用量计算墙体净高度:基础顶面或结构楼面到上层梁或板底的高度。普通高度墙体(4.5m以下)加固体系一般由模板、方木、水平方向钢管加固杆、山形卡、丝帽等组成,其模板侧压力传递顺序如下:模板-方木-水平方向加固钢管-山形卡f对拉螺栓。由于墙体高度不大(4.5m以下),一般方木间距取150~200,对拉螺栓间距3.0米以下高度取450x450,3米以上可适当加大至500~600.墙体水平加固杆长度=墙体中心长度+2个模板厚度+2个方木高度+2x钢管自由端长度(一般取200~500)。墙体水平加固杆根数=[(墙体净高度-300)4■对拉螺栓竖向间距+1]x4.墙体水平加固杆总量=墙体水平加固杆长度x墙体水平加固杆根数剪力墙端锁口杆长度=墙体厚度+2倍模板厚度+2倍方木高度+2倍自由端长度。剪力墙端锁口杆根数=剪力墙净高度4对拉螺栓竖向间距。剪力墙端锁口杆总量=剪力墙端锁口杆长度x根数墙体加固钢管的总量=水平向加固杆总量+剪力墙端锁口钢管总量。超高墙体加固钢管的计算超高墙体加固体系一般由模板、方木、水平方向钢管加固杆、竖直方向加固杆、山形卡、丝帽等组成,其模板侧压力传递顺序如下:模板—方木—水平方向加固钢管-竖起方向加固杆-山形卡-对拉螺栓。由于墙体高度较大(4.5m以上),一般方木间距取150,对拉螺栓...

1、当您付费下载文档后,您只拥有了使用权限,并不意味着购买了版权,文档只能用于自身使用,不得用于其他商业用途(如 [转卖]进行直接盈利或[编辑后售卖]进行间接盈利)。
2、本站所有内容均由合作方或网友上传,本站不对文档的完整性、权威性及其观点立场正确性做任何保证或承诺!文档内容仅供研究参考,付费前请自行鉴别。
3、如文档内容存在违规,或者侵犯商业秘密、侵犯著作权等,请点击“违规举报”。

碎片内容

人工及材料用量算法

wxg+ 关注
实名认证
内容提供者

该用户很懒,什么也没介绍

确认删除?
VIP
微信客服
  • 扫码咨询
会员Q群
  • 会员专属群点击这里加入QQ群
客服邮箱
回到顶部