电脑桌面
添加小米粒文库到电脑桌面
安装后可以在桌面快捷访问

第七章--施工环保措施计划VIP免费

第七章--施工环保措施计划_第1页
1/7
第七章--施工环保措施计划_第2页
2/7
第七章--施工环保措施计划_第3页
3/7
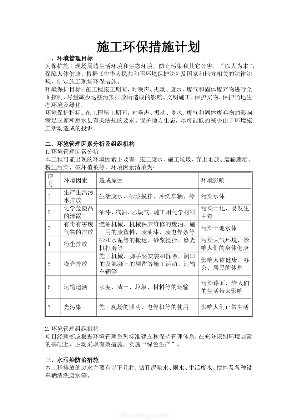
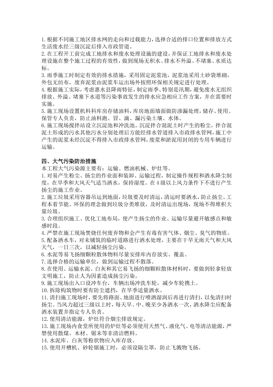
施工环保措施计划一、环境管理目标为保护施工现场周边生活环境和生态环境,防止污染和其它公害,“以人为本”,保障人体健康,根据《中华人民共和国环境保护法》及国家和地方相关的法律法规,制定施工现场环保措施。环境保护目标:在工程施工期间,对噪声、振动、废水、废气和固体废弃物进行全面控制,尽量减少这些污染排放所造成的影响。文明施工、保护文物、保护当地生态环境及绿化。环境保护指标:在工程施工期间,对噪声、振动、废水、废气和固体废弃物的影响满足国家和惠水县有关法规的要求。保护地方生态,尽可能低的减少由于环境施工活动造成的投诉。二、环境管理因素分析及组织机构1.环境管理因素分析本工程可能出现的环境因素主要有:施工废水、施工垃圾、弃土堆放、运输遗洒、粉尘污染、破坏植被等,环境因素清单为:序号环境因素造成原因环境影响1生产生活污水排放生活废水、砂浆搅拌、冲洗车辆、等污染水体2化学危险品的泄露油漆、汽油、乙炔气、施工用化学材料污染土地,易发生中毒3有毒有害废气物的排放燃油机械、机械保养维修的废油、施工用的废塑料、废油漆、废电焊条等污染土地水体4粉尘排放砂和水泥等的搬运、砂浆搅拌、磨光机打磨等污染大气环境,影响人们的身体健康5噪音排放施工机械、脚手架安装和拆除、洞口的及混凝土的剔凿等施工活动、运输车辆等影响人体健康、办公、居民的休息6运输遗洒水泥、渣土、垃圾、材料等的运输污染路面,给人们的生活带来影响7光污染施工现场的照明、电焊机等的使用影响人们正常生活2.环境管理组织机构项目经理部应根据环境管理系列标准建立和保持管理体系,在充分识别环境因素的基础上,主动采取有效措施,实施“绿色生产”。三、水污染防治措施本工程排放的废水主要有以下几种:钻孔泥浆水、雨水、生活废水、搅拌及各种设车辆清洗废水等。1.根据不同施工地区排水网的走向和过载能力,选择合适的排口位置和排放方式生活废水经三级沉淀后排入市政管道。2.在工程开工前完成工地排水和废水处理设施的建设,并保证工地排水和废水处理设施在整个施工过程的有效性,做到现场无积水、排水不外溢、不堵塞、水质达标。3.雨季施工时制定有效的排水措施,采用固定泥浆池,泥浆池采用土砂袋堆砌,外包无纺布,废弃泥浆由泥浆车运出场外按照环保相关规定进行处理。4.根据施工实际,考虑惠水县降雨特征,制定雨季、特别是汛期,避免废水无组织排放、外溢、堵塞下水道等污染事故发生的排水应急相应工作方案,并在需要时实施。5.施工现场设置机料科库房存储油料,库房地面墙面做防渗漏处理,储存、使用、保管专人负责,防止油料跑、冒、滴、漏污染土壤、水体。6.施工现场搅拌站设立沉淀池和冲洗池。沉淀拌合混泥土时产生的粉尘,拌合混泥土形成的污水其他污水分别处理后方能经排水管道排入市政排水管网,施工中产生的泥浆未经沉淀不得排入市政排水管网,废浆和淤泥用封闭的专用车辆进行运输。四、大气污染防治措施本工程大气污染源主要有:运输、燃油机械、炉灶等。1.对易产生粉尘、扬尘的作业面和装卸、运输过程,制定操作规程和洒水降尘制度,在旱季和大风天气适当洒水,保持湿度。在4级以上风力条件下不进行产生扬尘的施工作业。2.施工垃圾采用容器吊运到地面,垃圾要及时清运,清运时要洒水,防止扬尘。工程本着节能、环保的理念做到垃圾分类堆放,及时清运出现场,现场不得堆积大量垃圾。3.合理组织施工、优化工地布局,使产生扬尘的作业、运输尽量避开敏感点和敏感时段。4.严禁在施工现场焚烧任何废弃物和会产生有毒有害气体、烟尘、臭气的物质。5.配备洒水车,对未铺筑的临时道路进行洒水处理,主要在干旱无雨天气和大风天气,一日三次,以减轻扬尘污染。6.水泥等易飞扬细颗粒散体物料尽量安排库内存放实、覆盖。7.选择合格的运输单位,做到运输过程不散落。8.在使用、运输水泥、白灰和其它易飞扬的细颗粒散体材料时,要做到轻拿轻放文明施工,防止人为因素造成扬尘污染。9.施工现场出入口设冲车台,车辆出场冲洗车轮,减少车轮携土。10.拆除构筑物时要有防尘遮挡,在旱季适量洒水。11.清扫施工现场时,要先将路面、地面进行喷洒湿润后再...

1、当您付费下载文档后,您只拥有了使用权限,并不意味着购买了版权,文档只能用于自身使用,不得用于其他商业用途(如 [转卖]进行直接盈利或[编辑后售卖]进行间接盈利)。
2、本站所有内容均由合作方或网友上传,本站不对文档的完整性、权威性及其观点立场正确性做任何保证或承诺!文档内容仅供研究参考,付费前请自行鉴别。
3、如文档内容存在违规,或者侵犯商业秘密、侵犯著作权等,请点击“违规举报”。

碎片内容

第七章--施工环保措施计划

确认删除?
VIP
微信客服
  • 扫码咨询
会员Q群
  • 会员专属群点击这里加入QQ群
客服邮箱
回到顶部