电脑桌面
添加小米粒文库到电脑桌面
安装后可以在桌面快捷访问

一缩二乙二醇MSDS教学文案VIP免费

一缩二乙二醇MSDS教学文案_第1页
1/5
一缩二乙二醇MSDS教学文案_第2页
2/5
一缩二乙二醇MSDS教学文案_第3页
3/5
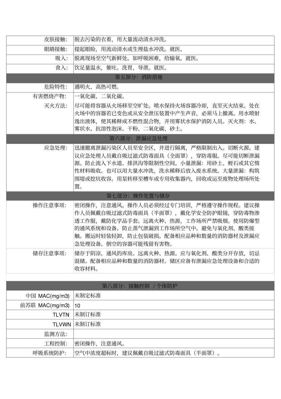
一缩二乙二醇MSDS二乙二醇安全技术说明书说明书目录第一部分化学品名称第九部分理化特性第二部分成分/组成信息第十部分稳定性和反应活性第三部分危险性概述第十一部分毒理学资料第四部分急救措施第十二部分生态学资料第五部分消防措施第十三部分废弃处置第六部分泄漏应急处理第十四部分运输信息第七部分操作处置与储存第十五部分法规信息第八部分接触控制/个体防护化学品中文名称:二乙二醇化学品俗名:二甘醇化学品英文名称:diethyleneglycol英文名称:diglycol技术说明书编码:1671CASNo.:111-46-6生产企业名称:地址:生效日期:第二部分:成分/组成信息有害物成分含量CASNo.二乙二醇111-46-6第三部分:危险性概述危险性类别:侵入途径:健康危害:未见本品引起职业中毒的报道。口服引起恶心、呕吐、腹痛、腹泻及肝、肾损害,可致死。尸检发现主要损害肾脏、肝脏。环境危害:燃爆危险:本品可燃。第四部分:急救措施皮肤接触:脱去污染的衣着,用大量流动清水冲洗。眼睛接触:提起眼睑,用流动清水或生理盐水冲洗。就医。吸入:脱离现场至空气新鲜处。如呼吸困难,给输氧。就医。食入:饮足量温水,催吐。洗胃,导泄。就医。第五部分:消防措施危险特性:遇明火、高热可燃。有害燃烧产物:一氧化碳、二氧化碳。灭火方法:尽可能将容器从火场移至空旷处。喷水保持火场容器冷却,直至灭火结束。处在火场中的容器若已变色或从安全泄压装置中产生声音,必须马上撤离。用水喷射逸出液体,使其稀释成不燃性混合物,并用雾状水保护消防人员。灭火剂:水、雾状水、抗溶性泡沫、干粉、二氧化碳、砂土。第六部分:泄漏应急处理应急处理:迅速撤离泄漏污染区人员至安全区,并进行隔离,严格限制出入。切断火源。建议应急处理人员戴自吸过滤式防毒面具(全面罩),穿防毒服。尽可能切断泄漏源。防止流入下水道、排洪沟等限制性空间。小量泄漏:用砂土、蛭石或其它惰性材料吸收。也可以用大量水冲洗,洗水稀释后放入废水系统。大量泄漏:构筑围堤或挖坑收容。用泵转移至槽车或专用收集器内,回收或运至废物处理场所处置。第七部分:操作处置与储存操作注意事项:密闭操作,注意通风。操作人员必须经过专门培训,严格遵守操作规程。建议操作人员佩戴自吸过滤式防毒面具(半面罩),戴化学安全防护眼镜,穿防毒物渗透工作服,戴防化学品手套。远离火种、热源,工作场所严禁吸烟。使用防爆型的通风系统和设备。防止蒸气泄漏到工作场所空气中。避免与氧化剂、酸类接触。搬运时轻装轻卸,防止包装破损。配备相应品种和数量的消防器材及泄漏应急处理设备。倒空的容器可能残留有害物。储存注意事项:储存于阴凉、通风的库房。远离火种、热源。应与氧化剂、酸类分开存放,切忌混储。配备相应品种和数量的消防器材。储区应备有泄漏应急处理设备和合适的收容材料。第八部分:接触控制/个体防护中国MAC(mg/m3):未制定标准前苏联MAC(mg/m3):10TLVTN:未制订标准TLVWN:未制订标准监测方法:工程控制:密闭操作,注意通风。呼吸系统防护:空气中浓度超标时,建议佩戴自吸过滤式防毒面具(半面罩)。眼睛防护:空气中浓度较高时,佩戴化学安全防护眼镜。身体防护:穿防毒物渗透工作服。手防护:戴防化学品手套。其他防护:工作现场严禁吸烟。避免长期反复接触。定期体检。保持良好的卫生习惯。第九部分:理化特性外观与性状:无色、无臭、开始味甜回味苦的粘稠液体,具有吸湿性。pH:熔点(℃):-8.0相对密度(水=1):1.12(20℃)沸点(℃):245.8相对蒸气密度(空气=1):3.66分子式:C4H10O3分子量:106.12主要成分:纯品饱和蒸气压(kPa):0.13(91.8℃)燃烧热(kJ/mol):无资料临界温度(℃):无资料临界压力(MPa):无资料辛醇/水分配系数的对数值:无资料闪点(℃):124爆炸上限%(V/V):无资料引燃温度(℃):228爆炸下限%(V/V):无资料溶解性:与水混溶,不溶于苯、甲苯、四氯化碳。主要用途:用作人造丝的软化剂和烟草的湿润剂,还是某些化工产品的中间体,也用作汽车发动机防冻剂、刹车油等。其它理化性质:第十部分:稳定性和反应活性稳定性:禁配物:强氧化剂、强酸。避免接触的条件:聚合危害:分解产物:第...

1、当您付费下载文档后,您只拥有了使用权限,并不意味着购买了版权,文档只能用于自身使用,不得用于其他商业用途(如 [转卖]进行直接盈利或[编辑后售卖]进行间接盈利)。
2、本站所有内容均由合作方或网友上传,本站不对文档的完整性、权威性及其观点立场正确性做任何保证或承诺!文档内容仅供研究参考,付费前请自行鉴别。
3、如文档内容存在违规,或者侵犯商业秘密、侵犯著作权等,请点击“违规举报”。

碎片内容

一缩二乙二醇MSDS教学文案

您可能关注的文档

确认删除?
VIP
微信客服
  • 扫码咨询
会员Q群
  • 会员专属群点击这里加入QQ群
客服邮箱
回到顶部