电脑桌面
添加小米粒文库到电脑桌面
安装后可以在桌面快捷访问

上海2016外地博士后迁沪落户VIP免费

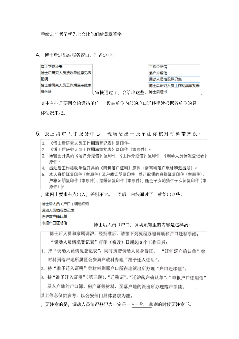
上海2016外地博士后迁沪落户_第1页
1/4
上海2016外地博士后迁沪落户_第2页
2/4
上海2016外地博士后迁沪落户_第3页
3/4
外地博士后迁沪落户之前想着来上海的话可能要落人才类集体户或者公共户之类的,就加入了本群想找些经验。后来入了单位的集体户,但还是把过程写一下,做个记录、纪念,或许也能帮到一些人。先描述下感受吧,从元旦后到五月,一直在断断续续地弄这个事情,就想早点弄完松口气。其实大体上落户是没什么大问题的,但是不知道会不会在哪一天看到个“某年某月开始实施某政策”,然后一堆斜出来的事儿,所以就想着快点搞定。可是,实际上,虽然每一个环节都把材料备得足足的,还是会一个地方跑N次,在反反复复的跑动中和持续这么长时间的拉锯中,当初想松的那口气已经被一点点地放掉了,以至于最后户口页到手的时候麻木无比,就想着“哦,拿到了,好吧,得上交单位了”,然后就交到单位了。以下就是过程了:1.找到工作,让接收单位给出或填写:,事业单位的话一定得写成同意接收为在编人员,一定是得写成在编、在编、在编,,到底是不是真在编是另一码事。2.博士后网上办公系统中把1中的那俩文件上传,有配偶子女随迁的要记得系统中的婚姻状态子女状态什么的别填错,其他的就按照系统中的要求该填就填该传就传。3.交设站单位博士后管理人员:,登记表3份,配偶身份证、户口本、结婚证,在此就只写配偶了,有随迁子女的就按博士后网上办公系统中的要求准备相关材料,设站单位审核通过了,就回给,这个表得领导签字,在办这些手续之前老早就先上交让他们给盖章签字。4.博士后进出站服务窗口,准备这些:,审核通过了,会给出这些:,其中有些是要回交给设站单位,设站单位内部的户口迁移手续根据各单位的具体情况来吧。5.去上海市人才服务中心,现场给出一张单让你核对材料带齐没:,跟网上要求有点出入,差别不大。一周后,审核通过了,就给出这些:,博士后人员(户口)调动须知里的内容是这样滴:。要注意的是,调动人员情况登记表一定是一人一张,拿到的时候要注意下。6.到要落户的××区公安分局取回一张,户籍民警会告诉要准备里面的哪些材料,因为有涂画,就不贴这张单子了。根据单子上准备这些材料,要落单位集体户口可以参考:。本人和配偶指的都要身份证、户籍证明(可以是户口页和户主页)、结婚证;要落户的集体户口户主页要加盖单位章;社保证明要加盖和劳动合同上一样的章,外地转进上海的话社保需要一段时间,就得各人操心单位或者派遣单位有没有给办好了,然后需要到社保中心自助机上打印。关于这个要不要盖章,一个户籍警一个说法,保险起见就先盖好。这些材料配偶都是要参照本人的一样准备的。前面这么多的铺垫就是为了这个。这个是要本人、配偶都要必须亲自到场的,因为有申请章签字还有承诺书签字。去之前先问问他们的系统是不是在维护之类的,确保一趟能搞定,大家都上班,假也不是那么好请的呢么。上海市人才服务中心和公安分局之间的办理好像也至少要等一周,记不太清这个时间了,反正要等一段时间,分局电脑系统里才会有你名字。7.拿着这些材料去博后户口所在的派出所迁户口,就是为了这东东了,。因为让人帮忙代办的,所以写了个委托书。8.在去派出所落户前,是要先到派出所拿到这些:是派出所要求的材料,是让去采集照片的,照片采集完后派出所那边立即就会有照片,就可以去办理落户了,所有落户人员都要亲自到场,拿到了:。交单位。顺带办个身份证,一个月后拿新证。连粘带写的,好像挺啰嗦,其实已经尽量云淡风轻了,个中滋味,,希望能帮到有需要的吧。所有材料原件、复印件都备好,尽量也都备成扫描件,因为同一个东西不知道哪个办理部门就需要了,备好扫描件自己打印就行了,免得还得再跑到出具的地方再讨要。

1、当您付费下载文档后,您只拥有了使用权限,并不意味着购买了版权,文档只能用于自身使用,不得用于其他商业用途(如 [转卖]进行直接盈利或[编辑后售卖]进行间接盈利)。
2、本站所有内容均由合作方或网友上传,本站不对文档的完整性、权威性及其观点立场正确性做任何保证或承诺!文档内容仅供研究参考,付费前请自行鉴别。
3、如文档内容存在违规,或者侵犯商业秘密、侵犯著作权等,请点击“违规举报”。

碎片内容

上海2016外地博士后迁沪落户

确认删除?
VIP
微信客服
  • 扫码咨询
会员Q群
  • 会员专属群点击这里加入QQ群
客服邮箱
回到顶部