电脑桌面
添加小米粒文库到电脑桌面
安装后可以在桌面快捷访问

石油产品检测题库VIP专享VIP免费

石油产品检测题库_第1页
1/21
石油产品检测题库_第2页
2/21
石油产品检测题库_第3页
3/21
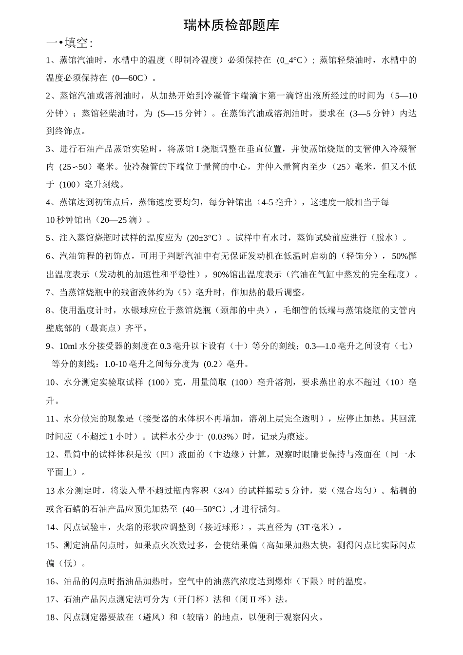
瑞林质检部题库一•填空:1、蒸馆汽油时,水槽中的温度(即制冷温度)必须保持在(0_4°C);蒸馆轻柴油时,水槽中的温度必须保持在(0—60C)。2、蒸馆汽油或溶剂油时,从加热开始到冷凝管卞端滴卞第一滴馆出液所经过的时间为(5—10分钟);蒸馆轻柴油时,为(5—15分钟)。在蒸饰汽油或溶剂油时,要求在(3—5分钟)内达到终饰点。3、进行石油产品蒸馆实验时,将蒸馆I烧瓶调整在垂直位置,并使蒸馆烧瓶的支管伸入冷凝管内(25〜50)亳米。使冷凝管的下端位于量筒的中心,并伸入量筒内至少(25)亳米,但又不低于(100)亳升刻线。4、蒸馆达到初饰点后,蒸饰速度要均匀,每分钟馆出(4-5亳升),这速度一般相当于每10秒钟馆出(20—25滴)。5、注入蒸馆烧瓶时试样的温度应为(20±3°C)。试样中有水时,蒸饰试验前应进行(脫水)。6、汽油饰程的初饰点,可用于判断汽油中有无保证发动机在低温时启动的(轻饰分),50%懈出温度表示(发动机的加速性和平稳性),90%馆出温度表示(汽油在气缸中蒸发的完全程度)。7、当蒸馆烧瓶中的残留液体约为(5)亳升时,作加热的最后调整。8、使用温度计时,水银球应位于蒸馆烧瓶(颈部的中央),毛细管的低端与蒸馆烧瓶的支管内壁底部的(最高点)齐平。9、10ml水分接受器的刻度在0.3亳升以卞设有(十)等分的刻线;0.3—1.0亳升之间设有(七)等分的刻线:1.0-10亳升之间每分度为(0.2)亳升。10、水分测定实验取试样(100)克,用量筒取(100)亳升溶剂,要求蒸出的水不超过(10)亳升。11、水分做完的现象是(接受器的水体枳不再增加,溶剂上层完全透明),应停止加热。其回流时间应(不超过1小时)。试样水分少于(0.03%)时,记录为痕迹。12、量筒中的试样体积是按(凹)液面的(卞边缘)计算,观察时眼睛要保持与液面在(同一水平面上)。13水分测定时,将装入量不超过瓶内容积(3/4)的试样摇动5分钟,要(混合均匀)。粘稠的或含石蜡的石油产品应预先加热至(40—50°C),才进行摇匀。14、闪点试验中,火焰的形状应调整到(接近球形),其直径为(3T亳米)。15、测定油品闪点时,如果点火次数过多,会使结果偏(高如果加热太快,测得闪点比实际闪点偏(低)。16、油品的闪点时指油品加热时,空气中的油蒸汽浓度达到爆炸(下限)时的温度。17、石油产品闪点测定法可分为(开门杯)法和(闭II杯)法。18、闪点测定器要放在(避风)和(较暗)的地点,以便利于观察闪火。19、试验闪点低于50°C的试样时,从试验开始到结束要不断地进行搅拌,并使试样温度每分钟升高(1)°C。20、试验闪点高于50°C的试样时,开始加热速度要均匀上升,并定期进行搅拌。到预计闪点前(40)°C时,调整加热速度,使在预计闪点前(20)°C时,升温速度能控制在每分钟升高2〜3°C,并还要不断进行搅拌。21、试样温度到达预计闪点前10°C时,对于闪点低于104°C的试样每经(1)°C进行点火试验;对于闪点高于104°C的试样每经(2)°C进行点火试验。22、试样在试验期间都要转动搅拌器进行搅拌;只有在(点火)时才停止搅拌。点火时,是火焰在(0.5)秒内降到杯上含蒸汽的空间,留在这一位置(1)秒立即迅速回在原位。如果看不到闪火,就继续搅拌试样,按要求重复进行点火试验。23、在试样液面上方最初出现(蓝色火焰)时,立即从温度计读出温度作为闪点的测定结果。24、闪点、燃点、自燃点都是衡量油品在储存、运输、保管及使用过程中(安全程度)的指标。25、从油品闪点可鉴定油品(发生火灾)的危险性。26、从油品闪点可判断其(饰分)组成的轻重。27、油品闪点在(45)°C以上叫做可燃体。28、油品越轻,其闪点和燃点越(低),其自燃点越高,而其火灾危险性越(大)。29、测定油品凝点时,如果冷却速度太快,可能会导致结果偏(低)。30、石油产品凝点测定方法是将试样装在规定的试管中,并冷却到预期的温度时,将试管倾斜(45)°C经过(1)分钟,观察液面是否移动。31、影响凝点的具体操作因数有:(预热温度)、(冷却速度)、(温度计位置)。32、测定凝点时,在试管中注入试样,使液面满到(坏形标线处),用软木塞将温度计固定在试管中央,使水银柱距...

1、当您付费下载文档后,您只拥有了使用权限,并不意味着购买了版权,文档只能用于自身使用,不得用于其他商业用途(如 [转卖]进行直接盈利或[编辑后售卖]进行间接盈利)。
2、本站所有内容均由合作方或网友上传,本站不对文档的完整性、权威性及其观点立场正确性做任何保证或承诺!文档内容仅供研究参考,付费前请自行鉴别。
3、如文档内容存在违规,或者侵犯商业秘密、侵犯著作权等,请点击“违规举报”。

碎片内容

石油产品检测题库

确认删除?
VIP
微信客服
  • 扫码咨询
会员Q群
  • 会员专属群点击这里加入QQ群
客服邮箱
回到顶部