电脑桌面
添加小米粒文库到电脑桌面
安装后可以在桌面快捷访问

中原地产薪酬体系VIP免费

中原地产薪酬体系_第1页
1/20
中原地产薪酬体系_第2页
2/20
中原地产薪酬体系_第3页
3/20
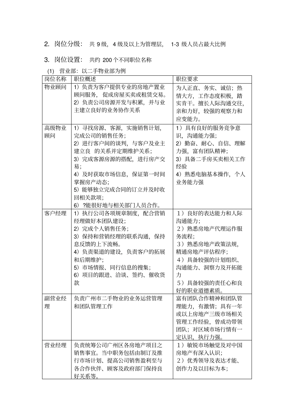
广东中原地产代理有限公司薪酬体系设计报告05人力资源管理班第四组CASHCreativity-Activity-Sociability-Humanresource组长:廖姗副组长:黄键华组员:尹倩婷冯小英陈嘉琦许贺蟾谢晓璐王蕊邓海波汤远聪一、薪酬设计内部环境分析广东中原地产代理有限公司GuangdongCentalinePropertyLimited?Copyright成立于1994年9月,隶属于中原(中国)物业顾问有限公司,乃香港中原集团全资子公司。主要代理一、二手房地产买卖及租赁业务,兼房地产研究分析、项目策划推广等.(一)企业文化:1.核心理念:(1)管理:推崇“无为而治”的管理模式,下放权力。“无为而非无作为”,提倡管理“不妄为”,期望每一位员工拥有自己的创新自由空间,重视员工的积极性与创造性,广开言路。期望以管理层不妄为,为员工创造大有为的、开明、宽松的、本土化、因地制宜的环境,以“无为管理,有为行事”的精神迈向大治的最高境界。(2)营运:在市场规则下,寻找顺应自然发展的道路。相信“交易创造价值”,努力促成每一单交易,要成为市场的领导者,让自己在任何环境下能够保持适者生存。(3)人力:认为回报来自于自身的奋斗,用人唯贤,重视能力,不认为学历与资历代表一切(不论资排辈),竭力为每一位贤者创造发展空间、提供平台做自己的事业,达到双赢。2.薪酬哲学/组织对待薪酬的理念:(1)报酬与个人贡献挂钩;员工的收入来自员工的奋斗,合理分配利益,让每位员工的付出得到最合理的回报。(2)与员工分享利润。(3)推崇团队精神,更重视个人价值;薪酬设置能鼓励良性竞争。另外,通过相互分享传授经验、有机团队合作提供一条龙跟进服务等形式来减少个人间的冲突。(二)企业组织结构董事总经理(总经理办公官方组织非官方组织秘书会:精英会:狮会鹰会(三)经营状况1.战略远景:逐鹿中原,始终做房地产服务领域的领跑者,通过行业洗牌,优胜劣汰,抛离选手。立志让中原的服务走近每个人,让中原的生命力不息。2.发展阶段:目前处于高速发展阶段。2007年上半年分行数量增加四成,预期今年达到200间。3.经济效益(薪酬支付能力)“大踏步前进”06年营业额1.9亿07年上半年分行业绩比去年同期增长近五成,经营利润超过06年全年水平07年预期收益3.8亿以上,翻一倍(四)员工情况1.总人数:2200其中营业部一手200人,营业部二手1900人,非营业部(后勤)100人2.男女比例:接近1:1,营业部男稍多,非营业部女稍多3.特点:(1)年轻化:平均年龄约25,“80后”多(2)学历不高:大专到本科为主,其中销售人员学历相对更低,但招聘时被放宽。(3)广州人/广东人占多,但现在招聘逐步向省外人才扩张。4.流动率新入职率及再入职率高,每周入职约70人。离职率高开低走:纯新入职在试用期的离职率达40%,但离职原因经调查主要与员工个人相关,如不适应销售行业的要求。过试用期后的离职率低且稳定。(五)岗位说明1.工作时间:9:30am-12:30am1:30pm-6:00pm非营业部(后勤)人力资源部、培训部、行政部、财务部、法律部、研究部、市场部、企业文化部、企业传媒部、资讯科技部/IT部营业部一手项目部二手物业部2.岗位分级:共9级,4级及以上为管理层,1-3级人员占最大比例3.岗位设置:共约200个不同职位名称(1)营业部:以二手物业部为例岗位名称职位概述职位要求物业顾问1)负责为客户提供专业的房地产置业顾问服务,促成房屋买卖或租赁交易。2)负责公司房源开发与积累,并与业主建立良好的业务协作关系为人正直、务实、诚信;热情大方,工作态度积极,踏实肯干。擅长人际沟通交往,亲和力好,较强的观察力和应变能力。高级物业顾问1)寻找房源、客源,实施销售计划,完成公司的销售任务;2)进行客户间的谈判,与客户及业主建立良的关系并定期维护关系;3)完成客源房源的搭配,进行房产交易;4)及时获取市场信息,保证第一时间掌握房产动态;5)能够独立完成合同的订立并及时收回相关款项;6)?能很好地与相关部门人员合作。1)具有良好的服务竞争意识,沟通能力强;2)勤奋、耐心、自信、理解力强,富有团队精神;3)具备二手房买卖相关工作经验4)熟悉电脑基本操作,个人业务能力强客户经理1)执行...

1、当您付费下载文档后,您只拥有了使用权限,并不意味着购买了版权,文档只能用于自身使用,不得用于其他商业用途(如 [转卖]进行直接盈利或[编辑后售卖]进行间接盈利)。
2、本站所有内容均由合作方或网友上传,本站不对文档的完整性、权威性及其观点立场正确性做任何保证或承诺!文档内容仅供研究参考,付费前请自行鉴别。
3、如文档内容存在违规,或者侵犯商业秘密、侵犯著作权等,请点击“违规举报”。

碎片内容

中原地产薪酬体系

您可能关注的文档

确认删除?
VIP
微信客服
  • 扫码咨询
会员Q群
  • 会员专属群点击这里加入QQ群
客服邮箱
回到顶部