电脑桌面
添加小米粒文库到电脑桌面
安装后可以在桌面快捷访问

便利店报损流程VIP免费

便利店报损流程_第1页
1/5
便利店报损流程_第2页
2/5
便利店报损流程_第3页
3/5
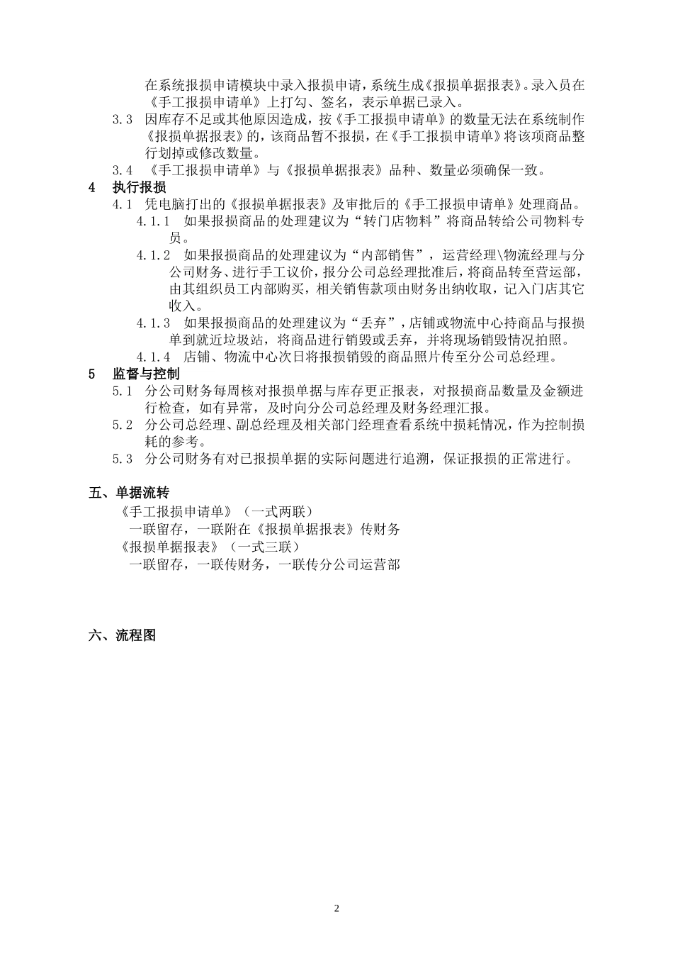
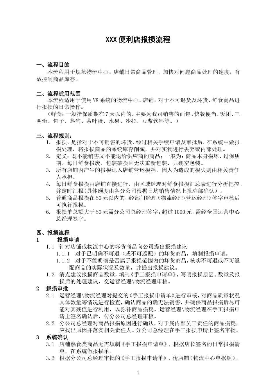
XXX便利店报损流程一、流程目的本流程用于规范物流中心、店铺日常商品管理,加快对问题商品处理的速度,有效控制商品库存。二、流程适用范围本流程适用于使用V8系统的物流中心、店铺,对于不可退货及坏货、鲜食商品进行报损的日常操作。(鲜食:一般指保质期在7天以内的,主要为我司销售的面包、快餐便当、饭团、三明治、包子、热狗、茶叶蛋、水果、沙拉、豆浆饮料等。)三、流程规则:1.报损,是指对于不可销售的坏货,经过相关手续申请及审批后,在系统中做报损处理,将报损商品的系统库存削减,并对实物进行丢弃或内部处理。2.定义:既不能销售又不能退给供应商的商品;一般为:商品本身损坏、过保质期、每日鲜食报废、包装破损且无法重新包装、只剩空包装。3.所有店铺内产生的报损记入店铺营运损耗,因人为造成的损失则由相关责任人承担。4.每日鲜食报损由店铺直接进行,由区域经理对鲜食报损汇总表进行分析把控,并定时汇报(具体额度由各分公司根据日均销售情况上报总部确认)。5.普通商品报损在50元以内的,经部门经理(物流经理\营运经理)签字审核后可执行报损。6.报损单总额大于50元需分公司总经理签字;超过1000元,需经全国运营中心总经理签字。四、报损流程1报损申请1.1针对店铺或物流中心的坏货商品向公司提出报损建议1.1.1对于已明确不可退(或不可返配)的坏货商品,填制报损申请。1.1.2对于不能明确是否属于报损范围内的坏货商品,核实不可退或不可返配商品的实际状况及数量,并提出报损建议。1.2清点建议报损商品数量,填制《手工报损申请单》,写明报损原因、数量及报损后的处理建议,交运营经理\物流经理审核。2报损审批2.1运营经理\物流经理对提交的《手工报损申请单》进行审核,对商品质量状况具体数量等情况进行检查,确认商品的确无法销售,并确保商品报损后尽可能对其残值进行利用,以弥补商品损耗。运营经理\物流经理在手工报损申请上签名确认后,传分公司总经理审核。2.2分公司总经理对商品报损原因进行确认,对于属内部员工责任的商品损耗,应找出原因并落实相关责任人。分公司总经理在手工报损申请上签名审批。3系统确认3.1店铺熟食类商品无需填制《手工报损申请单》,根据店长签名的日常报损清单,在系统做报损单。3.2根据分公司总经理审批的《手工报损申请单》,传店铺(物流中心单据组)。1在系统报损申请模块中录入报损申请,系统生成《报损单据报表》。录入员在《手工报损申请单》上打勾、签名,表示单据已录入。3.3因库存不足或其他原因造成,按《手工报损申请单》的数量无法在系统制作《报损单据报表》的,该商品暂不报损,在《手工报损申请单》将该项商品整行划掉或修改数量。3.4《手工报损申请单》与《报损单据报表》品种、数量必须确保一致。4执行报损4.1凭电脑打出的《报损单据报表》及审批后的《手工报损申请单》处理商品。4.1.1如果报损商品的处理建议为“转门店物料”将商品转给公司物料专员。4.1.2如果报损商品的处理建议为“内部销售”,运营经理\物流经理与分公司财务、进行手工议价,报分公司总经理批准后,将商品转至营运部,由其组织员工内部购买,相关销售款项由财务出纳收取,记入门店其它收入。4.1.3如果报损商品的处理建议为“丢弃”,店铺或物流中心持商品与报损单到就近垃圾站,将商品进行销毁或丢弃,并将现场销毁情况拍照。4.1.4店铺、物流中心次日将报损销毁的商品照片传至分公司总经理。5监督与控制5.1分公司财务每周核对报损单据与库存更正报表,对报损商品数量及金额进行检查,如有异常,及时向分公司总经理及财务经理汇报。5.2分公司总经理、副总经理及相关部门经理查看系统中损耗情况,作为控制损耗的参考。5.3分公司财务有对已报损单据的实际问题进行追溯,保证报损的正常进行。五、单据流转《手工报损申请单》(一式两联)一联留存,一联附在《报损单据报表》传财务《报损单据报表》(一式三联)一联留存,一联传财务,一联传分公司运营部六、流程图234七、相关单据5

1、当您付费下载文档后,您只拥有了使用权限,并不意味着购买了版权,文档只能用于自身使用,不得用于其他商业用途(如 [转卖]进行直接盈利或[编辑后售卖]进行间接盈利)。
2、本站所有内容均由合作方或网友上传,本站不对文档的完整性、权威性及其观点立场正确性做任何保证或承诺!文档内容仅供研究参考,付费前请自行鉴别。
3、如文档内容存在违规,或者侵犯商业秘密、侵犯著作权等,请点击“违规举报”。

碎片内容

便利店报损流程

您可能关注的文档

确认删除?
VIP
微信客服
  • 扫码咨询
会员Q群
  • 会员专属群点击这里加入QQ群
客服邮箱
回到顶部