电脑桌面
添加小米粒文库到电脑桌面
安装后可以在桌面快捷访问

保温外墙涂料技术交底VIP免费

保温外墙涂料技术交底_第1页
1/6
保温外墙涂料技术交底_第2页
2/6
保温外墙涂料技术交底_第3页
3/6
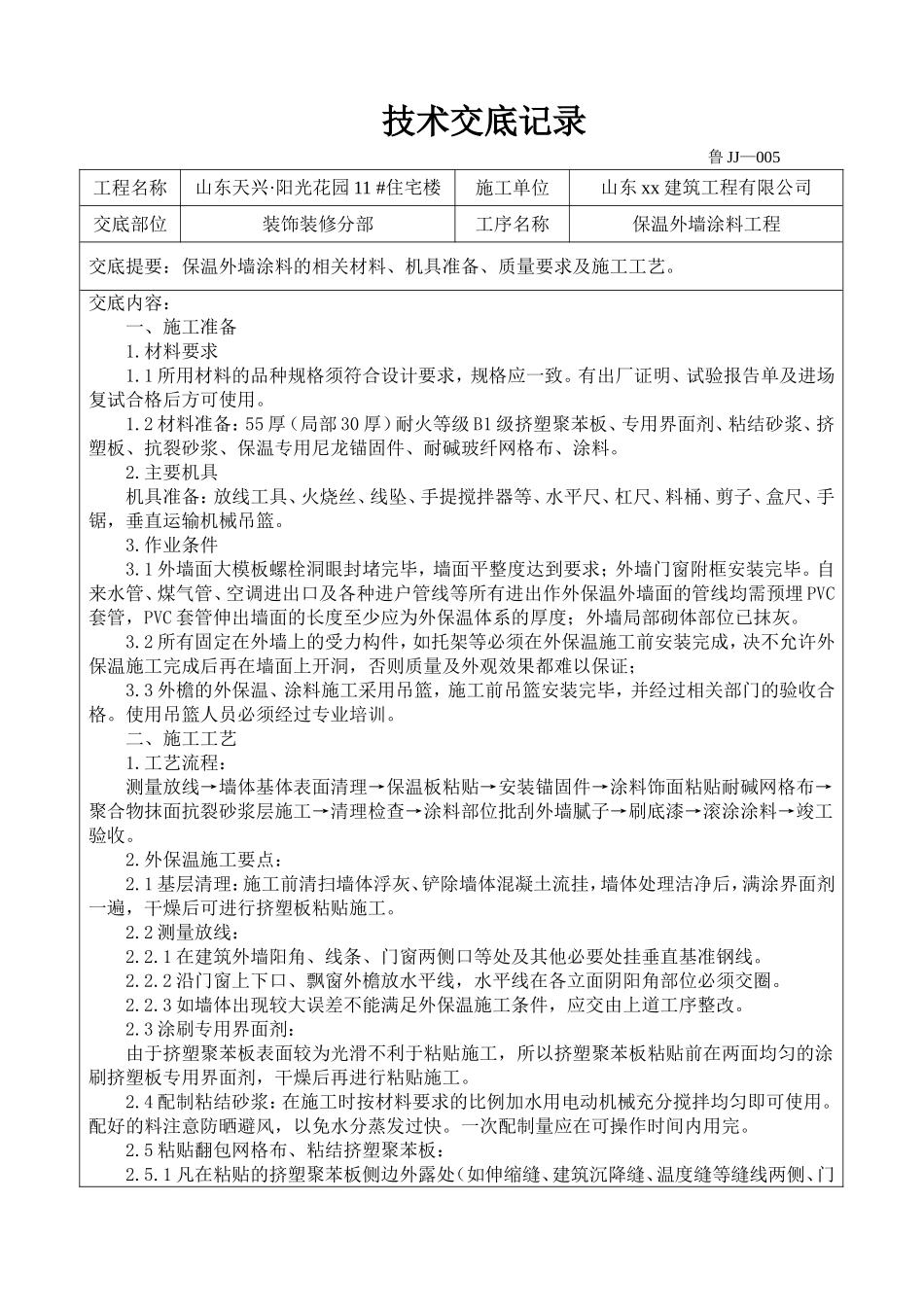
技术交底记录鲁JJ—005工程名称山东天兴·阳光花园11#住宅楼施工单位山东xx建筑工程有限公司交底部位装饰装修分部工序名称保温外墙涂料工程交底提要:保温外墙涂料的相关材料、机具准备、质量要求及施工工艺。交底内容:一、施工准备1.材料要求1.1所用材料的品种规格须符合设计要求,规格应一致。有出厂证明、试验报告单及进场复试合格后方可使用。1.2材料准备:55厚(局部30厚)耐火等级B1级挤塑聚苯板、专用界面剂、粘结砂浆、挤塑板、抗裂砂浆、保温专用尼龙锚固件、耐碱玻纤网格布、涂料。2.主要机具机具准备:放线工具、火烧丝、线坠、手提搅拌器等、水平尺、杠尺、料桶、剪子、盒尺、手锯,垂直运输机械吊篮。3.作业条件3.1外墙面大模板螺栓洞眼封堵完毕,墙面平整度达到要求;外墙门窗附框安装完毕。自来水管、煤气管、空调进出口及各种进户管线等所有进出作外保温外墙面的管线均需预埋PVC套管,PVC套管伸出墙面的长度至少应为外保温体系的厚度;外墙局部砌体部位已抹灰。3.2所有固定在外墙上的受力构件,如托架等必须在外保温施工前安装完成,决不允许外保温施工完成后再在墙面上开洞,否则质量及外观效果都难以保证;3.3外檐的外保温、涂料施工采用吊篮,施工前吊篮安装完毕,并经过相关部门的验收合格。使用吊篮人员必须经过专业培训。二、施工工艺1.工艺流程:测量放线→墙体基体表面清理→保温板粘贴→安装锚固件→涂料饰面粘贴耐碱网格布→聚合物抹面抗裂砂浆层施工→清理检查→涂料部位批刮外墙腻子→刷底漆→滚涂涂料→竣工验收。2.外保温施工要点:2.1基层清理:施工前清扫墙体浮灰、铲除墙体混凝土流挂,墙体处理洁净后,满涂界面剂一遍,干燥后可进行挤塑板粘贴施工。2.2测量放线:2.2.1在建筑外墙阳角、线条、门窗两侧口等处及其他必要处挂垂直基准钢线。2.2.2沿门窗上下口、飘窗外檐放水平线,水平线在各立面阴阳角部位必须交圈。2.2.3如墙体出现较大误差不能满足外保温施工条件,应交由上道工序整改。2.3涂刷专用界面剂:由于挤塑聚苯板表面较为光滑不利于粘贴施工,所以挤塑聚苯板粘贴前在两面均匀的涂刷挤塑板专用界面剂,干燥后再进行粘贴施工。2.4配制粘结砂浆:在施工时按材料要求的比例加水用电动机械充分搅拌均匀即可使用。配好的料注意防晒避风,以免水分蒸发过快。一次配制量应在可操作时间内用完。2.5粘贴翻包网格布、粘结挤塑聚苯板:2.5.1凡在粘贴的挤塑聚苯板侧边外露处(如伸缩缝、建筑沉降缝、温度缝等缝线两侧、门窗洞口处),都应做网格布翻包处理。2.5.2外保温用挤塑聚苯板标准尺寸为600mm×1200mm,外墙尺寸局部不规则,保温板可依据实际尺寸裁切,但切口必须与板面垂直。整块墙面的边角处、门窗洞口处,保温板最小尺寸不小于300mm。2.5.3挤塑板粘贴方法点框粘结法:适用于平整度在1.0cm/2.0m范围内的墙体表面,一般采用高密度点粘法,粘贴在聚苯板粘结面均匀分布8个粘接点,四周抹一圈砂浆,不抹死四边预留排气孔个一个,砂浆抹好可进行粘贴。不得在保温板侧面涂抹胶粘剂。粘结面积:面砖饰面的不小于60%,涂料饰面的不小于40%。2.5.4保温板粘贴排列方法粘贴时按照从下至上顺序排列,从首层正负零线部位水平线开始,按水平顺序,上下错缝粘贴,错开长度约为整板长度的二分之一,阴阳角部位保温板要错缝粘贴。正负零以下保温板在地面打散水前粘贴至散水下25~30mm,保温板粘结砂浆干燥后由结构施工队打入密封胶密封。挤塑聚苯板的拼缝不得正好留在门窗口的四角处,应以整块保温板在该处粘贴,粘贴前先在保温板上裁切出门窗开角。粘板应用专用工具轻柔、均匀挤压挤塑聚苯板,随时用2m靠尺和托线板检查平整度和垂直度(3mm/2.0m)。粘板时注意清除板边溢出的胶粘剂,使板与板之间无“碰头灰”。板缝拼严,缝宽超出2mm时用发泡胶填塞。完活后检查挤塑板粘贴平整度(3mm/2.0m),拼缝高差不大于1.5mm,否则应用砂纸或用打磨机具打磨平整。2.5.5门窗部位洞口保温施工2.5.5.1门窗部位保温施工前应安装门好附框,挤塑板与附框外侧边齐平,并与附框保持1cm间距。2.5.5.2门窗侧口保温板粘贴前要保证此部位已粘贴翻包网格布,在大墙面铺设网格布前,应...

1、当您付费下载文档后,您只拥有了使用权限,并不意味着购买了版权,文档只能用于自身使用,不得用于其他商业用途(如 [转卖]进行直接盈利或[编辑后售卖]进行间接盈利)。
2、本站所有内容均由合作方或网友上传,本站不对文档的完整性、权威性及其观点立场正确性做任何保证或承诺!文档内容仅供研究参考,付费前请自行鉴别。
3、如文档内容存在违规,或者侵犯商业秘密、侵犯著作权等,请点击“违规举报”。

碎片内容

保温外墙涂料技术交底

您可能关注的文档

确认删除?
VIP
微信客服
  • 扫码咨询
会员Q群
  • 会员专属群点击这里加入QQ群
客服邮箱
回到顶部