电脑桌面
添加小米粒文库到电脑桌面
安装后可以在桌面快捷访问

高中化学 第一章 第3节 第3课时 习题课课后作业 鲁科版必修2-鲁科版高一必修2化学试题VIP免费

高中化学 第一章 第3节 第3课时 习题课课后作业 鲁科版必修2-鲁科版高一必修2化学试题_第1页
1/7
高中化学 第一章 第3节 第3课时 习题课课后作业 鲁科版必修2-鲁科版高一必修2化学试题_第2页
2/7
高中化学 第一章 第3节 第3课时 习题课课后作业 鲁科版必修2-鲁科版高一必修2化学试题_第3页
3/7
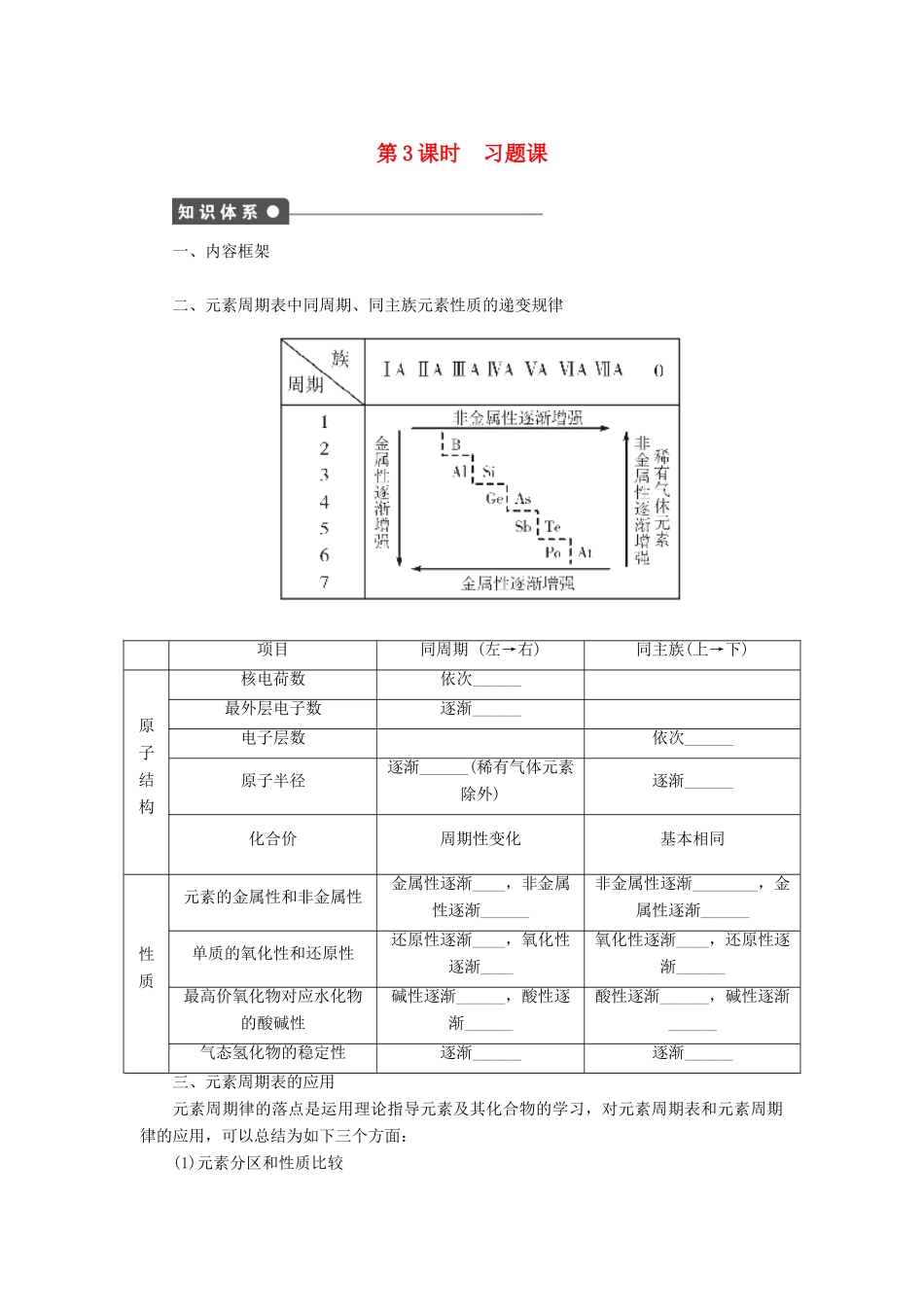
第3课时习题课一、内容框架二、元素周期表中同周期、同主族元素性质的递变规律项目同周期(左→右)同主族(上→下)原子结构核电荷数依次______最外层电子数逐渐______电子层数依次______原子半径逐渐______(稀有气体元素除外)逐渐______化合价周期性变化基本相同性质元素的金属性和非金属性金属性逐渐____,非金属性逐渐______非金属性逐渐________,金属性逐渐______单质的氧化性和还原性还原性逐渐____,氧化性逐渐____氧化性逐渐____,还原性逐渐______最高价氧化物对应水化物的酸碱性碱性逐渐______,酸性逐渐______酸性逐渐______,碱性逐渐______气态氢化物的稳定性逐渐______逐渐______三、元素周期表的应用元素周期律的落点是运用理论指导元素及其化合物的学习,对元素周期表和元素周期律的应用,可以总结为如下三个方面:(1)元素分区和性质比较根据元素周期律,可以对元素进行分区,即金属元素主要集中在元素周期表的__________,非金属元素主要集中在元素周期表的____________;利用元素周期律,可以比较元素性质,即金属性最强的元素为________,非金属性最强的元素为______。(2)元素发现和性质预测利用元素周期律,可以发现新元素并且预测它们的原子结构和性质。例如门捷列夫在研究元素周期表时,科学地预言了____种当时尚未发现的元素,并且多年后得到证实。(3)指导科学研究在工农业生产上,利用“位置相近性质相似”指导科学研究,例如制造新农药——非金属元素F、Cl、S、P等;寻找新半导体材料——金属元素与非金属元素分界线附近Si、Ge等;寻找新催化剂——____________;寻找耐高温、耐腐蚀材料——____________。四、位、构、性的相互推断位、构、性的相互推断是____________与____________的综合应用,元素的原子结构决定了它在周期表中的位置以及可能具有的性质,反过来,元素的性质又可以反映其结构及位置。在三者的相互推断中,确定元素的原子______最为重要,结构确定了,在周期表中的位置也就确定了,就可以利用同周期或同主族元素的性质递变规律解答相关问题了。一、选择题(本题包括9小题)1.下列叙述中不正确的是()A.在金属元素与非金属元素的分界线附近可以寻找制备半导体材料的元素B.在过渡元素中可以寻找制备催化剂及耐高温和耐腐蚀的元素C.元素在地球上的分布和它们在元素周期表中的位置有密切关系D.在金属元素区域可以寻找制备新型农药的元素2.下列有关原子结构和元素周期律的表述正确的是()①原子序数为15的元素的最高化合价为+3②第ⅦA族元素是同周期中非金属性最强的元素③第2周期第ⅣA族元素的原子核电荷数和中子数一定为6④原子序数为12的元素位于元素周期表的第3周期第ⅡA族A.①②B.①③C.②④D.③④3.我国报道的高温超导体中,铊(Tl)是组成成分之一,已知铊和铝是同族元素,关于铊的判断有错误的是()A.铊是银白色柔软的金属B.氢氧化铊是两性氢氧化物C.铊能生成+3价的化合物D.与硝酸作用,生成硝酸盐4.X、Y、Z、W均为短周期元素,它们在元素周期表中的位置如下表所示。若Y原子的最外层电子数是次外层电子数的3倍,下列说法中正确的是()XYZWA.原子半径:W>Z>Y>XB.元素的非金属性:Z>W>XC.四种元素的单质中,Z单质的熔、沸点最高D.W的单质是一种具有漂白性的物质5.短周期的三种元素X、Y和Z,已知X元素的原子最外层上只有一个电子,Y元素的M电子层上的电子数是它的K层和L层上电子总数的一半,Z元素L电子层上的电子数比Y元素原子的L电子层上的电子数少2,则由这三种元素组成的化合物的化学式不可能是()A.X2YZ4B.XYZ3C.X3YZ4D.X4Y2Z76.同一个短周期的X、Y、Z三种元素,已知它们的气态氢化物分别是HX、H2Y、ZH3,则下列判断错误的是()A.热稳定性:HX>H2Y>ZH3B.还原性:HX>H2Y>ZH3C.酸性:H3ZO4Y>Z7.R、W、X、Y、Z为原子序数依次递增的同一短周期元素,下列说法一定正确的是(m、n均为正整数)()A.若R(OH)n为强碱,则W(OH)(n+1)也为强碱B.若HnXOm为强酸,则Y是活泼非金属元素C.若Y的最低化合价为-2,则Z的最高正化合价为+6D.若X的最高正化合价为+5,则五种元素都是非金属元素8.A、B、...

1、当您付费下载文档后,您只拥有了使用权限,并不意味着购买了版权,文档只能用于自身使用,不得用于其他商业用途(如 [转卖]进行直接盈利或[编辑后售卖]进行间接盈利)。
2、本站所有内容均由合作方或网友上传,本站不对文档的完整性、权威性及其观点立场正确性做任何保证或承诺!文档内容仅供研究参考,付费前请自行鉴别。
3、如文档内容存在违规,或者侵犯商业秘密、侵犯著作权等,请点击“违规举报”。

碎片内容

高中化学 第一章 第3节 第3课时 习题课课后作业 鲁科版必修2-鲁科版高一必修2化学试题

您可能关注的文档

雨丝书吧+ 关注
实名认证
内容提供者

乐于和他人分享知识,从事历史教学,热爱教育,高度负责。

确认删除?
VIP
微信客服
  • 扫码咨询
会员Q群
  • 会员专属群点击这里加入QQ群
客服邮箱
回到顶部