电脑桌面
添加小米粒文库到电脑桌面
安装后可以在桌面快捷访问

高中化学 质量检测(一)认识有机化合物 苏教版选修5-苏教版高二选修5化学试题VIP免费

高中化学 质量检测(一)认识有机化合物 苏教版选修5-苏教版高二选修5化学试题_第1页
1/6
高中化学 质量检测(一)认识有机化合物 苏教版选修5-苏教版高二选修5化学试题_第2页
2/6
高中化学 质量检测(一)认识有机化合物 苏教版选修5-苏教版高二选修5化学试题_第3页
3/6
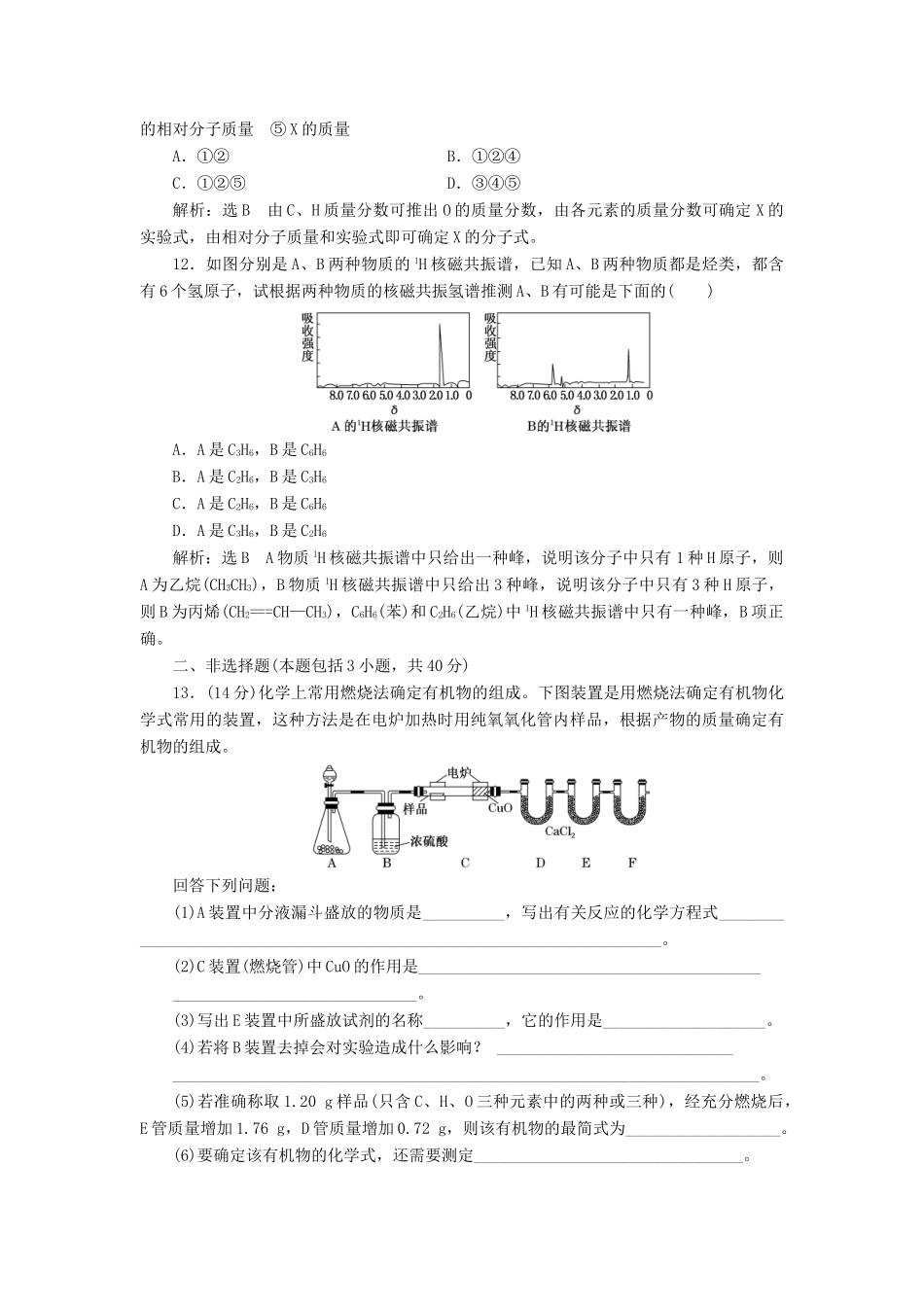
专题质量检测(一)认识有机化合物一、选择题(本题包括12小题,每小题5分,共60分)1.某有机物完全燃烧后生成CO2、H2O和SO2,该化合物可能不含有的元素是()A.CB.HC.OD.S解析:选C由生成物可知该有机物中一定含有C、H、S元素,无法判断是否含有氧元素。2.下列说法正确的是()A.只要是含碳元素的化合物一定是有机物B.有机物是只有在生物体内才能合成的物质C.冰醋酸易溶于水D.有机物都难溶于水,而易溶于有机溶剂解析:选CA项,CO2、CaCO3等物质虽含有碳元素,但仍属于无机物,错误;B项,人工也可以合成有机物,错误;C项,CH3COOH易溶于水,正确;D项,乙醇、乙酸易溶于水,错误。3.首次提出了“有机化学”概念的化学家是()A.门捷列夫B.维勒C.舍勒D.贝采利乌斯解析:选D门捷列夫排出了第一张周期表;维勒首次合成尿素;舍勒主要从事有机物的提取;提出“有机化合物”和“有机化学”概念的是瑞典化学家贝采利乌斯,故D正确。4.某有机化合物3.2g在氧气中充分燃烧只生成CO2和H2O,将生成物依次通入盛有浓硫酸的洗气瓶和盛有碱石灰的干燥管,实验测得装有浓硫酸的洗气瓶增重3.6g,盛有碱石灰的干燥管增重4.4g。则下列判断正确的是()A.只含碳、氢两种元素B.肯定含有碳、氢、氧三种元素C.肯定含有碳、氢元素,可能含有氧元素D.根据题目条件可求出该有机物的最简式,无法求出该有机物的分子式解析:选B由题中信息可知,m(H2O)=3.6gm(CO2)=4.4g则m(C)=×12g·mol-1=1.2gm(H)=×2×1g·mol-1=0.4g所以m(C)+m(H)=1.6g<3.2g,故该化合物中还含有氧元素,B项正确。5.下列说法错误的是()A.物质的实验式就是其分子式B.质谱法可以测定物质的相对分子质量C.从物质的红外光谱图可以获得分子中含有化学键或官能团的信息D.从1H核磁共振谱图可以推知该有机物分子有几种不同类型的氢原子及其数目解析:选AA项,物质的实验式是物质所含有元素的原子个数的最简整数比,可能就是其分子式,也可能不是,错误;B项,质谱法可以测定物质的相对分子质量,正确;C项,从物质的红外光谱图可以获得分子中含有化学键或官能团的种类,正确;D项,从核磁共振谱图可以推知该有机物分子有几种不同类型的氢原子及其数目的多少,正确。6.某化合物由碳、氢、氧三种元素组成,其红外光谱图中有C—H键、O—H键、C—O键的振动吸收,该有机物的相对分子质量是60,则该有机物的结构简式是()A.CH3CH2OCH3B.CH3CH2COOHC.CH3CH2CH2OHD.CH3CH2CHO解析:选CCH3CH2COOH和CH3CH2CHO的相对分子质量不是60,B项、D项错误;CH3CH2OCH3没有O—H键,A项错。7.甲醚和乙醇互为同分异构体,其鉴别可采用化学方法或物理方法,也可以使用仪器鉴定法,下列鉴别方法,不能对二者进行区别的是()A.加入金属钠B.利用质谱法C.燃烧法D.利用核磁共振氢谱仪解析:选C甲醚和乙醇互为同分异构体,燃烧产生等量的CO2和水,无法进行区别。8.某有机物含有C、H、O三种元素,其中氧的质量分数为25%,相对分子质量小于150,一个分子中最多含C原子个数()A.10B.9C.8D.7解析:选D相对分子质量小于150,氧的质量分数已知,则分子中氧原子数目小于150×25%/16=2.3,当有机物分子中含氧原子的数目为2时,有机物的相对分子质量最大,含碳原子个数也最多,此时,有机化合物中碳、氢的相对原子质量之和的最大值等于32/0.25-32=96,设分子中含有x个C,y个H,则有12x+y=96,当x=7时,y=12,此时分子中碳原子的个数最多,所以分子中碳原子的个数最多为7,D项正确。9.在1H核磁共振谱中出现两组峰,其氢原子数之比为3∶2的化合物是()A.B.C.D.解析:选D据1H核磁共振谱中出现两组峰的情况分析,A中氢原子数之比为3∶1;B、C两项中出现的都是三组峰;D对。10.1体积的某烃蒸气完全燃烧生成的CO2比水蒸气少1体积(同温同压下),0.1mol该烃完全燃烧的产物被碱石灰吸收,碱石灰增重39g,则该烃的分子式为()A.C6H14B.C5H12C.C7H16D.C6H6解析:选ACO2比H2O少1体积,则CO2为n,则H2O为(n+1),所以最简式为CnH2n+2,刚好符合烷烃的通式。0.1mol烃(CnH2n+2)完全燃烧可产生CO2为4.4ng,H2O为1.8(n+1)g,则4.4n+1.8(n+1)...

1、当您付费下载文档后,您只拥有了使用权限,并不意味着购买了版权,文档只能用于自身使用,不得用于其他商业用途(如 [转卖]进行直接盈利或[编辑后售卖]进行间接盈利)。
2、本站所有内容均由合作方或网友上传,本站不对文档的完整性、权威性及其观点立场正确性做任何保证或承诺!文档内容仅供研究参考,付费前请自行鉴别。
3、如文档内容存在违规,或者侵犯商业秘密、侵犯著作权等,请点击“违规举报”。

碎片内容

高中化学 质量检测(一)认识有机化合物 苏教版选修5-苏教版高二选修5化学试题

您可能关注的文档

慧源书店+ 关注
实名认证
内容提供者

从事历史教学,热爱教育,高度负责。

确认删除?
VIP
微信客服
  • 扫码咨询
会员Q群
  • 会员专属群点击这里加入QQ群
客服邮箱
回到顶部