电脑桌面
添加小米粒文库到电脑桌面
安装后可以在桌面快捷访问

高中化学 专题4 化学反应条件的控制 课题二 催化剂对过氧化氢分解速率的影响同步课时限时训练 苏教版选修6-苏教版高二选修6化学试题VIP免费

高中化学 专题4 化学反应条件的控制 课题二 催化剂对过氧化氢分解速率的影响同步课时限时训练 苏教版选修6-苏教版高二选修6化学试题_第1页
1/8
高中化学 专题4 化学反应条件的控制 课题二 催化剂对过氧化氢分解速率的影响同步课时限时训练 苏教版选修6-苏教版高二选修6化学试题_第2页
2/8
高中化学 专题4 化学反应条件的控制 课题二 催化剂对过氧化氢分解速率的影响同步课时限时训练 苏教版选修6-苏教版高二选修6化学试题_第3页
3/8
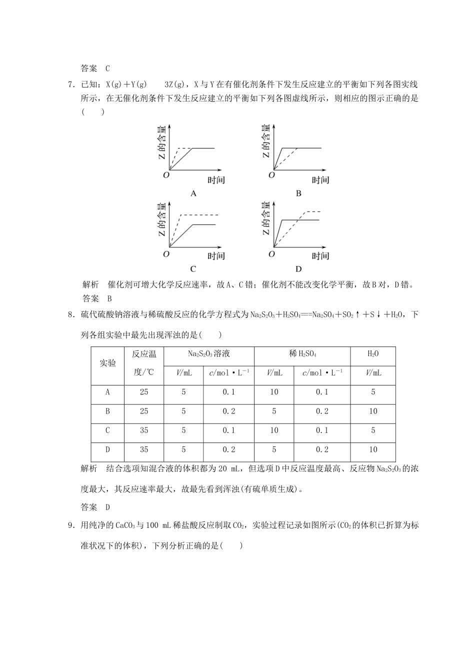
课题二催化剂对过氧化氢分解速率的影响(时间:45分钟)1.下列关于催化剂的说法,正确的是()A.催化剂能使不起反应的物质发生反应B.催化剂在化学反应前后,化学性质和质量都不变C.催化剂不能改变化学反应速率D.任何化学反应都需要催化剂答案B2.能够增加反应物分子中活化分子百分数的是()A.升高温度B.减小压强C.增大压强D.增大浓度解析升高温度可以增加单位体积内的活化分子百分数;增大压强和增大浓度均不能增加活化分子百分数。答案A3.亚氯酸盐(如NaClO2)可用作漂白剂,在常温下不见光时可保存一年,但在酸性溶液中因生成亚氯酸而发生分解:5HClO2===4ClO2↑+H++Cl-+2H2O。分解时,刚加入硫酸,反应缓慢,随后突然反应释放出大量ClO2,这是因为()A.酸使亚氯酸的氧化性增强B.溶液中的H+起催化作用C.溶液中的Cl-起催化作用D.逸出的ClO2使反应生成物的浓度降低解析由题目信息可知,NaClO2在酸性溶液中生成亚氯酸,生成的亚氯酸在刚加入硫酸时反应缓慢,随后突然反应加快,这说明分解生成的产物中的某种物质起了催化剂的作用,故正确答案为C。答案C4.某反应过程中能量变化如图所示,下列有关叙述正确的是()A.该反应为放热反应B.催化剂改变了化学反应的热效应C.催化剂不改变化学反应过程D.催化剂改变了化学反应速率解析A项,反应物总能量低于生成物总能量应为吸热反应,催化剂降低反应所需活化能,改变反应过程,改变化学反应速率,但热效应不变,所以D正确。答案D5.使用催化剂能加快反应速率的主要原因是()A.活化分子能量明显增加B.降低活化分子的能量C.增加活化分子百分数D.增加反应活化能解析使用催化剂,降低反应活化能,使部分能量较低的分子转化为活化分子,增加了单位体积内活化分子百分数,使反应速率加快。答案C6.合成氨时采用500℃左右的温度进行,主要是因为在该温度时()A.合成氨的化学反应速率最大B.N2的转化率最高C.催化剂的活性最大D.NH3在平衡混合气体中的体积分数最大解析当压强一定、温度升高时,虽然能增大合成氨的反应速率,但由于合成氨反应是放热反应,升高温度会降低平衡混合物中NH3的含量。因此,从反应的理想条件来看,氨的合成反应在较低温度下进行有利,但是温度过低,反应速率很小,需要很长的时间才能达到平衡状态,这在工业生产上是很不经济的。铁触媒在500℃左右时的活性最大,这是合成氨反应一般选择在500℃左右进行的重要原因之一。答案C7.已知:X(g)+Y(g)3Z(g),X与Y在有催化剂条件下发生反应建立的平衡如下列各图实线所示,在无催化剂条件下发生反应建立的平衡如下列各图虚线所示,则相应的图示正确的是()解析催化剂可增大化学反应速率,故A、C错;催化剂不能改变化学平衡,故B对,D错。答案B8.硫代硫酸钠溶液与稀硫酸反应的化学方程式为Na2S2O3+H2SO4===Na2SO4+SO2↑+S↓+H2O,下列各组实验中最先出现浑浊的是()实验反应温度/℃Na2S2O3溶液稀H2SO4H2OV/mLc/mol·L-1V/mLc/mol·L-1V/mLA2550.1100.15B2550.250.210C3550.1100.15D3550.250.210解析结合选项知混合液的体积都为20mL,但选项D中反应温度最高、反应物Na2S2O3的浓度最大,其反应速率最大,故最先看到浑浊(有硫单质生成)。答案D9.用纯净的CaCO3与100mL稀盐酸反应制取CO2,实验过程记录如图所示(CO2的体积已折算为标准状况下的体积),下列分析正确的是()A.OE段表示的平均反应速率最快B.EF段,用盐酸表示该反应的平均反应速率为0.4mol·L-1·min-1C.OE、EF、FG三段中,该反应用二氧化碳表示的平均反应速率之比为2∶6∶7D.F点收集到的CO2的量最多解析OE段、EF段、FG段中用CO2的物质的量表示的平均反应速率分别为0.01mol·min-1、0.02mol·min-1、0.005mol·min-1,反应速率之比为2∶4∶1,所以EF段表示的平均反应速率最快,该段用盐酸表示的平均反应速率为0.4mol·L-1·min-1,G点收集到的CO2的量最多。答案B10.酶是蛋白质,因而酶有蛋白质的特性。酶又是生物制造出来的催化剂,能在许多有机反应中发挥作用。下图表示温度T与反应速率v的关系曲线中,有酶参加的是()解析要从两个方面把握酶的催化作用:一是在室温下酶就能对某些有...

1、当您付费下载文档后,您只拥有了使用权限,并不意味着购买了版权,文档只能用于自身使用,不得用于其他商业用途(如 [转卖]进行直接盈利或[编辑后售卖]进行间接盈利)。
2、本站所有内容均由合作方或网友上传,本站不对文档的完整性、权威性及其观点立场正确性做任何保证或承诺!文档内容仅供研究参考,付费前请自行鉴别。
3、如文档内容存在违规,或者侵犯商业秘密、侵犯著作权等,请点击“违规举报”。

碎片内容

高中化学 专题4 化学反应条件的控制 课题二 催化剂对过氧化氢分解速率的影响同步课时限时训练 苏教版选修6-苏教版高二选修6化学试题

您可能关注的文档

慧源书店+ 关注
实名认证
内容提供者

从事历史教学,热爱教育,高度负责。

确认删除?
VIP
微信客服
  • 扫码咨询
会员Q群
  • 会员专属群点击这里加入QQ群
客服邮箱
回到顶部