电脑桌面
添加小米粒文库到电脑桌面
安装后可以在桌面快捷访问

高中历史 第八单元 当今世界政治格局的多极化趋势水平测试(含解析)新人教版必修1-新人教版高一必修1历史试题VIP免费

高中历史 第八单元 当今世界政治格局的多极化趋势水平测试(含解析)新人教版必修1-新人教版高一必修1历史试题_第1页
1/9
高中历史 第八单元 当今世界政治格局的多极化趋势水平测试(含解析)新人教版必修1-新人教版高一必修1历史试题_第2页
2/9
高中历史 第八单元 当今世界政治格局的多极化趋势水平测试(含解析)新人教版必修1-新人教版高一必修1历史试题_第3页
3/9
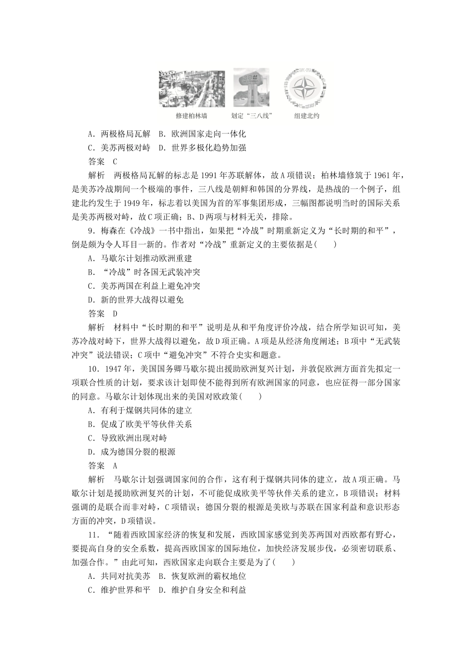
第八单元当今世界政治格局的多极化趋势水平测试对应学生用书P129本试卷分第Ⅰ卷(选择题)和第Ⅱ卷(非选择题)两部分,满分100分,考试时间90分钟。第Ⅰ卷(选择题,共40分)一、选择题(本大题共20小题,每小题2分,共40分)1.英国首相丘吉尔曾描述参加雅尔塔会议时的心情:“我的一边坐着巨大的俄国熊,另一边坐着巨大的北美野牛。中间坐着的是一头可怜的英国小毛驴。”这说明第二次世界大战后形成的国际关系格局的基础是()A.三国鼎立B.美苏均势C.多极格局D.单极格局答案B解析材料反映了第二次世界大战后,美苏势均力敌,英国地位下降。故选B项。2.沃尔特·拉费伯尔在《美国、俄国和冷战》一书中写道,杜鲁门“进入白宫仅24小时,这位新总统就自信满满地告知国务卿,‘我们必须针锋相对地对付俄国人’”。此后,美国最先采取的对付苏联的措施是()A.出台杜鲁门主义B.实施马歇尔计划C.建立北约组织D.参与朝鲜战争答案A解析杜鲁门主义是遏制共产主义,对付苏联的开始,故A项正确。B、C、D三项均发生于A项之后,排除。3.“冷战格局是人类社会在应对现代性矛盾和危机过程中依据不同的政治理念追求不同的发展目标所导致的制度性裂变”。材料认为“冷战格局”形成的主要原因是()A.社会制度与意识形态差异B.战时同盟解体C.美苏两国争夺世界霸权D.国家实力变化答案A解析材料认为冷战是“依据不同的政治理念追求不同的发展目标所导致的制度性裂变”,即资本主义和社会主义两大阵营由于社会制度与意识形态差异导致冷战局面的形成故A项正确。材料没有涉及同盟解体、世界霸权、国家实力的变化,排除B、C、D三项。4.有人认为,尽管“冷战”期间,美苏进行着激烈的意识形态的对抗,但是“冷战”也包含着强大的稳定因素。整个“冷战”时期,也就是20世纪最长的一段和平时期。此说法的依据是()A.美苏进行的冷战只是表面形象B.美苏的合作大于分歧C.“冷战”期间没有爆发过战争D.美苏势均力敌相互制约答案D解析美苏冷战期间由于双方势均力敌,不敢轻易发动战争,因而出现“20世纪最长的一段和平时期”,D项正确。美苏冷战并不是表面现象,涉及政治、经济以及军事等领域,A项错误;美苏冷战期间是分歧大于合作,B项错误;冷战期间也发生过局部战争,如越南战争和朝鲜战争等,C项错误。5.“如果世界在1948年没有分成两个对立的阵营,如果朝鲜不是处在这两个阵营的中间,那么发生在这个‘晨静之乡’的冲突可能会是严重的,也许会是激烈的,但它最终会在朝鲜范围内,以朝鲜的方式得以解决。”该观点意在强调朝鲜问题的成因是()A.半岛重要的战略位置B.朝鲜无解决分裂的能力C.美苏“冷战”的结果D.北约与华约的尖锐对立答案C解析从材料中“1948年”“两个对立的阵营”等关键信息可知,朝鲜的分裂与美苏对抗相关,故选C项。A、B两项与材料不符;D项主要焦点是在欧洲,与材料无关,故排除。6.肯尼迪曾对某一事件这样评价:“苏联人就像一只冒险超出自己的领地,但一旦被发现又紧张地、还带点负罪感地奔逃回安全的地方的猫。”这一事件是()A.修建柏林墙B.朝鲜战争C.古巴导弹危机D.越南战争答案C解析从材料“冒险超出自己的领地”“逃回安全的地方”等信息,可以判断这件事符合古巴导弹危机的特征,故选C项。A项不符合“逃回”的含义;B、D两项苏联均没有直接参加,故排除。7.“北欧平衡”是指冷战时期的北欧地区以执行武装中立的瑞典为中轴,分别存在受苏联影响和支配的芬兰(保持主权独立且不与西方结盟),及加入北约的挪威、丹麦和冰岛(三国承诺不会对苏联安全构成威胁)。北欧平衡局面一直持续到20世纪80年代后期。对“北欧平衡”理解正确的是()A.是美苏冷战政策的恶果B.有利于维护地区的和平C.是苏联国力衰弱的表现D.客观上推动了冷战升级答案B解析从材料“北欧平衡”“保持主权独立且不与西方结盟”“三国承诺不会对苏联安全构成威胁”可以看出,“北欧平衡”有利于地区和平,故B项正确。其他选项均不符合题意。8.下组图片反映了现代国际关系中一系列重大事件。这些事件说明当时国际关系的突出特点是()A.两极格局瓦解B.欧洲国家走向一体化C.美苏两极对峙D.世界多极化趋势...

1、当您付费下载文档后,您只拥有了使用权限,并不意味着购买了版权,文档只能用于自身使用,不得用于其他商业用途(如 [转卖]进行直接盈利或[编辑后售卖]进行间接盈利)。
2、本站所有内容均由合作方或网友上传,本站不对文档的完整性、权威性及其观点立场正确性做任何保证或承诺!文档内容仅供研究参考,付费前请自行鉴别。
3、如文档内容存在违规,或者侵犯商业秘密、侵犯著作权等,请点击“违规举报”。

碎片内容

高中历史 第八单元 当今世界政治格局的多极化趋势水平测试(含解析)新人教版必修1-新人教版高一必修1历史试题

确认删除?
VIP
微信客服
  • 扫码咨询
会员Q群
  • 会员专属群点击这里加入QQ群
客服邮箱
回到顶部