电脑桌面
添加小米粒文库到电脑桌面
安装后可以在桌面快捷访问

高考历史大一轮复习 单元提升11 世界经济的全球化趋势 岳麓版-岳麓版高三全册历史试题VIP免费

高考历史大一轮复习 单元提升11 世界经济的全球化趋势 岳麓版-岳麓版高三全册历史试题_第1页
1/7
高考历史大一轮复习 单元提升11 世界经济的全球化趋势 岳麓版-岳麓版高三全册历史试题_第2页
2/7
高考历史大一轮复习 单元提升11 世界经济的全球化趋势 岳麓版-岳麓版高三全册历史试题_第3页
3/7
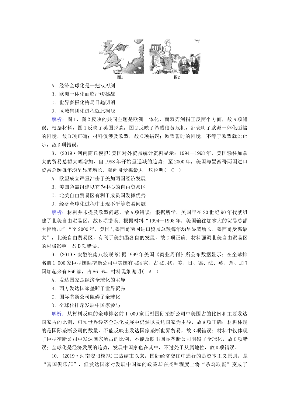
第十一单元世界经济的全球化趋势单元提升时间:45分钟满分:85分一、选择题(每小题4分,共48分)1.(2019·江苏海门模拟)《漫长的20世纪》指出:30年代大危机爆发……人们放弃了相对稳定货币的追求,“世界资本主义退到了民族国家经济及相关帝国的避难所里”。为此,战后采取的措施是(C)A.政府加强了对经济的干预B.建立“福利国家”C.建立国际金融和贸易体系D.发展“混合经济”解析:政府加强对经济的干预是在战前就采取的措施,故A项错误;建立“福利国家”是为了解决贫富差距过大问题,故B项错误;“世界资本主义退到了民族国家经济及相关帝国的避难所里”表明世界经济的混乱,无序状态,为此,战后建立以美国为主导的布雷顿森林体系和关贸总协定,故C项正确;发展“混合经济”是为了解决经济滞涨问题,故D项错误。2.(2019·河南郑州模拟)二战后某国际文件规定:“各国货币对美元的汇率,一般只能在法定汇率上下各1%的幅度内波动。若市场汇率越过法定汇率1%的波动幅度,各国政府有义务在外汇市场上进行干预,以维持汇率的稳定。”上述规定产生的最主要影响是(B)A.统一了战后全球货币核心地位关系B.稳定了国际金融市场的基本秩序C.确立了各国货币与黄金直接挂钩制度D.确立了美国干涉各国货币汇率先例解析:根据材料信息和所学知识,该文件应是《布雷顿森林协定》,布雷顿森林体系一方面确立了美元在国际货币体系中的中心地位,另一方面有利于维持战后世界货币体系的正常运转,根据“各国政府有义务在外汇市场上进行干预,以维持汇率的稳定”可知上述规定有利于稳定国际金融市场的基本秩序,故B项正确;A、D项在材料中无从体现,故A、D项错误;《布雷顿森林协定》规定美元同黄金挂钩、其他各国货币同美元挂钩,故C项错误。3.(2019·四川成都摸底)二战后美国实行“廉价货币”政策,大量美元涌入欧洲,同时美国的国际收支状况恶化,造成美元贬值的压力,动摇了人们对美元与黄金固定兑换比价的信心。1960年10月,伦敦黄金市场价格猛涨,美元大幅贬值,形成战后第一次美元危机。此次危机表明(A)A.布雷顿森林体系存在缺陷B.英美两国争夺经济霸权C.美国的经济霸主地位动摇D.战后国际金融秩序混乱解析:根据题目中“大量美元涌入欧洲,同时美国的国际收支状况恶化,造成美元贬值的压力”“伦敦黄金市场价格猛涨,美元大幅贬值,形成战后第一次美元危机”得出布雷顿森林体系下“两挂钩一固定”存在缺陷,故A项正确。4.(2019·山东滨州模拟)美国的怀特计划的核心是“黄金规则”,即“谁有黄金,谁来制定合作规则”。英国主张建立“国际清算联盟”,根据战前三年的进出口贸易值来决定各国的份额。两者主张反映的实质是(D)A.英国战后经济实力衰退B.美元要获得与英镑同等的地位C.美国确立了固定汇率制D.英美争夺国际货币体系主导权解析:英国提出“根据战前三年的进出口贸易值来决定各国的份额”说明英国在二战后经济实力下降,但是不能体现出二者争夺的实质,故A项错误;二战后,美元取得了等同于黄金的地位,远远高于英镑的地位,故B项错误;材料中是英美争夺的体现,美国还未取得主导地位,故C项错误;根据材料中美国提出“谁有黄金,谁来制定合作规则”和英国提出“根据战前三年的进出口贸易值来决定各国的份额”说明二者争夺国际货币体系主导权,故D项正确。5.(2019·湖北黄石调研)有人认为:“两次世界大战加上冷战,绵延80年,切断了世界的全球化进程,使冷战后开始恢复的国际交流显得突然和新颖。”冷战后国际交流显得新颖是因为(D)A.市场经济体制的普遍建立B.新型交通工具和通讯方式的出现C.科学技术的发展D.关贸总协定的签订解析:冷战后市场经济体制普遍建立,是国际交流的前提,但不是充分的条件,故A项错误;新型交通方式在两次世界大战、冷战期间也取得了迅速的发展,故B项错误;科学技术的发展在两次世界大战、冷战期间始终不间断发展,故C项错误;关贸总协定八轮谈判的结束,为国际交流创建了制度保证,故D项正确。6.(2019·山西孝义高三模拟)1948年1月,比、荷、卢等国的关税同盟生效;同年4月,英、法等西欧十六国在巴黎签订了欧洲经济合作公约。这...

1、当您付费下载文档后,您只拥有了使用权限,并不意味着购买了版权,文档只能用于自身使用,不得用于其他商业用途(如 [转卖]进行直接盈利或[编辑后售卖]进行间接盈利)。
2、本站所有内容均由合作方或网友上传,本站不对文档的完整性、权威性及其观点立场正确性做任何保证或承诺!文档内容仅供研究参考,付费前请自行鉴别。
3、如文档内容存在违规,或者侵犯商业秘密、侵犯著作权等,请点击“违规举报”。

碎片内容

高考历史大一轮复习 单元提升11 世界经济的全球化趋势 岳麓版-岳麓版高三全册历史试题

确认删除?
VIP
微信客服
  • 扫码咨询
会员Q群
  • 会员专属群点击这里加入QQ群
客服邮箱
回到顶部