电脑桌面
添加小米粒文库到电脑桌面
安装后可以在桌面快捷访问

高中历史 阶段综合测评2 人民版必修1-人民版高一必修1历史试题VIP免费

高中历史 阶段综合测评2 人民版必修1-人民版高一必修1历史试题_第1页
1/10
高中历史 阶段综合测评2 人民版必修1-人民版高一必修1历史试题_第2页
2/10
高中历史 阶段综合测评2 人民版必修1-人民版高一必修1历史试题_第3页
3/10
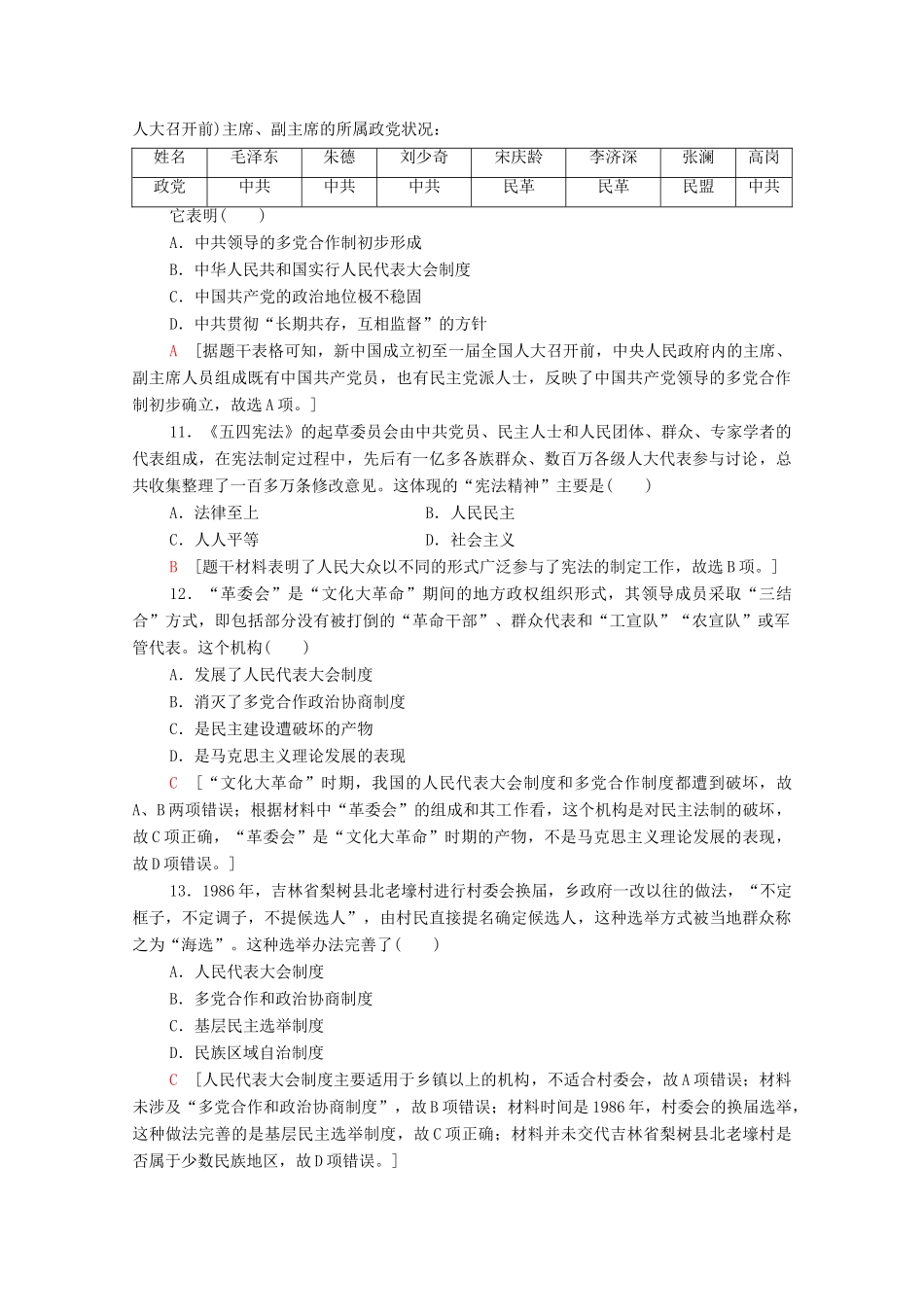
阶段综合测评(二)(专题三、四、五)(时间:90分钟分值:100分)一、选择题(本大题共25小题,每小题2分,共50分)1.有学者认为《资政新篇》的价值在于,它在近代条件下给农民革命提示了一条摆脱封建羁绊,甩开落后空想,继续前进的方向和道路。这反映了《资政新篇》()A.有着超前意义并符合历史发展潮流B.体现了传统社会的平均主义心态C.克服了农民阶级局限并具有可行性D.获得了广大下层民众的理解支持A[《资政新篇》最先提出发展资本主义,有着超前意义并符合当时历史发展潮流,故A项正确。]2.“太平天国禁止了鸦片,却采用了宗教,不建设民国,而建设天国,这是他们失败的一个重要原因。”这段材料说明太平天国运动()A.缺乏科学的理论做指导B.没有制定正确的战略方针C.没有充分依靠广大人民D.缺乏自由民主的革命精神A[题干材料反映了太平天国因为没有科学理论的指导,只能采用宗教理论作为指导思想来发动群众,因此A项正确。B、D两项材料不能反映,排除;太平军的主要成员是农民,排除C项。]3.史学家唐德刚《民国前十年》称:“君权是‘中古’的制度;民权是‘现代’的制度。在政治上把‘中古的制度’换成‘现代的制度’,用个抽象的名词,便叫作‘政治现代化’。”中国政治现代化开始于()A.鸦片战争B.太平天国运动C.中日甲午战争D.辛亥革命D[根据题干材料有效信息“《民国前十年》”“在政治上把‘中古的制度’换成‘现代的制度’”等并结合所学知识可知,其反映了辛亥革命推翻清王朝,建立资产阶级共和国,因此D项正确。]4.“辛亥革命后实行选举,老百姓从来也没有选举过什么官员,不知该怎么做,都不愿意要这个权利。在广西桂林,选举时百姓都不来,不来怎么办?发米粉票!每人来参加投票附几张米粉票,这样老百姓才过来投票。”这说明()A.老百姓文化水平低B.中国民主政治建设任重而道远C.中国平民力量弱小D.革命没有对中国社会产生影响B[本题考查获取信息并迁移知识解决问题的能力。“选举”反映了民主政治建设;附几张米粉票来吸引民众的参与,反映了民众民主意识的薄弱,故B项符合题意。]5.有学者评价辛亥革命时指出:“在当时的历史条件下,把统治中国几千年的君主专制制度一举推倒了,为此后的革命打开了通道。这种不朽的业绩难道不值得我们今天给予热情的歌颂吗?”该学者认为辛亥革命()A.促进了中国民主思想的传播B.推翻了封建等级制度C.是中国民族民主革命的开端D.具有民主革命的一面D[由题干材料可以看出,其对辛亥革命是一种认可的态度,认为辛亥革命推翻了君主专制为后来的革命开辟了道路。据此并结合所学可知D项符合题意。]6.“打倒列强,打倒列强,除军阀,除军阀。努力国民革命,努力国民革命,齐奋斗,齐奋斗。”这首歌诞生于下列哪一时期()A.辛亥革命时期B.北伐战争时期C.抗日战争时期D.解放战争时期B[由材料中“列强”“军阀”“国民革命”等信息可知这首歌诞生于北伐战争时期,北伐战争是国民革命的高潮,其口号是“打倒列强,除军阀”,因此B项符合题意。]7.“它用国民革命左派政府的名义,南下广东,想依赖外援,攻打大城市,而没有直接到农村去发动和武装农民,实行土地革命,建立农村根据地,这是基本政策的错误。”周恩来总结的是()A.武昌起义的教训B.国民革命失败的教训C.南昌起义的教训D.秋收起义的教训C[由材料中“国民革命左派政府”“南下广东”“攻打大城市”,没有“到农村”可知该历史事件是南昌起义。]8.这是一组大型声乐套曲:“健儿巧渡金沙江……铁索桥上显威风……雪山低头迎远客,草毯泥毡扎营盘。”此曲所咏事件发生的主要原因是()A.第五次反“围剿”的失利B.党内“左”倾路线的错误指挥C.中华苏维埃共和国的成立D.日本制造卢沟桥事变大举侵华B[做好本题的关键首先要根据关键词语如“金沙江”“铁索桥”“雪山”等准确判断套曲中提到的事件指的是红军长征。红军长征的直接原因是第五次反“围剿”的失利,根本原因则是党内“左”倾路线的错误指挥,故答案为B项。]9.1937年9月至1938年初,由国民政府授予将军军衔(分“任官”军衔和“职务”军衔两类,此处不做区分)的共产党领导干部有31位。其中上将...

1、当您付费下载文档后,您只拥有了使用权限,并不意味着购买了版权,文档只能用于自身使用,不得用于其他商业用途(如 [转卖]进行直接盈利或[编辑后售卖]进行间接盈利)。
2、本站所有内容均由合作方或网友上传,本站不对文档的完整性、权威性及其观点立场正确性做任何保证或承诺!文档内容仅供研究参考,付费前请自行鉴别。
3、如文档内容存在违规,或者侵犯商业秘密、侵犯著作权等,请点击“违规举报”。

碎片内容

高中历史 阶段综合测评2 人民版必修1-人民版高一必修1历史试题

您可能关注的文档

确认删除?
VIP
微信客服
  • 扫码咨询
会员Q群
  • 会员专属群点击这里加入QQ群
客服邮箱
回到顶部