电脑桌面
添加小米粒文库到电脑桌面
安装后可以在桌面快捷访问

MBR膜清洗流程VIP免费

MBR膜清洗流程_第1页
1/6
MBR膜清洗流程_第2页
2/6
MBR膜清洗流程_第3页
3/6
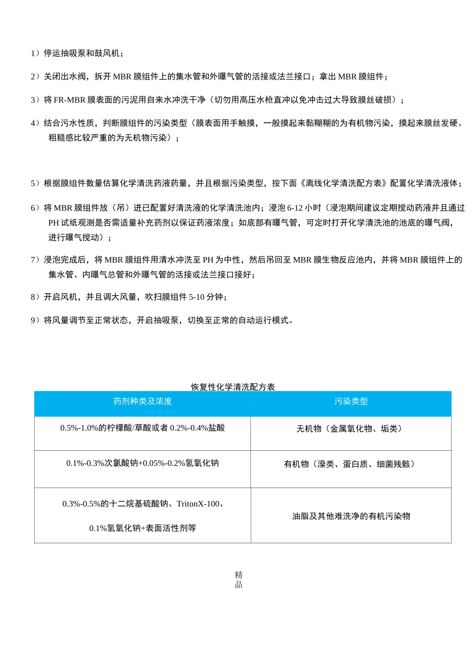
精品MBR膜化学清洗流程过程项目参数备注过滤产水8min建议值,需根据实际情况定停歇2min反洗反洗间隔4-8h建议值,需根据实际情况定反洗时间3〜5min维护性化学清洗CIP间隔次氯酸钠20天酸30天建议值,需根据实际情况定CIP加药时间3-5min加药配方见维护性化学清洗配方表浸泡时间20-30min恢复性化学清洗间隔3-12月浸啓间建议定期搅动药、液并、且适量补充药剂以保证药液浓度加药配比见恢复性化学清洗配方表浸泡时间6-12h离线化学恢复性清洗离线恢复性化学清洗是指MBR系统停止运行,将MBR膜组件从MBR膜生物反应池池中取出(也可将膜池抽空,在原位进行恢复性清洗),放在已经配置好清洗液的化学清洗池内,是恢复膜通量最有效的清洗方法。当跨膜压差>60IKpa亦或者最大产水流量下降至设计流量的90%时进行一次恢复性化学清洗(具体以任何一个指标先到为准),频率设计为每年1-4次,每次约6-12小时。离线化学清洗操作步骤:精品1)停运抽吸泵和鼓风机;2)关闭出水阀,拆开MBR膜组件上的集水管和外曝气管的活接或法兰接口;拿出MBR膜组件;3)将FR-MBR膜表面的污泥用自来水冲洗干净(切勿用高压水枪直冲以免冲击过大导致膜丝破损);4)结合污水性质,判断膜组件的污染类型(膜表面用手触摸,一般摸起来黏糊糊的为有机物污染,摸起来膜丝发硬、粗糙感比较严重的为无机物污染);5)根据膜组件数量估算化学清洗药液药量,并且根据污染类型,按下面《离线化学清洗配方表》配置化学清洗液体;6)将MBR膜组件放(吊)进已配置好清洗液的化学清洗池内;浸泡6-12小时(浸泡期间建议定期搅动药液并且通过PH试纸观测是否需适量补充药剂以保证药液浓度;如底部有曝气管,可定时打开化学清洗池的池底的曝气阀,进行曝气搅动);7)浸泡完成后,将MBR膜组件用清水冲洗至PH为中性,然后吊回至MBR膜生物反应池内,并将MBR膜组件上的集水管、内曝气总管和外曝气管的活接或法兰接口接好;8)开启风机,并且调大风量,吹扫膜组件5-10分钟;9)将风量调节至正常状态,开启抽吸泵,切换至正常的自动运行模式。恢复性化学清洗配方表药剂种类及浓度污染类型0.5%-1.0%的柠檬酸/草酸或者0.2%-0.4%盐酸无机物(金属氧化物、垢类)0.1%-0.3%次氯酸钠+0.05%-0.2%氢氧化钠有机物(澡类、蛋白质、细菌残骸)0.3%-0.5%的十二烷基硫酸钠、TritonX-100、0.1%氢氧化钠+表面活性剂等油脂及其他难洗净的有机污染物精品1、表中是标准条件,根据待处理废水水质不同可以适当调整,具体请联系我公司相关人员。2、表中柠檬酸和氢氧化钠为质量百分比浓度,盐酸、次氯酸钠为有效氯浓度。0.1%浓度即为1吨水加原药剂100%浓度的量为1kg;0.2%浓度即为1吨水加原药剂100%浓度的量为2kg;原药剂(氢氧化钠,100%浓度):配置0.1%氢氧化钠溶液,1吨水加1kg的量;原药剂(次氯酸钠,10%。浓度):配置0.1%次氯酸钠溶液,1吨水加1kg—10%=10kg的量;原药剂(盐酸,30%浓度):配置0.2%盐酸溶液,1吨水加2kg—30%=6.67kg的量;在线化学维护性清洗流程维护性化学清洗又称化学加强反洗(CEB),是一种化学药剂强度较低的在线维护性清洗,是指在MBR膜抽吸泵和鼓风机都停运时,通过反洗泵结合加药泵将加药箱里的清洗药液打入PVDF膜丝内部,主要作用是延缓MBR膜污堵和降低MBR膜离线清洗频率的清洗方法。清洗液浓度一般为0.03%-0.05%的次氯酸钠溶液和0.5%-1.0%的柠檬酸溶液,加药时间一般为3-10min,浸泡时间为20〜30min,清洗周期间隔一般为NaClO加强反洗3〜15天、酸加强反洗15〜30天左右。维护性化学清洗参数表化学药品进入膜丝的药液浓度清洗典型间隔备注次氯酸钠0.03%-0.05%7天1、表中数值均为建议值,需根据实际情况定;2、如果膜有机物污染比较严重,可视情况采用0.1%。-0.2%。浓度次氯酸钠;盐酸0.2%-0.5%30天柠檬酸/草酸0.5%-1.0%30天精品说明:(1)在线维护性化学清洗可以利用控制系统自动进行,清洗间隔一般按照运行周期(时间)来定,清洗频率视膜池水质情况而定。(2)每次清洗加药反洗时间一般为3〜10min(根据膜污染速度而定),每次清洗浸泡持续时间一般为20〜30分钟。(3)对于普通市政污水处理,在线维护性清洗一般为次氯酸钠维护性...

1、当您付费下载文档后,您只拥有了使用权限,并不意味着购买了版权,文档只能用于自身使用,不得用于其他商业用途(如 [转卖]进行直接盈利或[编辑后售卖]进行间接盈利)。
2、本站所有内容均由合作方或网友上传,本站不对文档的完整性、权威性及其观点立场正确性做任何保证或承诺!文档内容仅供研究参考,付费前请自行鉴别。
3、如文档内容存在违规,或者侵犯商业秘密、侵犯著作权等,请点击“违规举报”。

碎片内容

MBR膜清洗流程

您可能关注的文档

确认删除?
VIP
微信客服
  • 扫码咨询
会员Q群
  • 会员专属群点击这里加入QQ群
客服邮箱
回到顶部