电脑桌面
添加小米粒文库到电脑桌面
安装后可以在桌面快捷访问

公司费用报销管理制度VIP免费

公司费用报销管理制度_第1页
1/4
公司费用报销管理制度_第2页
2/4
公司费用报销管理制度_第3页
3/4
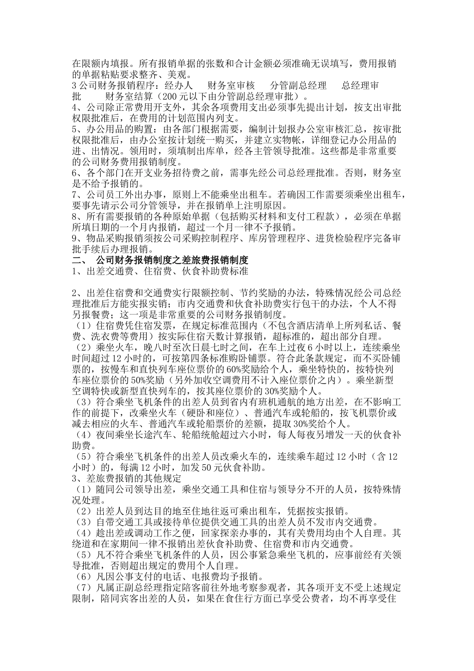
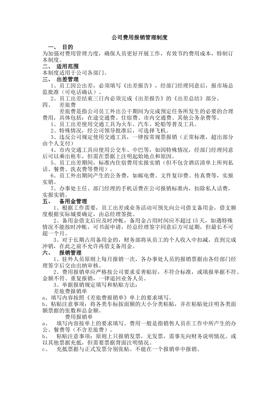
公司费用报销管理制度一、目的为加强对费用管理力度,确保人员更好开展工作,有效节约费用成本,特制订本制度。二、适用范围本制度适用于公司各部门。三、出差管理1、员工因公出差,必须填写《出差报告》,经部门经理同意后,报市场总监批准(可电话确认)。2、员工出差结束三日内必须完成《出差报告》的《出差总结》部分。四、差旅费差旅费是指公司员工外出公干期间为完成预定任务所发生的必要的合理费用,具体包括:在途交通费、住宿费、市内交通费、其他公务杂费等。1、员工出差使用交通工具为火车、汽车、轮船等普及工具。2、特殊情况,经公司领导批准后,可选择飞机。3、违反公司规定使用交通工具,一律按常规票报销(正常标准,超出部分由个人支付)4、市内交通工具应使用公交车、中巴等,如因特殊情况,经部门经理同意后可以乘出租车,但需在票据上注明起始地点和原因。5、员工出差期间,标准内住宿费用实报实销(但不包含酒店清单上所列私话、餐费、洗衣费等费用)。6、员工外出期间产生的公务费,如邮电费、文件复印费、传真费等,实报实销。7、办事处主任、部门经理的手机话费在公司报销标准内,扣除私人话费,实报实销。五、备用金管理1、根据工作需要,员工出差或业务活动可预先向公司借支备用金,借支额度根据实际城要确定,由总经理签批。2、备用金借支后应及时冲帐,备用金占用时间应不超过15天,如遇特殊情况不能按时冲帐,可书面申请,经总经理签字同意后方可延期,但最长不可超一个月。3、对于长期占用备用金的,财务部将从员工的个人收入中扣减,直到完成冲销,在此之前不允许再借支备用金。六、报销管理1、驻外人员原则上每月报销一次,各办事处人员的报销票据由各经部门经理签字后交由出纳审核。2、费用报销单应严格按公司要求妥善贴好,不符合标准,或填报单据不符、金额不符、重复报销,一律退回业务人员。3、单据报销规定填写和粘贴方法:差旅费报销单a、填写内容按照《差旅费报销单》单上的要求填写。b、粘贴注意事项:将各类车标按面额的大小分类粘贴,并在粘贴处注明各类面额票据的张数和总金额。费用报销单a、填写内容按单上的要求填写。费用一般是指销售人员在工作中所产生的办公、餐费等(不含差旅费)。b、粘贴注意事项:原则上只报销发票,无发票,需事先向财务说明情况。或以其他票据充抵,但需要票据背面注明情况。c、充抵票据与正式发票分别张贴。不能在一个报销单中报销。此制度适用于公司全体员工,本制度解释权归财务部。公司费用报销管理制度为严格执行公司规章制度,加强财务支出管理,规范费用报销程序,结合我公司具体情况,制定本制度。一、公司财务费用报销制度1、费用报销发票的内容包括日期、商品名称、单价、数量、金额并盖有开具发票单位的发票专用章。费用报销的经办人必须要求开票单位如实填写发票的所有内容,发票涂改、大小写不符、假发票以及未盖有财政监制章的收据一律不得给予报销。2、公司的人员需要报销费用时必须填写“费用报销单”,所有单据要按性质(如差旅费、招待费、办公费用)分类、分次、分页粘贴填制;差旅费必须分次、按出差地点分开填列,并计算好出差天数,住宿、伙食补助和市内交通费在限额内填报。所有报销单据的张数和合计金额必须准确无误填写,费用报销的单据粘贴要求整齐、美观。3公司财务报销程序:经办人财务室审核分管副总经理总经理审批财务室结算(200元以下由分管副总经理审批)。4、公司除正常费用开支外,其余各项费用支出必须事先提出计划,按支出审批权限批准后,在费用的计划范围内列支。5、办公用品的购置:由各部门根据需要,编制计划报办公室审核汇总,按审批权限批准后,由办公室按计划统一购买,并建立实物帐,详细登记办公用品的进、出情况。领用时,须填制出库单,经各主管领导批准。这些都是非常重要的公司财务费用报销制度。6、各个部门在开支业务招待费之前,需事先经公司总经理批准。否则,财务室是不给予报销的。7、公司员工外出办事,原则上不能乘坐出租车。若确因工作需要须乘坐出租车,要事先请示公司分管领导,并在报销单上注明原因。8、所有需要报销的各种原始单据(包...

1、当您付费下载文档后,您只拥有了使用权限,并不意味着购买了版权,文档只能用于自身使用,不得用于其他商业用途(如 [转卖]进行直接盈利或[编辑后售卖]进行间接盈利)。
2、本站所有内容均由合作方或网友上传,本站不对文档的完整性、权威性及其观点立场正确性做任何保证或承诺!文档内容仅供研究参考,付费前请自行鉴别。
3、如文档内容存在违规,或者侵犯商业秘密、侵犯著作权等,请点击“违规举报”。

碎片内容

公司费用报销管理制度

您可能关注的文档

确认删除?
VIP
微信客服
  • 扫码咨询
会员Q群
  • 会员专属群点击这里加入QQ群
客服邮箱
回到顶部