电脑桌面
添加小米粒文库到电脑桌面
安装后可以在桌面快捷访问

一级消防工程师重要数字考点总结VIP专享VIP免费

一级消防工程师重要数字考点总结_第1页
1/7
一级消防工程师重要数字考点总结_第2页
2/7
一级消防工程师重要数字考点总结_第3页
3/7
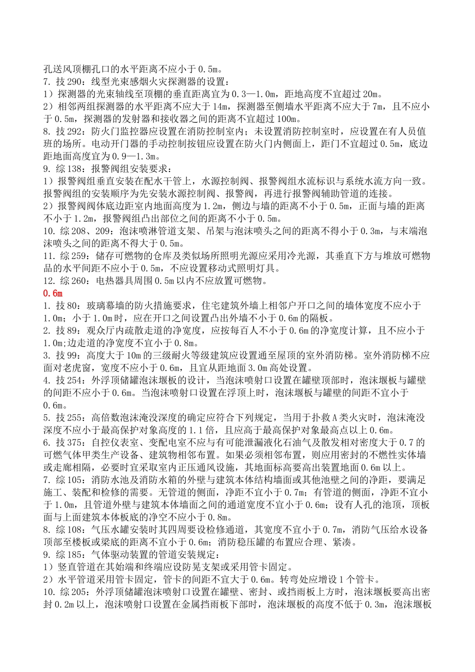
一级消防工程师重要数字考点汇总0.1m1.技290:设置在顶棚下方的线型感温火灾探测器,至顶棚的距离宜为0.1m。探测器至墙壁的距离宜为1—1.5m。2.综107:水泵机组基础的顶面标高,无隔振安装时应高出泵房地面不小于0.10m,有隔振安装时可高出泵房地面不小于0.05m。3.综113:消防给水管穿过建筑物承重墙或基础时,应预留洞口,洞口高度应保证管顶上部净空不小于建筑物的沉降量,不宜小于0.1m,并应填充不透水的弹性材料。4.综275:敷设在顶棚下方的线型感温火灾探测器的安装要求,探测器距顶棚距离宜为0.1m,保护半径符合点型感温火灾探测器的保护半径要求,探测器距墙壁距离宜为1——1.5m。0.2m1.综107:泵房内管道管外底距地面的距离:当管径DN≤150mm时,不应小于0.20m;当管径DN≥200mm时,不应小于0.25m。2.综126:消火栓井内供水主管底部距井底不应小于0.2m,消火栓顶部至井盖底距离最小应不小于0.2m,冬季室外温度低于-20℃的地区,地下消火栓井口需做保温处理。3.技254:外浮顶储罐泡沫堰板的设计应符合以下规定:1)当泡沫喷射口设置在罐壁顶部、密封或挡雨板上方时,泡沫堰板应高出密封圈0.2m;当泡沫喷射口设置在金属挡雨板下部时,泡沫堰板高度不应小于0.3m。0.3m1.综203:压力表与平衡式比例混合装置进口处的距离不大于0.3m。2.综258:车间及实验室的插座安装高度距地面不小于0.3m,特殊场所暗装的插座安装高度距地面不小于0.15m,同一室内插座安装高度一致。3.综260:低于3KW以下的可移动式电热器应放在不燃材料制作的工作台上,与周围可燃物应保持0.3m以上的距离。4.空调器具不应安装在可燃结构上,其设备与周围可燃物的距离不应小于0.3m。0.4m1.技82:防火墙的设置,建筑外墙为难燃性或可燃性墙体时,防火墙应凸出墙的外表面0.4m以上,且防火墙两侧的外墙均应为宽度不小于2.0m的不燃性墙体,其耐火极限不应低于外墙的耐火极限。2.综109:地下水泵接合器的安装,应使进水口与井盖底面的距离不大于0.4m,且不应小于井盖的半径。0.5m1.技82:防火墙的设置,防火墙应直接设置在基础上或框架、梁等承重结构上,从楼地面基层隔断至梁、楼板或屋面板的底面基层。当高层厂房(仓库)屋顶承重结构和屋面板的耐火极限低于1.00h,其他建筑屋顶承重结构和屋面板的耐火极限低于0.50h时,防火墙应高出屋面0.5m以上。2.技254:钢制单盘式、双盘式与敞口隔舱式内浮顶储罐的泡沫堰板与罐壁的距离不应小于0.55m,其高度不应小于0.5m。3.技287:火灾报警控制器和消防联动控制器安装在墙上时,其主显示屏高度宜为1.5—1.8m,其靠近门轴的侧面距墙不应小于0.5m,正面操作距离不应小于1.2m。4.点型探测器至墙壁、梁边的水平距离,不应小于0.5m。5.点型探测器周围0.5m内,不应有遮挡物。6.点型探测器至空调送风口边的水平距离不应小于1.5m,并宜接近回风口安装。探测器至多孔送风顶棚孔口的水平距离不应小于0.5m。7.技290:线型光束感烟火灾探测器的设置:1)探测器的光束轴线至顶棚的垂直距离宜为0.3—1.0m,距地高度不宜超过20m。2)相邻两组探测器的水平距离不应大于14m,探测器至侧墙水平距离不应大于7m,且不应小于0.5m,探测器的发射器和接收器之间的距离不宜超过100m。8.技292:防火门监控器应设置在消防控制室内;未设置消防控制室时,应设置在有人员值班的场所。电动开门器的手动控制按钮应设置在防火门内侧面上,距门不宜超过0.5m,底边距地面高度宜为0.9—1.3m。9.综138:报警阀组安装要求:1)报警阀组垂直安装在配水干管上,水源控制阀、报警阀组水流标识与系统水流方向一致。报警阀组的安装顺序为先安装水源控制阀、报警阀,再进行报警阀辅助管道的连接。2)报警阀阀体底边距室内地面高度为1.2m,侧边与墙的距离不小于0.5m,正面与墙的距离不小于1.2m,报警阀组凸出部位之间的距离不小于0.5m。10.综208、209:泡沫喷淋管道支架、吊架与泡沫喷头之间的距离不得小于0.3m,与末端泡沫喷头之间的距离不得大于0.5m。11.综259:储存可燃物的仓库及类似场所照明光源应采用冷光源,其垂直下方与堆放可燃物品的水平间距不应小于0.5m,不应设置移动式照明灯具。12.综260:电热器具周围0.5m...

1、当您付费下载文档后,您只拥有了使用权限,并不意味着购买了版权,文档只能用于自身使用,不得用于其他商业用途(如 [转卖]进行直接盈利或[编辑后售卖]进行间接盈利)。
2、本站所有内容均由合作方或网友上传,本站不对文档的完整性、权威性及其观点立场正确性做任何保证或承诺!文档内容仅供研究参考,付费前请自行鉴别。
3、如文档内容存在违规,或者侵犯商业秘密、侵犯著作权等,请点击“违规举报”。

碎片内容

一级消防工程师重要数字考点总结

确认删除?
VIP
微信客服
  • 扫码咨询
会员Q群
  • 会员专属群点击这里加入QQ群
客服邮箱
回到顶部