电脑桌面
添加小米粒文库到电脑桌面
安装后可以在桌面快捷访问

部门考核细则VIP专享VIP免费

部门考核细则_第1页
1/6
部门考核细则_第2页
2/6
部门考核细则_第3页
3/6
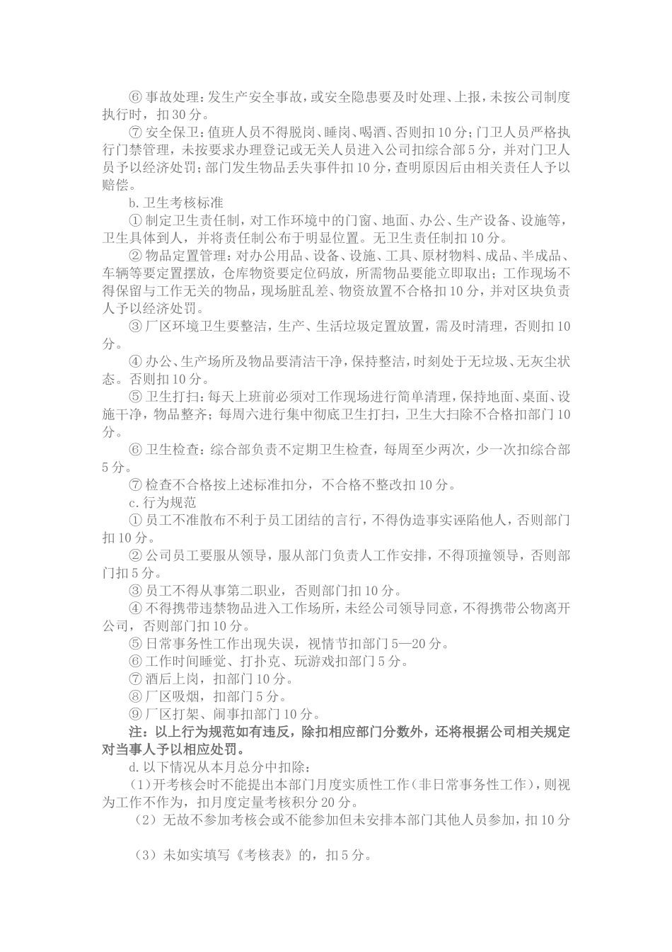
部门工作考核细则(初稿)一、考核目的:1.不断提高公司的管理水平、产品质量,降低生产经营成本和事故发生率,提供公司保持可持续发展的动力;2.加深公司员工了解自己的工作职责和工作目标;3.不断提升员工的工作能力,提高业绩,不断发掘员工在工作中的主动性和积极性;4.建立以部门、班组为单位的团结协作、工作严谨高效的团队;5.通过考核结果的合理运用(奖惩或待遇调整等),营造一个激励员工奋发向上的工作氛围。二、考核原则:1.公平、公开性原则:公司员工都要接受公司考核,对考核结果的运用公司同一岗位执行相同标准。2.定期化与制度化原则:综合部是执行部门考核工作的管理部门。(1)公司对部门工作的考核采用月计划,周总结的方法,每月底各部门上报下月工作计划,每周对工作进度及下周工作计划进行汇报,综合部每月公布考核结果,年终根据考核结果兑现奖惩。(2)部门工作考核作为公司人力资源管理的一项重要制度,所有员工都要严格遵守执行,综合部负责不断对制度修订和完善。3.考核采用百分制的办法。4.灵活性原则:考核分为定量考核和定性考核。不同部门、不同时期两者考核重点不同、所占分值比例不同。生产部门:生产任务繁重时期,定量70%,定性30%非生产任务繁重时期,定量60%,定性40%其他部门:定量60%,定性40%。定量考核:部门重点工作(上级领导安排的工作;每周例会安排的工作;部门年度、月度工作目标分解;因生产经营所需随时增加的工作)完成的质量和数量。定性考核:公司行为规范(工作态度、工作能力、安全、卫生、考勤、行为准则等软指标)。三、组织领导:公司成立由董事长,总经理及各分管领导组成的考核小组,组织领导考核工作。工作职责:1.参加每月、每周考核总结会,对上月考核工作总结评价,审核由综合部收集整理后的各部门月度工作计划。2.负责考核制度的讨论、修改及监督实施。3.负责各部门“定性考核”的评价。4.负责安排各部门下周工作重点。四、考核标准:根据公司生产经营情况,公司各部门月度工作重点不同,所以考核的标准也不相同(本部门每月考核重点不同,不同部门考核标准不同)。各部门定量考核工作目标和内容根据公司生产经营及管理情况确定。1.定量考核标准说明:(1)考核项目分值由考核小组审核确定;分值比例必须科学合理,结合工作重点,不得避重就轻,否则扣10分。(2)考核会时如各部门负责人不能提出实质性工作(非日常事务性工作),则视为工作不作为,由考核会扣定量考核分30分。(3)定量考核出现产品质量事故、人身安全事故、设备运转事故时(以上事故给公司造成经济损失500元以上),或存在重大安全隐患,本部门本月定量考核积分为零。(4)考核会要确定各部门每月重点工作完成的指标:质量要求、数量要求、完成时限、责任人等,每周考核会进行一次汇总上报,由综合部备案。(5)对董事长及总经理的决定、上级领导的指示或公司会议精神贯彻执行情况:未执行扣30分;执行不全面,效果不明显扣10分。(6)部门员工出现严重的工作失误或违纪行为,视给公司造成的损失或影响扣10-30分。(7)出现人为性质办公设备事故扣10-40分。(8)考核小组做评价时参照以下判断基准:a工作过程的正确性b工作结果的有效性c工作方法选择的正确性d工作的改进和改善e解决问题的能力f责任意识、个人品格2.定性考核:公司各部门执行同一标准(1)总则:a.定性考核必须以事实说话,考核小组及综合部提出优秀/较差的事实。对综合部的定性考核由其他部门根据安全卫生管理的检查情况,及公司本月管理状态评定。b.定性考核中如部门出现严重的违章违纪(给公司造成一定的经济损失或造成不良影响),本部门本月定性考核积分为零。c.定性考核总分40分,根据定性考核标准评分。d.部门考核与员工违纪处理的关系:对部门按本标准扣分,对部门负责人及违纪员工责任追究按60/40比例,根据相关制度进行处罚,并视情况予以相应经济处罚。(2)细则:a.安全考核标准①安全职责:各部门要对本部门管理范围内的设备、设施、环境等明确岗位责任,具体到人,每部门(岗位)要确定安全负责人。否则扣5分。②安全教育:本部门新员工上岗前、查出安全隐患、发...

1、当您付费下载文档后,您只拥有了使用权限,并不意味着购买了版权,文档只能用于自身使用,不得用于其他商业用途(如 [转卖]进行直接盈利或[编辑后售卖]进行间接盈利)。
2、本站所有内容均由合作方或网友上传,本站不对文档的完整性、权威性及其观点立场正确性做任何保证或承诺!文档内容仅供研究参考,付费前请自行鉴别。
3、如文档内容存在违规,或者侵犯商业秘密、侵犯著作权等,请点击“违规举报”。

碎片内容

部门考核细则

确认删除?
VIP
微信客服
  • 扫码咨询
会员Q群
  • 会员专属群点击这里加入QQ群
客服邮箱
回到顶部