电脑桌面
添加小米粒文库到电脑桌面
安装后可以在桌面快捷访问

2018年一级建造师 机电实务 重点知识点整理VIP专享VIP免费

2018年一级建造师 机电实务 重点知识点整理_第1页
1/6
2018年一级建造师 机电实务 重点知识点整理_第2页
2/6
2018年一级建造师 机电实务 重点知识点整理_第3页
3/6
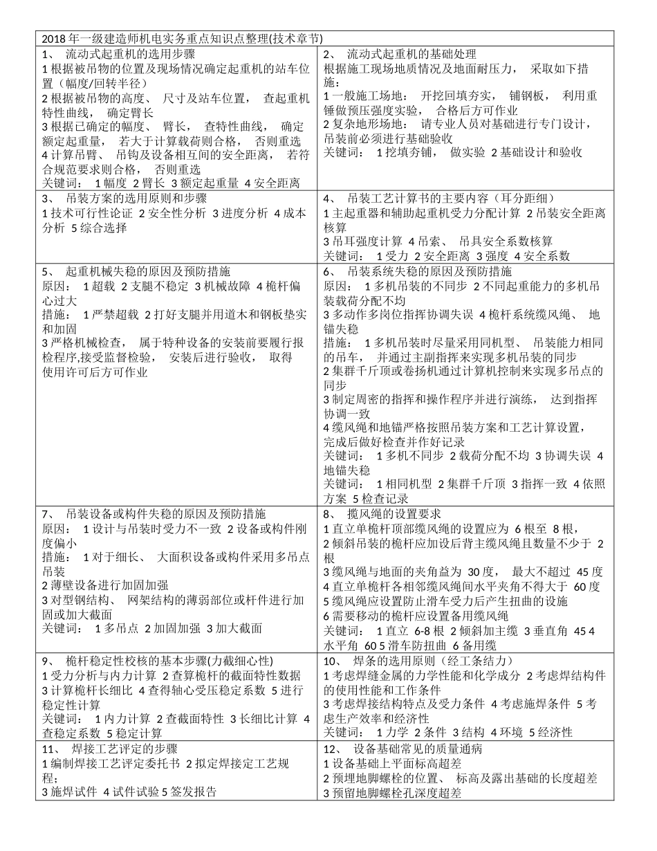
2018年一级建造师机电实务重点知识点整理(技术章节)1、流动式起重机的选用步骤1根据被吊物的位置及现场情况确定起重机的站车位置(幅度/回转半径)2根据被吊物的高度、尺寸及站车位置,查起重机特性曲线,确定臂长3根据已确定的幅度、臂长,查特性曲线,确定额定起重量,若大于计算载荷则合格,否则重选4计算吊臂、吊钩及设备相互间的安全距离,若符合规范要求则合格,否则重选关键词:1幅度2臂长3额定起重量4安全距离2、流动式起重机的基础处理根据施工现场地质情况及地面耐压力,采取如下措施:1一般施工场地:开挖回填夯实,铺钢板,利用重锤做预压强度实验,合格后方可作业2复杂地形场地:请专业人员对基础进行专门设计,吊装前必须进行基础验收关键词:1挖填夯铺,做实验2基础设计和验收3、吊装方案的选用原则和步骤1技术可行性论证2安全性分析3进度分析4成本分析5综合选择4、吊装工艺计算书的主要内容(耳分距细)1主起重器和辅助起重机受力分配计算2吊装安全距离核算3吊耳强度计算4吊索、吊具安全系数核算关键词:1受力2安全距离3强度4安全系数5、起重机械失稳的原因及预防措施原因:1超载2支腿不稳定3机械故障4桅杆偏心过大措施:1严禁超载2打好支腿并用道木和钢板垫实和加固3严格机械检查,属于特种设备的安装前要履行报检程序,接受监督检验,安装后进行验收,取得使用许可后方可作业6、吊装系统失稳的原因及预防措施原因:1多机吊装的不同步2不同起重能力的多机吊装载荷分配不均3多动作多岗位指挥协调失误4桅杆系统缆风绳、地锚失稳措施:1多机吊装时尽量采用同机型、吊装能力相同的吊车,并通过主副指挥来实现多机吊装的同步2集群千斤顶或卷扬机通过计算机控制来实现多吊点的同步3制定周密的指挥和操作程序并进行演练,达到指挥协调一致4缆风绳和地锚严格按照吊装方案和工艺计算设置,完成后做好检查并作好记录关键词:1多机不同步2载荷分配不均3协调失误4地锚失稳关键词:1相同机型2集群千斤顶3指挥一致4依照方案5检查记录7、吊装设备或构件失稳的原因及预防措施原因:1设计与吊装时受力不一致2设备或构件刚度偏小措施:1对于细长、大面积设备或构件采用多吊点吊装2薄壁设备进行加固加强3对型钢结构、网架结构的薄弱部位或杆件进行加固或加大截面关键词:1多吊点2加固加强3加大截面8、揽风绳的设置要求1直立单桅杆顶部缆风绳的设置应为6根至8根,2倾斜吊装的桅杆应加设后背主缆风绳且数量不少于2根3缆风绳与地面的夹角益为30度,最大不超过45度4直立单桅杆各相邻缆风绳间水平夹角不得大于60度5缆风绳应设置防止滑车受力后产生扭曲的设施6需要移动的桅杆应设置备用缆风绳关键词:1直立6-8根2倾斜加主缆3垂直角454水平角605滑车防扭曲6备用缆9、桅杆稳定性校核的基本步骤(力截细心性)1受力分析与内力计算2查算桅杆的截面特性数据3计算桅杆长细比4查得轴心受压稳定系数5进行稳定性计算关键词:1内力计算2查截面特性3长细比计算4查稳定系数5稳定计算10、焊条的选用原则(经工条结力)1考虑焊缝金属的力学性能和化学成分2考虑焊结构件的使用性能和工作条件3考虑焊接结构特点及受力条件4考虑施焊条件5考虑生产效率和经济性关键词:1力学2条件3结构4环境5经济性11、焊接工艺评定的步骤1编制焊接工艺评定委托书2拟定焊接定工艺规程;3施焊试件4试件试验5签发报告12、设备基础常见的质量通病1设备基础上平面标高超差2预埋地脚螺栓的位置、标高及露出基础的长度超差3预留地脚螺栓孔深度超差PQR验证和评价WPS,编制WPS依据13、预防罐体底板焊接变形的措施有哪些?选择合理的焊接工艺:1采用CO2气体保护焊2采取分段退焊或跳焊法3焊工对称焊、均布焊等工艺措施合理安排焊接顺序:1先焊短焊缝,后焊长焊缝2中幅板从中心向两侧焊接3管壁与罐底连接焊缝先焊内侧,后焊外侧4先焊边缘板外侧的对接缝,后焊边缘板与中幅板的搭接缝14、预防焊接变形的措施有哪些?合理的焊接结构设计:1合理安排焊缝位置2合理选择焊缝尺寸和形状3减少焊缝数量、减小焊缝长度合理的装配工艺措施:1预留收缩余量法2反变形法3刚性固定法4合理选择装配程序合理的焊接工艺措施:1合理的焊接方法2合理的焊接线能量...

1、当您付费下载文档后,您只拥有了使用权限,并不意味着购买了版权,文档只能用于自身使用,不得用于其他商业用途(如 [转卖]进行直接盈利或[编辑后售卖]进行间接盈利)。
2、本站所有内容均由合作方或网友上传,本站不对文档的完整性、权威性及其观点立场正确性做任何保证或承诺!文档内容仅供研究参考,付费前请自行鉴别。
3、如文档内容存在违规,或者侵犯商业秘密、侵犯著作权等,请点击“违规举报”。

碎片内容

2018年一级建造师 机电实务 重点知识点整理

确认删除?
VIP
微信客服
  • 扫码咨询
会员Q群
  • 会员专属群点击这里加入QQ群
客服邮箱
回到顶部